반응형
아마추어(Armature):

- 특정 오브젝트(아마추어)를 사용하여 오브젝트를 변형하는 기능입니다.
- 캐릭터의 골격과 같아서 캐릭터를 움직이거나 표정을 만드는 데 사용됩니다.
- 비파괴 시스템으로 매우 강력하며, 나중에 별도의 챕터에서 더 자세히 다룰 예정입니다.
캐스트(Cast):

- 오브젝트의 형태를 구체, 실린더, 큐브 등의 기본 형태로 변형시키는 기능입니다.
- 'Factor' 값을 조절하여 변형 강도를 변경할 수 있습니다.
- 때때로 흥미로운 모양을 만들 수 있지만, 자주 사용되지는 않습니다.
커브(Curve):
- 커브를 따라 오브젝트를 변형하는 기능입니다.
- 체인이나 식물과 같은 복잡한 형태를 만드는 데 유용하며, 다음 실습에서 더 자세히 다룰 예정입니다.
디스플레이스(Displace):

- 텍스처의 흑백 값에 따라 오브젝트의 지오메트리를 법선 방향으로 변위시키는 기능입니다.
- 흰색 값은 위로, 검은색 값은 아래로 이동시킵니다.
- 블렌더 내장 클라우드 텍스처를 사용하여 지형이나 불규칙한 표면을 만들 수 있습니다.
- 외부 흑백 이미지를 텍스처로 사용할 수도 있어 매우 강력한 기능입니다.
후크(Hook):
- 커브를 위한 특정 기능이므로 여기서는 자세히 다루지 않습니다.
라플라시안 변형(Laplacian Deform):
- 오브젝트의 형태를 늘리는 데 사용됩니다.
- 캐릭터의 표정 등을 더 과장되게 표현할 때 유용하지만, 이 기능 역시 자주 사용되지는 않습니다.
래티스(Lattice):

- 래티스(격자) 오브젝트를 사용하여 다른 오브젝트를 변형하는 기능입니다.
- 래티스의 해상도를 높여 더 정밀한 변형이 가능합니다.
- 래티스의 편집 모드에서 점들을 이동하여 연결된 오브젝트의 형태를 비파괴적으로 변형할 수 있습니다.
- 캐릭터에 표정을 추가하거나 부드럽게 움직이는 등 다양한 용도로 활용될 수 있습니다.
메쉬 변형(Mesh Deform):

- 래티스와 유사하지만, 래티스 오브젝트 대신 실제 메쉬 오브젝트(예: 큐브)를 케이지로 사용하여 다른 오브젝트를 변형합니다.
- 선택한 메쉬의 버텍스를 이동하여 다른 오브젝트를 비파괴적으로 변형할 수 있어 매우 강력합니다.
- 캐릭터에 표정을 추가하거나 복잡한 움직임을 만들 때 유용합니다.
쉬링크랩(Shrinkwrap):

- 한 오브젝트를 다른 오브젝트의 표면에 달라붙게 만드는 기능입니다.
- '프로젝트(Project)' 옵션을 사용하면 오브젝트를 특정 축으로 투영하여 표면에 정확히 달라붙게 할 수 있습니다.
- 모자나 갑옷과 같이 다른 오브젝트의 형태를 따라가는 오브젝트를 만들 때 매우 유용합니다.
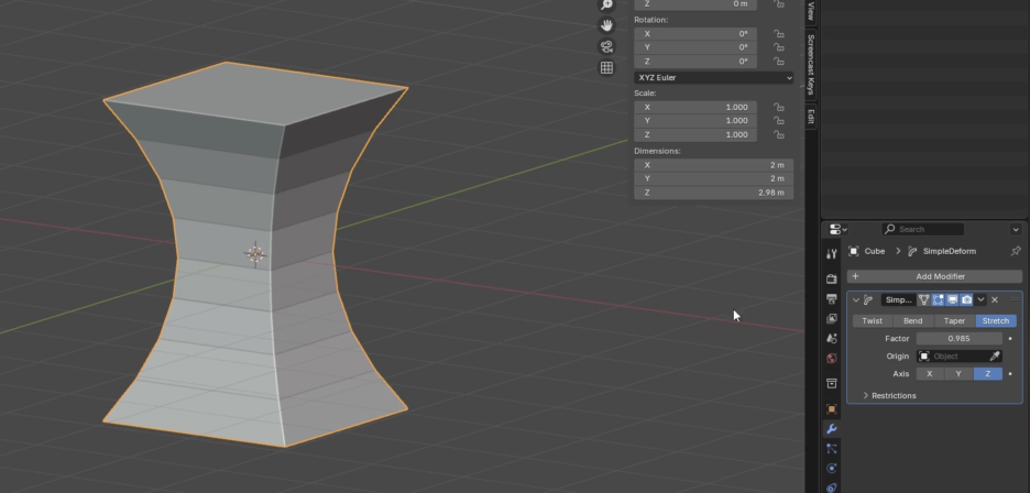
간단한 변형(Simple Deform):

- 트위스트(Twist): 오브젝트를 특정 축을 중심으로 비틉니다.
- 밴드(Bend): 오브젝트를 구부립니다.
- 테이퍼(Taper): 오브젝트의 크기를 한쪽으로 갈수록 줄이거나 늘립니다.
- 스트레치(Stretch): 오브젝트를 늘리거나 줄여 바운딩 효과를 만듭니다.
- 이 기능들은 특정 상황에서 유용하지만, 매일 사용되지는 않습니다.
스무스(Smooth) (3가지):
- 스무스 심플(Smooth Simple): 'Factor'와 'Repeat' 값을 조절하여 오브젝트의 표면을 부드럽게 만듭니다. 유기적인 형태에 적합합니다.
- 스무스 코렉티브(Smooth Corrective): 변형된 오브젝트의 형태를 유지하면서 부드럽게 만들어줍니다. 팔을 구부릴 때 변형이 좋지 않을 경우 수정하는 데 유용합니다.
- 스무스 라플라시안(Smooth Laplacian): 라플라시안 변형과 유사하며, 표면의 미세한 디테일을 보존하면서 부드럽게 만듭니다. 특정 상황에서 유용합니다.
표면 변형(Surface Deform):


- 이 기능은 오브젝트를 다른 오브젝트의 표면에 따라 변형시키는 데 사용됩니다.
- 예를 들어, 복잡한 갑옷 체인 메쉬를 구형 오브젝트에 달라붙게 할 때처럼 많은 버텍스를 가진 오브젝트를 비파괴적으로 변형할 때 매우 유용합니다.
- '바인드(Bind)' 옵션을 사용하여 기준 오브젝트에 연결하며, 이를 통해 기준 오브젝트를 변형하면 연결된 오브젝트도 함께 변형됩니다.
워프(Warp):
- 여기서는 자세히 다루지 않습니다. 자주 사용되지 않는 기능입니다.
웨이브(Wave):

- 오브젝트에 물결 또는 파동 애니메이션을 추가하는 기능입니다.
- '높이(Height)', '너비(Width)', '좁음(Narrowness)' 등 다양한 매개변수를 조절하여 파동의 형태를 제어할 수 있습니다.
- '시작 위치(Start Position)'와 '시간(Time)'을 조절하여 파동의 시작점과 속도를 변경할 수 있습니다.
- 여러 개의 웨이브 수정자를 중첩하여 복잡한 파동 효과를 만들 수 있으며, 물 표면 등에 움직임을 추가할 때 유용합니다.
반응형
'Blender' 카테고리의 다른 글
| Blender 식물 모델링 제작하기 (0) | 2025.07.12 |
|---|---|
| Blender 체인 제작하기 (0) | 2025.07.12 |
| Blender 모디파이어 시스템 (0) | 2025.07.12 |
| Blender 제너레이트(Generate) 모디파이어 알아보기 (0) | 2025.07.12 |
| Blender 곡선으로 장식품 모델링하기 (0) | 2025.07.12 |