블렌더의 제너레이트(Generate) 모디파이어 알아보기:
이 글은 블렌더의 다양한 "제너레이트" 모디파이어와 이들의 기능을 효과적인 복잡한 지오메트리 생성에 적용하는 방법을 설명합니다.
1. 어레이(Array) 모디파이어:

- 상대 오프셋(Relative Offset): 객체를 상대적인 오프셋으로 복제하여 X, Y, Z축을 따라 복제를 제어합니다.
- 고정 오프셋(Constant Offset): 실제 거리 기반으로 객체를 복제하며, 특정 미터 값을 입력하여 정확한 간격을 설정할 수 있습니다.
- 객체 오프셋(Object Offset): 비어있는 객체(또는 다른 객체)를 배열의 변형을 제어하는 "핸들"로 사용하는 강력한 기능입니다. 비어있는 객체의 이동, 회전 또는 스케일을 조작하여 나선형 또는 나선형 모양과 같은 복잡한 패턴을 만들 수 있습니다.
- 병합(Merge) 옵션: 배열의 객체들이 충분히 가까울 때, 이 옵션은 정점을 병합하여 매끄러운 메시를 만듭니다. 이는 체인이나 계단과 같은 통합된 구조에 특히 유용합니다.
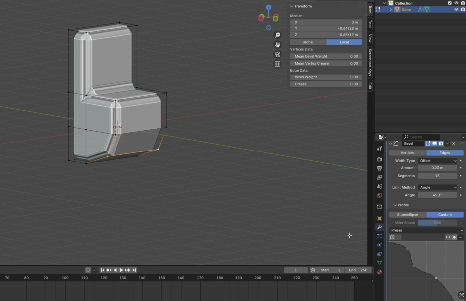
2. 베벨(Bevel) 모디파이어:

- 편집 모드에 들어가지 않고도 객체의 모서리나 정점에 베벨을 추가합니다.
- 각도 임계값(Angle Threshold): 모서리의 각도에 따라 베벨이 적용되는 모서리를 정의합니다. 임계값보다 작은 각도의 모서리는 베벨이 적용되지 않습니다.
- 양(Amount) 및 세그먼트(Segments): 베벨의 크기와 부드러움을 제어합니다.
- 프로파일(Profile): 베벨에 대한 사용자 정의 곡선 프로파일을 허용합니다.
- 베벨 가중치(Bevel Weight): 편집 모드에서 특정 모서리를 선택하고 "베벨 가중치"를 할당할 수 있는 보다 정밀한 방법입니다. 베벨 가중치가 0이 아닌 모서리만 모디파이어의 영향을 받아 선택적인 베벨링이 가능합니다.
3. 불리언(Boolean) 모디파이어:
- "Bool Tool" 애드온을 통해 더 강력한 작업에 사용되는 것이 더 좋다고 간략하게 언급되었습니다.
4. 빌드(Build) 모디파이어:
- 일반적으로 전문 프로젝트에서는 사용되지 않으며, 발표자는 필요했던 경우를 본 적이 없다고 언급했습니다.
5. 데시메이트(Decimate) 모디파이어:

- 3D 프린팅이나 게임 개발을 위한 모델 최적화에 중요합니다.
- 원래 모양을 유지하면서 메시의 정점과 면 수를 줄입니다.
- 비율(Ratio): 데시메이션 정도를 제어합니다(예: 0.1은 원본 정점의 10%를 의미).
- 고밀도 모델(예: 조각된 객체 또는 세부 캐릭터)의 파일 크기를 줄이고 내보내기/가져오기 프로세스의 속도를 높입니다.
6. 엣지 분할(Edge Split) 모디파이어:

- 각도 임계값 또는 지정된 날카로운 모서리를 기반으로 모서리를 분할합니다.
- 일반적으로 부드러운 표면이 나타날 수 있는 곳에 날카로운 모서리를 만들 때 유용하며, 종종 서브디비전 서페이스 모디파이어와 함께 사용하여 부드럽게 하는 것을 제어합니다.
7. 마스크(Mask) 모디파이어:


- 정점 그룹을 기반으로 객체의 특정 부분을 숨기는 데 사용됩니다.
- 예시: 옷으로 덮인 캐릭터 메시의 부분을 숨겨 교차를 방지하고 성능을 향상시킵니다.
- 정점 그룹을 생성하고 선택한 정점을 할당한 다음 마스크 모디파이어를 사용하여 해당 그룹을 숨기거나 표시합니다. "반전(Invert)" 옵션을 사용하면 가시성을 전환할 수 있습니다.
8. 미러(Mirror) 모디파이어:

- 객체의 미러 복사본을 생성하여 대칭 객체를 효율적으로 모델링할 수 있습니다.
- 클리핑(Clipping): 정점이 미러 평면을 가로지르는 것을 방지하여 대칭 모델(예: 자동차 또는 머리)의 중앙 솔기 작업을 더 쉽게 만듭니다.
- 병합(Merge): 미러 평면에 가까운 정점을 병합하여 대칭 객체를 모델링할 때 단일의 매끄러운 메시를 만듭니다.
- 유기적 모델링에 매우 강력합니다.
9. 멀티 레졸루션(Multi-Resolution) 모디파이어:
- 조각(sculpting) 챕터에서 다루어진다고 간략하게 언급되었으며, 고해상도 조각 워크플로에서 주로 사용됨을 시사합니다.
10. 리메시(Remesh) 모디파이어:

- 메시의 토폴로지를 보다 균일하고 일관된 그리드(복셀)로 재구성합니다.
- 복셀 크기(Voxel Size): 새 메시의 해상도를 제어합니다. 복셀 크기가 작을수록 세부 정보가 높아지지만 정점 수도 늘어납니다.
- 복잡하고 지저분한 지오메트리(예: 조각 또는 불리언 작업에서 얻은)를 추가 편집 또는 조각을 위한 더 깨끗하고 작업 가능한 메시로 변환하는 데 유용합니다.
- 여러 개의 겹치는 객체에서도 단일의 연속적인 표면을 만듭니다.
- 부드럽게(Smooth)/날카롭게(Sharp) 옵션: 결과 표면의 부드러움 또는 날카로움을 제어합니다.
11. 스크류(Screw) 모디파이어:

- 축을 중심으로 프로파일을 회전하고 압출하여 나선형 또는 나사 모양을 만듭니다.
- 단일 정점 또는 선으로 시작하며, 모디파이어가 이를 회전시켜 3D 객체를 만듭니다.
- 축(Axis): 회전 축을 정의합니다(예: 수직 나사의 경우 Z).
- 반복(Iterations): 나사의 회전 수를 제어합니다.
- 스크류(Screw): 나사의 피치를 정의합니다.
- 스프링, 나사, 꽃병 또는 나선형 형태의 객체를 모델링하는 데 유용합니다.
12. 스킨(Skin) 모디파이어:

- 정점과 모서리의 "골격" 주위에 메시 표면을 만듭니다.
- 개별 정점과 모서리(와이어프레임과 같음)로 시작하며, 모디파이어가 그 주위에 메시를 구축합니다.
- Ctrl + A: 스킨에 두께를 적용합니다.
- 나뭇가지, 뿌리 또는 기본적인 캐릭터 팔다리와 같은 유기적 모양을 빠르게 모델링하는 데 탁월합니다.
- 깔끔한 쿼드 토폴로지를 생성하여 추가 조각 또는 세분화에 용이합니다.
13. 솔리디파이(Solidify) 모디파이어:

- 얇은 메시(예: 평면 또는 단일 벽 객체)에 두께를 추가합니다.
- 두께(Thickness): 압출 깊이를 제어합니다.
- 오프셋(Offset): 압출 방향(안쪽, 바깥쪽 또는 중앙)을 제어합니다.
- 균일한 두께(Even Thickness): 복잡한 모양에서도 메시 전체에 균일한 두께를 유지하려고 합니다. 정확한 결과를 위해 필수적입니다.
- 림만(Only Rim): 두께의 바깥쪽 모서리만 만들고 내부는 비워둡니다.
- 정점 그룹 및 재질(Vertex Groups & Materials): 두께를 선택적으로 적용하거나 주 표면과 림에 다른 재질을 적용할 수 있습니다.
- 정의된 두께가 필요한 벽, 가구 또는 모든 객체를 만드는 데 다용도로 사용됩니다.
14. 서브디비전 서페이스(Subdivision Surface) 모디파이어:
- 메시를 세분화하여 면을 부드럽게 하여 고해상도의 부드러운 표면을 만듭니다.
- 캣멀-클락(Catmull-Clark): 가장 일반적인 옵션으로, 부드럽고 유기적인 표면을 만듭니다.
- 단순(Simple): 메시를 부드럽게 하지 않고 세분화하여 날카로운 모서리를 유지합니다.
- 뷰포트/렌더 레벨(Levels Viewport/Render): 뷰포트 및 최종 렌더링에 대한 세분화 수준을 제어합니다. 레벨이 높을수록 표면이 더 부드러워지지만 더 많은 계산 능력이 필요합니다.
- 고품질의 부드러운 모델을 만드는 데 필수적입니다.
15. 트라이앵귤레이트(Triangulate) 모디파이어:
- 메시의 모든 면을 삼각형으로 변환합니다.
- 주로 삼각 메쉬를 사용하는 게임 엔진 또는 기타 소프트웨어로 모델을 내보낼 때 모델을 준비하는 데 유용합니다.
16. 볼륨 투 메시(Volume to Mesh):
- 볼륨 데이터(예: 구름 또는 연기 시뮬레이션)를 메쉬로 변환합니다. 매우 특정한 사용 사례이므로 자세히 다루지는 않았습니다.
17. 용접(Weld) 모디파이어:
- 특정 거리 내의 정점을 병합합니다. 자세히 다루지는 않았습니다.
18. 와이어프레임(Wireframe) 모디파이어:

- 두께(Thickness): 와이어프레임의 두께를 조절합니다.
- 오프셋(Offset): 원래 메시에 대한 와이어프레임의 위치를 제어합니다.
- 원본 교체(Replace Original): 원본 메쉬를 숨기고 와이어프레임만 표시합니다.
- 다른 모디파이어(예: 트라이앵귤레이트)와 결합하여 복잡한 구조 패턴(예: 에펠탑과 같은 구조)을 만들 수 있습니다.
'Blender' 카테고리의 다른 글
| Blender 변형(Deform) 수정란? (0) | 2025.07.12 |
|---|---|
| Blender 모디파이어 시스템 (0) | 2025.07.12 |
| Blender 곡선으로 장식품 모델링하기 (0) | 2025.07.12 |
| Blender 곡선을 사용하여 로고 모델링하기 (0) | 2025.07.12 |
| Blender 기본 커브 사용법 (0) | 2025.07.06 |