이번 글부터는 여기 있는 여러 옵션들을 하나씩 배워나갈 거예요.
이번 시간에는 **Transform Orientation(변환 기준)**에 대해 다루겠습니다.
현재 저는 **Object Mode(오브젝트 모드)**에 있으며,
모델링이나 오브젝트 자체를 편집하려는 것이 아니기 때문에 **Edit Mode(에디트 모드)**는 아닙니다.

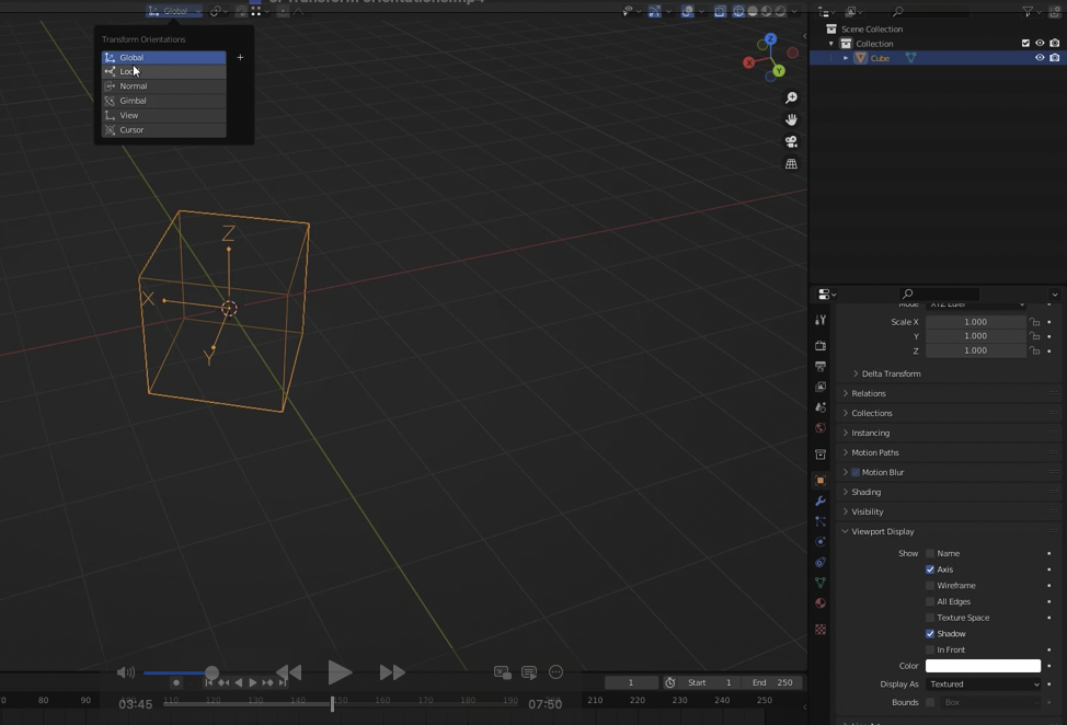
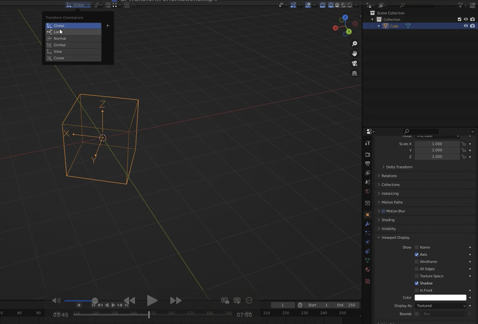
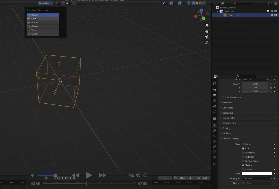
Global (글로벌)
먼저, 이 “Global”은 무슨 의미일까요?
지금 제가 오브젝트를 GY, GX 등으로 이동시키면
이것은 월드 좌표계, 즉 세계 기준 축에 따라 움직이는 것입니다.
이 방향은 절대 변하지 않으며,
빨간색은 항상 X축, 녹색은 항상 Y축입니다.
이 방향은 절대로 바뀌지 않습니다.
예를 들어 오브젝트를 회전시키거나 스케일을 조절해도
GX를 하면 항상 월드 X축 방향으로,
GY를 하면 항상 월드 Y축 방향으로 이동합니다.
(변형을 되돌리고 싶다면 Alt + S, Alt + R 사용)
Local (로컬)
그다음은 Local입니다.
이건 오브젝트 고유의 좌표축을 기준으로 움직이거나 회전합니다.
오브젝트도 마치 사람처럼 고유의 좌우 축을 가지고 있다고 보면 됩니다.
예를 들어 우리는 동서남북이 변하지 않지만,
사람의 “오른쪽”은 보는 방향에 따라 달라지죠.
뒤돌아보면 오른쪽이 왼쪽이 되고, 왼쪽이 오른쪽이 되죠.
이와 같은 개념으로,
Global은 절대적인 세계 축이고,
Local은 오브젝트가 바라보는 방향에 따라 축이 바뀝니다.
오브젝트를 처음 만들면 Local 축은 Global 축과 동일합니다.
하지만 오브젝트를 회전시키면
Local 축은 바뀌고,
GX 같은 명령어는 로컬 X축 방향으로 이동하게 됩니다.
오브젝트의 축 시각화

- Viewport Display에서 Axis를 켜면
- 오브젝트의 로컬 축을 볼 수 있습니다.
- 와이어프레임 모드로 전환하면 더 잘 보입니다.
- 로컬 모드에서 GX를 하면 로컬 X축 방향으로 이동하고,
- 글로벌 모드에서 GX를 하면 글로벌 X축 방향으로 이동합니다.
Normal (노멀)
Normal은 주로 Edit Mode에서 사용됩니다.
Normal은 “면(Face)”이 바라보는 방향을 의미합니다.
우리는 이전에 Edit Mode에서 이 개념을 다룬 적이 있습니다.
예를 들어 면이 위를 보고 있다면
그 방향이 Normal Z축입니다.
Global이나 Local에서 GZ를 하면
그 기준에 따라 움직이지만,
Normal 모드에서 GZ를 하면
해당 면이 바라보는 노멀 방향으로 움직입니다.
즉, 축 자체가 오브젝트의 노멀 방향을 기준으로 설정됩니다.
Gimbal (짐벌)
이 옵션은 Blender에서는 거의 사용하지 않습니다.
보통 **회전 문제 디버깅(예: 짐벌 락)**을 할 때 사용하는데,
이 강좌에서는 사용하지 않습니다.
짐벌 회전에 대해 더 알고 싶다면 인터넷에서 별도로 공부해보셔도 좋습니다.
View (뷰)
View는 약간 흥미로운 옵션입니다.
당신이 화면을 바라보는 방향, 즉
컴퓨터 화면 기준의 좌표계를 따릅니다.
- 화면 위쪽은 Y축,
- 좌우는 X축,
- 정면(화면 밖)은 Z축입니다.
이 방향은 당신이 씬을 어떻게 돌리든 절대 바뀌지 않습니다.
GZ를 하면 오브젝트가 나를 향하거나 멀어지게 움직입니다.
이게 바로 View 모드입니다.
Cursor (커서)

이건 가끔 유용할 수는 있지만, 개인적으로는 자주 사용하지 않습니다.
3D 커서도 하나의 축 방향을 가지고 있고
회전(Rotation) 값을 가질 수 있습니다.
- 커서를 움직이고
- 3D Cursor 메뉴에서 Rotation 값을 바꾸면그 축을 기준으로 오브젝트를 회전하거나 이동할 수 있습니다.
- 커서도 회전하며,

하지만 커서의 축 방향은 시각적으로 잘 보이지 않기 때문에
커서 축을 시각화하려면 Transform Orientation을 Cursor로 설정하고
이 설정을 활성화해주어야 보입니다.
이처럼 Blender의 Transform Orientation에는
Global, Local, Normal, View, Cursor 등이 있으며
각각 상황에 따라 매우 유용하게 사용할 수 있습니다.
'Blender' 카테고리의 다른 글
| Blender Snapping options (0) | 2025.05.27 |
|---|---|
| Blender Transform Pivot point (0) | 2025.05.27 |
| Blender Correct Collection Instancing. Make Instances Real (0) | 2025.05.27 |
| Blender Objects and Object data. Object and Object data Properties (0) | 2025.05.27 |
| Blender Important options in Object Menu. Cleaning up the blend file (0) | 2025.05.23 |