
주요 레이아웃 및 기능
블렌더 인터페이스 상단에는 다양한 레이아웃 탭이 있습니다. 각 레이아웃은 특정 작업에 최적화되어 있으며, 다음과 같은 종류가 있습니다:
- 모델링 (Modeling)
- 스컬프팅 (Sculpting)
- UV 편집 (UV Editing)
- 텍스처 페인트 (Texture Paint)
- 셰이딩 (Shading)
- 애니메이션 (Animation)
- 렌더링 (Rendering)
- 합성 (Compositing)
- 지오메트리 노드 (Geometry Nodes)
- 스크립팅 (Scripting)
우리가 가장 많이 사용하게 될 레이아웃은 기본값으로 설정된 메인 레이아웃입니다. 이 레이아웃은 모델링과 애니메이션 작업을 아우르는 복합적인 환경을 제공합니다.
인터페이스 구성 요소

메인 레이아웃은 다음과 같은 주요 영역으로 구성됩니다:
- 컬렉션 (Collections): 화면 좌측 상단에 위치하며, 씬에 있는 모든 객체들을 계층적으로 보여줍니다. 기본적으로 카메라, 큐브, 라이트 세 가지 객체가 있습니다.
- 속성 (Properties): 화면 우측에 위치하며, 렌더 엔진, 출력 설정, 뷰 레이어, 씬 등 파일 전반에 걸친 설정을 관리합니다. 또한, 선택된 객체에 따라 속성 패널의 내용이 동적으로 변경됩니다. 예를 들어, 큐브를 선택하면 메시 객체 관련 옵션이, 램프를 선택하면 조명 강도나 색상과 같은 조명 관련 옵션이 나타납니다. 카메라도 고유한 설정을 가집니다.
- 타임라인 (Timeline): 화면 하단에 위치하며, 애니메이션의 프레임을 제어하고 재생, 정지, 처음/끝으로 이동 등의 기능을 제공합니다. 애니메이션 섹션에서 더 자세히 다룰 예정입니다.
- 3D 뷰포트 (3D Viewport): 인터페이스의 가장 큰 중앙 영역으로, 모델링과 애니메이션을 비롯한 대부분의 작업이 이루어지는 공간입니다.
- 메뉴 (Menu): 상단에 위치한 메뉴 바는 '파일(File)', '편집(Edit)', '렌더(Render)', '도움말(Help)' 등 다양한 옵션을 제공합니다.
- 파일(File): 새 파일 열기, 저장, 가져오기/내보내기 등의 기능을 수행합니다.
- 편집(Edit): 실행 취소, 다시 실행, 환경설정 접근 등을 제공합니다. 환경설정은 별도의 비디오에서 상세히 다룰 예정입니다.
- 렌더(Render): 카메라와 조명을 사용하여 이미지를 렌더링하거나 애니메이션을 출력합니다.
- 도움말(Help): 블렌더 매뉴얼 등 유용한 자료에 접근할 수 있습니다.
- 모드 (Mode): 3D 뷰포트 하단에 위치하며, 현재 작업 모드를 표시합니다. 기본적으로 **객체 모드 (Object Mode)**로 설정되어 있으며, 객체를 선택하고 이동, 회전, 크기 조절 등의 작업을 할 수 있습니다. 새 객체를 추가하거나 선택 메뉴를 활용할 수도 있습니다.
인터페이스 사용자 정의

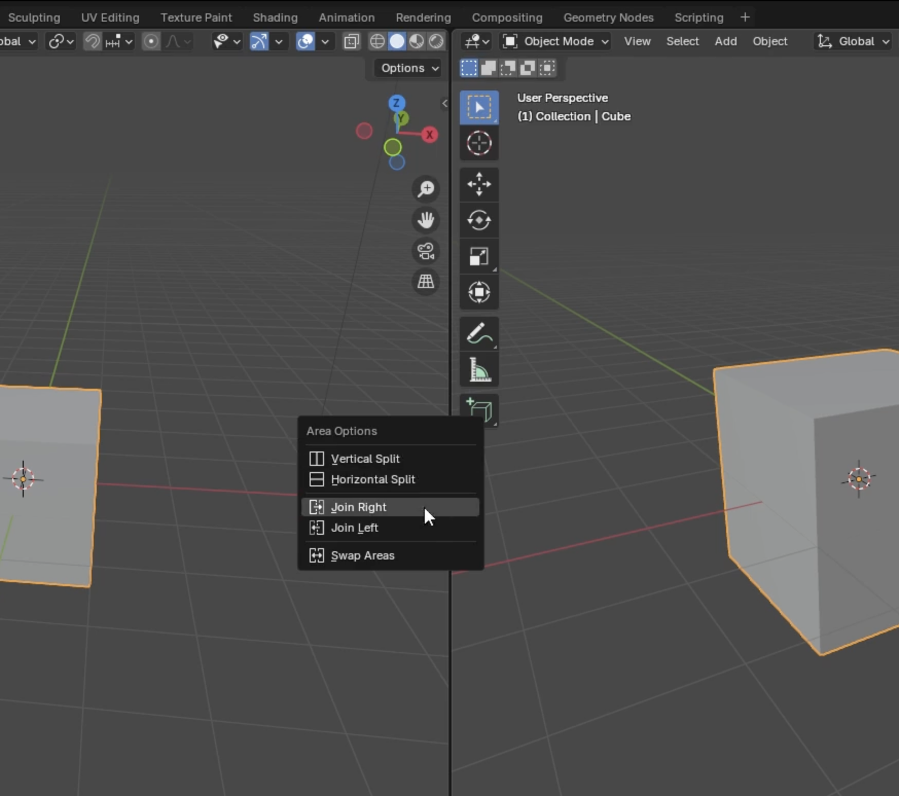
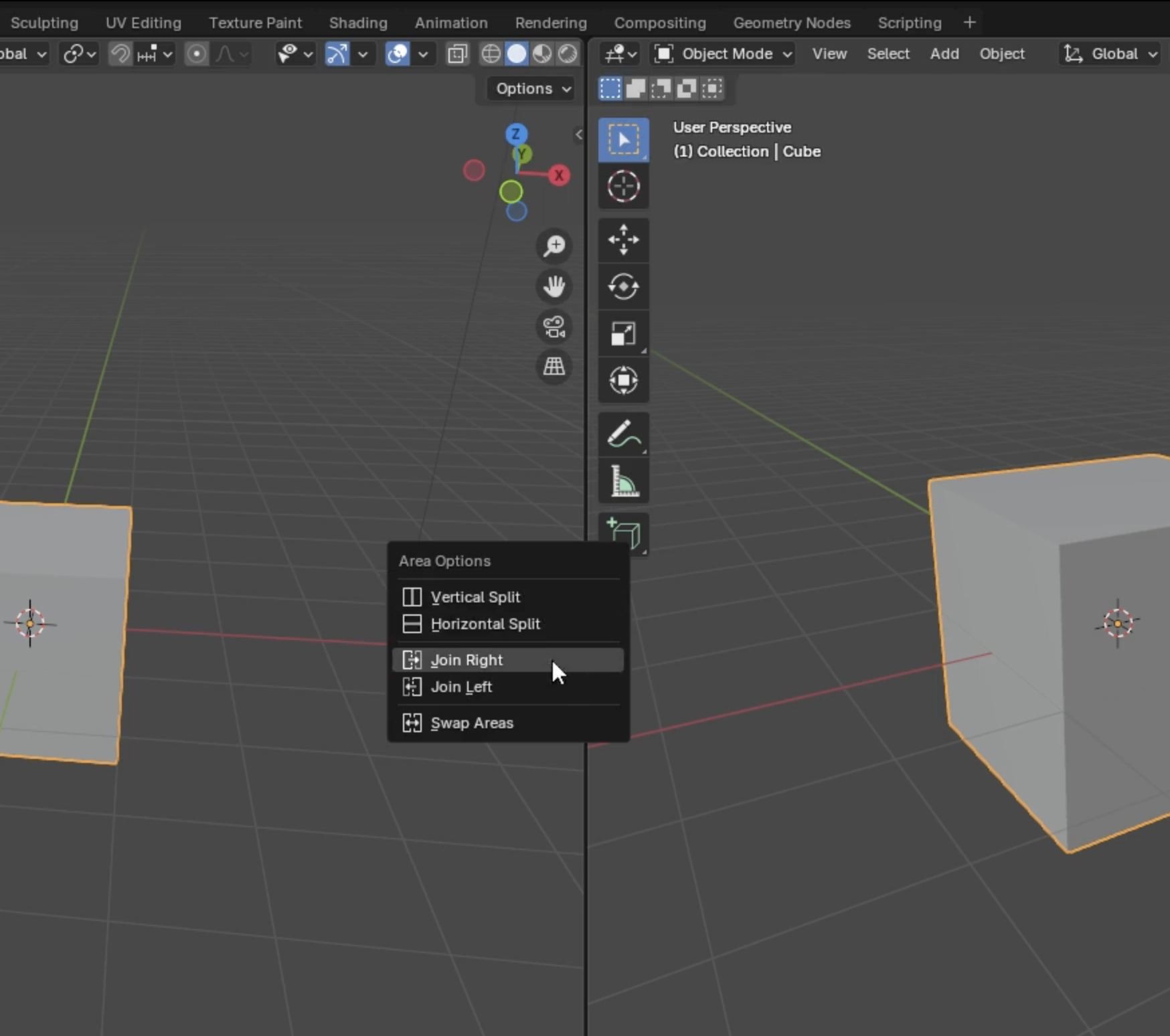
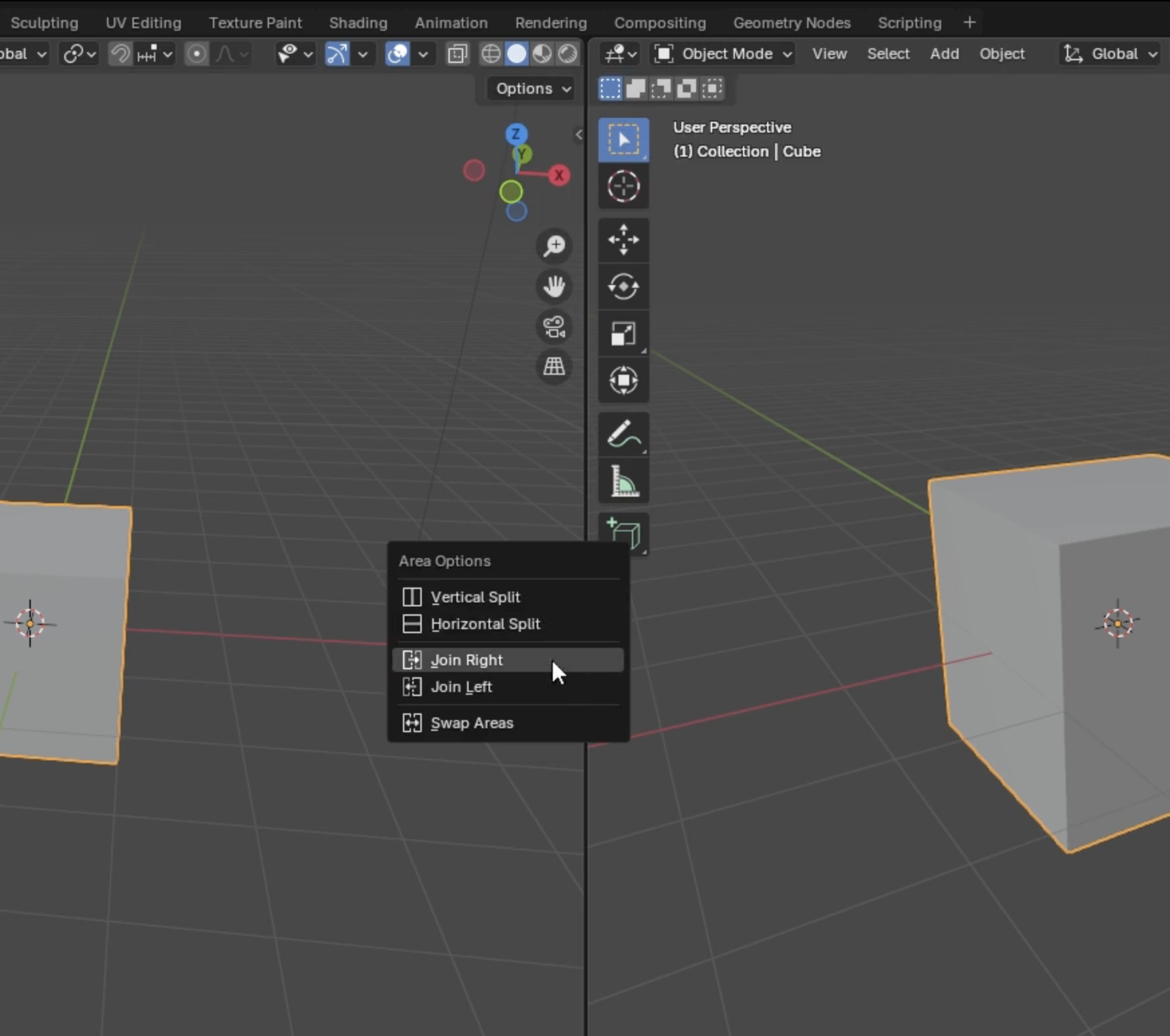
블렌더는 사용자 친화적인 인터페이스 커스터마이징 기능을 제공합니다. 각 영역의 경계선에 마우스를 가져가면 양방향 화살표가 나타나며, 이를 드래그하여 영역의 크기를 조절할 수 있습니다. 또한, 두 영역 사이의 경계선에서 마우스 오른쪽 버튼을 클릭하여 수직 분할 (Vertical Split) 또는 **수평 분할 (Horizontal Split)**을 수행할 수 있습니다. 이를 통해 여러 개의 3D 뷰포트를 열어 모델링 시 다른 각도에서 객체를 확인하는 등 작업을 효율적으로 진행할 수 있습니다.
각 영역의 좌측 상단 모서리에 있는 작은 화살표를 클릭하면 해당 영역의 타입을 변경할 수 있는 다양한 옵션이 나타납니다. 예를 들어, 3D 뷰포트를 UV 에디터나 비디오 시퀀서로 변경할 수 있습니다.
자신만의 맞춤형 인터페이스를 만든 후에는 해당 레이아웃을 복제하고 이름을 변경하여 저장할 수 있습니다. 이렇게 저장된 레이아웃은 블렌더를 다시 시작해도 유지되므로, 특정 작업에 맞는 환경을 빠르게 로드할 수 있습니다. 필요 없으면 마우스 오른쪽 버튼을 클릭하여 삭제할 수도 있습니다.
분할된 영역을 다시 합치고 싶다면, 경계선에서 마우스 오른쪽 버튼을 클릭하고 '영역 합치기 (Join Areas)' 옵션을 사용하면 됩니다.
'Blender' 카테고리의 다른 글
| Blender 씬 정리 팁과 요령 (0) | 2025.07.03 |
|---|---|
| Blender의 환경설정 (0) | 2025.07.03 |
| Blender Face tools (0) | 2025.05.28 |
| Blender Edge tools (0) | 2025.05.28 |
| Blender Vertex tools (0) | 2025.05.28 |