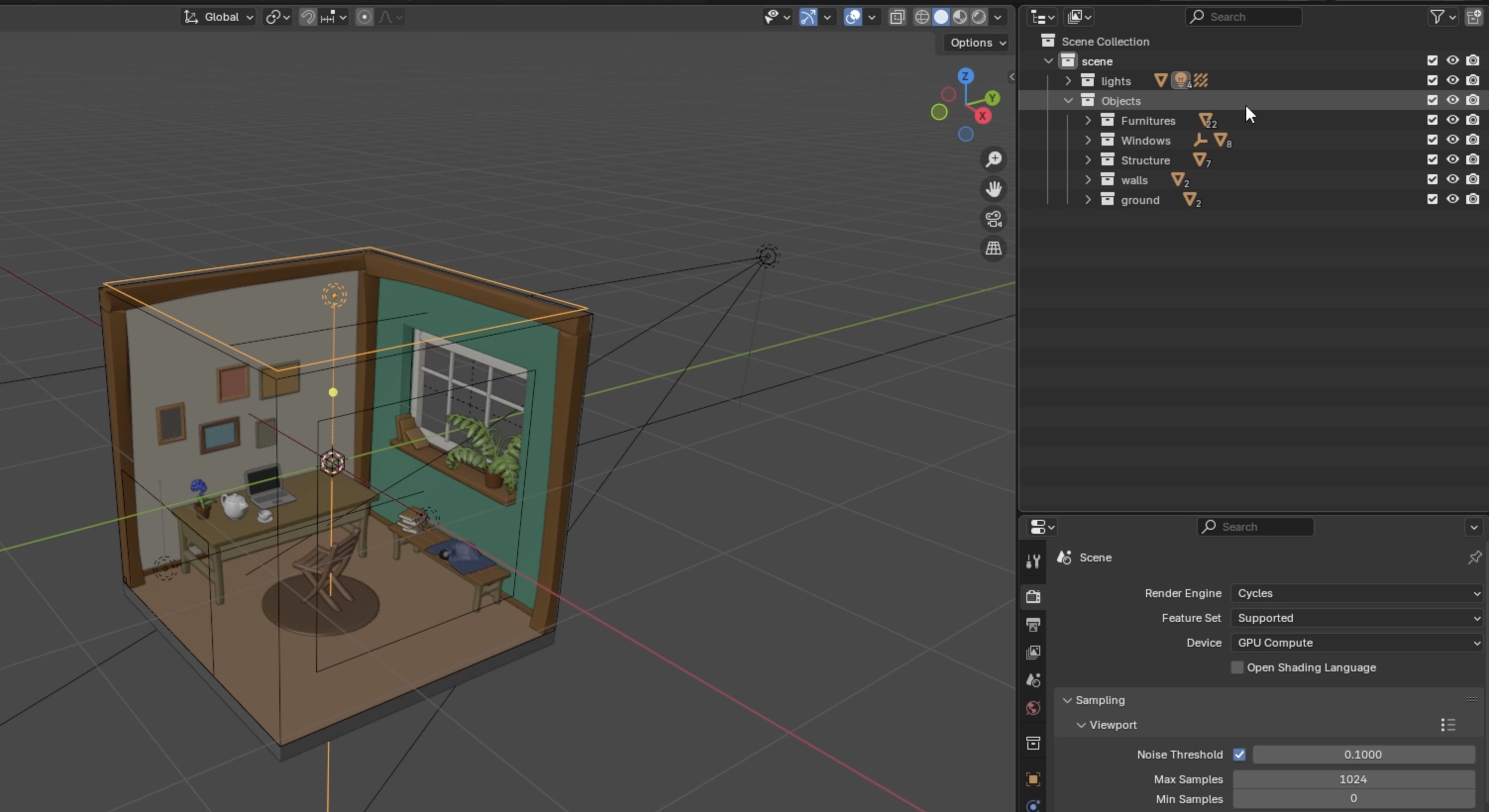
이 글에서는 씬을 정리하는 방법을 살펴봅니다. 씬 정리와 관련된 모든 것은 아웃라이너에 있습니다. 여기서 컬렉션을 만들고 객체를 정리할 수 있습니다.

예를 들어, 저는 이미 정리된 파일을 가지고 있습니다. 보시다시피 모든 조명이 여기에 있습니다. 3D 뷰에서 조명을 활성화하거나 렌더링에서 활성화할 수 있습니다. 객체를 활성화하거나 하위 폴더를 만들 수도 있습니다. 블렌더에서는 컬렉션이라고 부르므로 하위 컬렉션을 가질 수 있습니다. 예를 들어, 여기 있는 모든 객체를 선택하고 렌더링에서 활성화하거나 비활성화할 수 있습니다. 가구, 창문, 구조물, 벽, 바닥 등 씬에 있는 모든 볼륨이 여기에 있습니다.

예를 들어, 새 컬렉션을 만들 수 있습니다. '새 컬렉션'을 클릭하여 만들고 이름을 **'식물'**이라고 지정할 것입니다. 여기에는 식물이 하나밖에 없지만, 이 객체를 이 컬렉션에 넣고 싶을 수 있습니다. 그렇게 하는 방법은 두 가지가 있습니다.
하나는 아웃라이너 인터페이스에서 직접 할 수 있습니다. '가구'로 이동하여 '화분'을 찾은 다음 식물을 클릭하여 새 '식물' 컬렉션으로 드래그할 수 있습니다. 이제 필요할 때마다 식물을 숨길 수 있습니다. 또한, 식물은 객체이므로 '객체' 컬렉션에 넣을 수 있습니다.
컬렉션을 더블 클릭하여 이름을 바꾸거나 객체 이름을 직접 바꿀 수도 있습니다. 씬을 이렇게 정리하는 것이 정말 중요합니다. 왜냐하면 몇 년 후에 블렌더 파일을 열었을 때 모든 것이 '큐브'라는 이름으로 기본 컬렉션만 있다면 관리하기 복잡할 것이기 때문입니다. '큐브'라는 이름의 객체가 30개 있다면 복잡해질 것입니다. 보통 큐브로 모델링을 시작하기 때문이죠. 따라서 정리하는 것이 중요합니다. 파일을 폴더처럼 컬렉션으로 정리하는 것을 권장합니다. 그러면 누구나 이해할 수 있습니다.
파일을 열거나 다른 사람이 파일을 열었을 때 무슨 일이 일어나고 있는지 이해할 수 있을 것입니다. 몇 년 후에는 블렌더 파일을 여는 것이 약간 혼란스러울 수 있기 때문입니다.
이것은 이 인터페이스에서 할 수 있는 방법입니다. 하지만 3D 뷰에서도 할 수 있습니다. 예를 들어, 제가 액자를 선택해 보겠습니다. Shift 키를 누른 상태에서 클릭하여 여기에 있는 모든 액자를 선택할 수 있습니다. 그러면 '가구' 안에 있다는 것이 강조됩니다. 'M' 단축키를 눌러 새 컬렉션으로 이동하거나 기존 컬렉션으로 이동할 수 있습니다. '액자' 컬렉션을 만들고 싶으므로 '새 컬렉션'을 선택하고 이름을 '액자'라고 지정합니다. 이제 모든 액자가 '액자' 컬렉션에 있으므로 필요할 때 쉽게 숨길 수 있습니다. 이제 이 '액자' 컬렉션을 '객체' 컬렉션 안에 넣겠습니다. 클릭하고 드래그하면 아주 쉽습니다. 객체나 다른 것들도 똑같이 할 수 있습니다.

책에도 똑같이 할 수 있습니다. 책을 선택하고 **'M'**을 눌러 새 컬렉션을 만듭니다. 이름을 '책'이라고 지정합니다. 이제 책을 '객체' 컬렉션에 정렬합니다. 그러면 객체를 숨기고 관리할 수 있는 옵션이 더 많아집니다.
컬렉션 같은 폴더를 Ctrl+클릭하면 다른 모든 것이 숨겨집니다. 이것도 매우 유용할 수 있습니다. 컬렉션 안에 있는 모든 것을 선택할 수 있습니다. '객체 선택'을 클릭하면 여기에 있는 객체를 직접 선택할 수 있습니다.
여기에는 많은 옵션이 있습니다. 새 컬렉션을 만들 수 있고, 필요한 경우 컬렉션을 복제할 수 있습니다. 복사 및 붙여넣기도 가능하므로 다른 파일로 객체를 복사하고 붙여넣는 매우 쉬운 방법입니다. 예를 들어, 복사를 한 다음 다른 파일을 열어 붙여넣기하면 컬렉션 안에 있는 모든 객체가 붙여넣기됩니다.
삭제 시 주의해야 합니다. 삭제는 폴더만 삭제하고 폴더 안에 있는 내용은 삭제하지 않습니다. 모든 것을 삭제하려면 'Delete' 키를 사용해야 합니다. 객체를 선택하거나 선택 취소할 수 있습니다. 가시성을 사용하여 모든 것을 숨길 수 있습니다. 작은 버튼과 같습니다.
컬렉션에 색상을 지정하여 정리할 수도 있습니다. 저는 자주 사용하지 않지만 매우 유용할 수 있습니다.
그 외에도 보기 등 다른 옵션들이 있습니다. 애셋 브라우저에 대한 장에서는 마카스 애셋에 대해 더 많이 이야기할 것입니다. 나머지 옵션들은 다른 장에서 이야기할 것입니다.
이것이 전부입니다. 객체의 이름을 바꾸고 정리하는 것이 매우 중요합니다. 집 전체, 정원, 식물 등이 있는 프로젝트와 같은 경우, 모든 것을 매우 잘 정리하는 것이 정말 중요합니다. 파일을 다시 열었을 때 사용자 친화적일 수 있도록 말입니다.
그것이 씬을 정리하는 방법입니다. 매우 유용합니다. 아, 그리고 제가 보여드리고 싶었던 것이 있습니다. 여기에서 인터페이스에 다른 옵션을 추가할 수 있습니다. 예를 들어, 객체를 선택할 수 있는지 여부입니다. 이제 새로운 버튼이 생겼습니다. 또는 렌더링에서 제외하거나 뷰포트에서 비활성화할 수도 있습니다.

하지만 이 옵션이 매우 중요할 수 있습니다. 예를 들어, 조명을 배치했는데 움직이고 싶지 않을 수 있습니다. 실수를 해서 조명을 선택하고 움직일 수도 있지만, 모든 것을 잠궈서 움직이지 않도록 하고 싶습니다. 그러면 선택을 비활성화하면 조명을 선택할 수 없습니다. 객체만 선택할 수 있습니다. 이것은 가끔 매우 유용할 수 있습니다. 조명이 인터페이스에 있을 때 렌더링 뷰로 이동하면 조명이 완전히 표시되지만, 조명을 선택하거나 이동할 수 없고 객체만 관리할 수 있습니다.
이러한 옵션에 대해서는 나중에 이야기할 것입니다. 하지만 여기서는 씬을 정리하는 방법을 설명했으며, 사용자 친화적인 것이 매우 중요합니다. 시간이 좀 걸리지만 결국에는 시간을 절약할 수 있습니다. 나중에 정리하기가 더 쉬울 것이고 파일을 다시 열었을 때 복사하고 붙여넣기할 수 있습니다.

참고로, 이 파일은 교육 과정에서 사용할 블렌더 데모 파일에서 가져온 것입니다. blender.org에서 블렌더를 다운로드하면 데모 파일을 찾을 수 있습니다. 이 데모 파일을 통해 많은 실험을 할 수 있습니다. 저는 이 파일을 다운로드하여 정리를 보여주기 위해 약간 변경했습니다. 하지만 실험할 수 있는 많은 파일을 다운로드할 수 있으며, 교육 과정에서 이러한 파일을 사용할 것입니다.
교육 과정을 따른 후 이 파일을 열고 가지고 노는 것이 좋습니다. 초보자라면 이 파일을 열었을 때 이해하지 못할 부분이 많을 것입니다. 하지만 주저하지 말고 가서 실험해 보세요. 전문가가 만든 파일이므로 배울 것이 많고 매우 유용합니다. 블렌더는 항상 무료이며, 여기에는 라이선스가 있습니다. 예를 들어, CC0은 블렌더 스튜디오에서 만들었으므로 아무것도 할 필요가 없지만, CC BY는 블렌더 스튜디오에서 만들었다고 알려야 합니다. 또는 Daniel Bistec이 만든 헤어와 같은 경우도 있습니다.
교육 과정 후에 이것을 해보는 것을 정말 추천합니다. 어쨌든 교육 과정 중에 이 파일들을 가지고 놀 것입니다. 씬 정리하기에 대한 내용은 여기까지입니다. 다음 비디오에서는 3D 뷰와 그 기능에 대해 더 자세히 살펴보겠습니다.
'Blender' 카테고리의 다른 글
| Blender 3D 뷰 탐색 (0) | 2025.07.05 |
|---|---|
| Blender 3D 뷰 심층 분석 (0) | 2025.07.03 |
| Blender의 환경설정 (0) | 2025.07.03 |
| Blender 블렌더 4.4 인터페이스 둘러보기 (0) | 2025.07.03 |
| Blender Face tools (0) | 2025.05.28 |