반응형
3D 뷰 심층 분석
이 글에서는 Blender의 3D 뷰에 대해 자세히 알아보겠습니다.
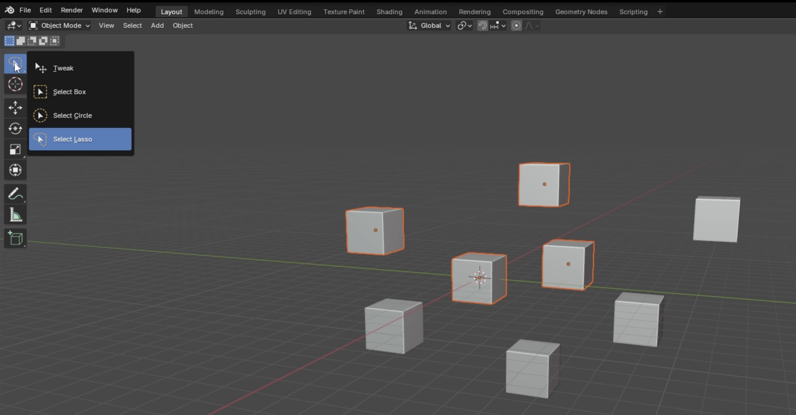
개체 선택

왼쪽 상단에는 개체를 선택하는 방법이 있습니다. Shift + D를 사용하여 큐브를 여러 번 복제하고 다른 개체는 제거하여 큐브만 남겨둡니다.
- 선택 상자 (Select Box): 클릭 드래그하여 상자 안에 있는 개체를 선택합니다.
- 선택 원 (Select Circle): 페인트 도구처럼 원 안에 있는 개체를 선택합니다.
- 선택 라쏘 (Select Lasso): 자유롭게 그려서 개체를 선택합니다.
이러한 선택 도구는 관련 옵션과 함께 사용됩니다:

- 새로운 선택을 만들 때마다 기존 선택에 추가합니다.
- 선택에서 제거합니다.
- 선택 반전을 합니다.
- 선택의 교차점을 유지합니다 (덜 유용하지만 알아두면 좋습니다).
이 세 가지 도구는 선택 도구 및 선택 라쏘와 함께 작동합니다.
3D 커서

3D 커서는 중요한 기능을 관리하는 데 사용됩니다. 예를 들어, Shift + S를 사용하여 선택한 개체를 커서로 이동시킬 수 있습니다. 커서를 3D 뷰의 중심으로 되돌리려면 Shift + C를 사용합니다. C는 커서(cursor)를 의미하므로 기억하기 쉽습니다.
기타 도구


다음 글에서 더 자세히 다룰 다른 도구들도 있습니다:
- 주석 도구 (Annotate Tool): 3D 뷰에 직접 주석을 달 수 있습니다. 선, 다각형 등을 그릴 수 있으며, 공동 작업자에게 무언가를 보여줄 때 유용합니다. 주석은 **주석 지우개 (Annotate Eraser)**로 지우거나 Ctrl을 클릭하여 모두 지울 수 있습니다. 주석의 색상 및 기타 옵션은 'Item' 탭의 'View' 섹션에서 변경할 수 있습니다.
- 측정 도구 (Measure Tool): 두 개체 사이의 거리를 측정하는 데 유용합니다.
나머지 도구는 다른 글에서 다룰 것입니다.
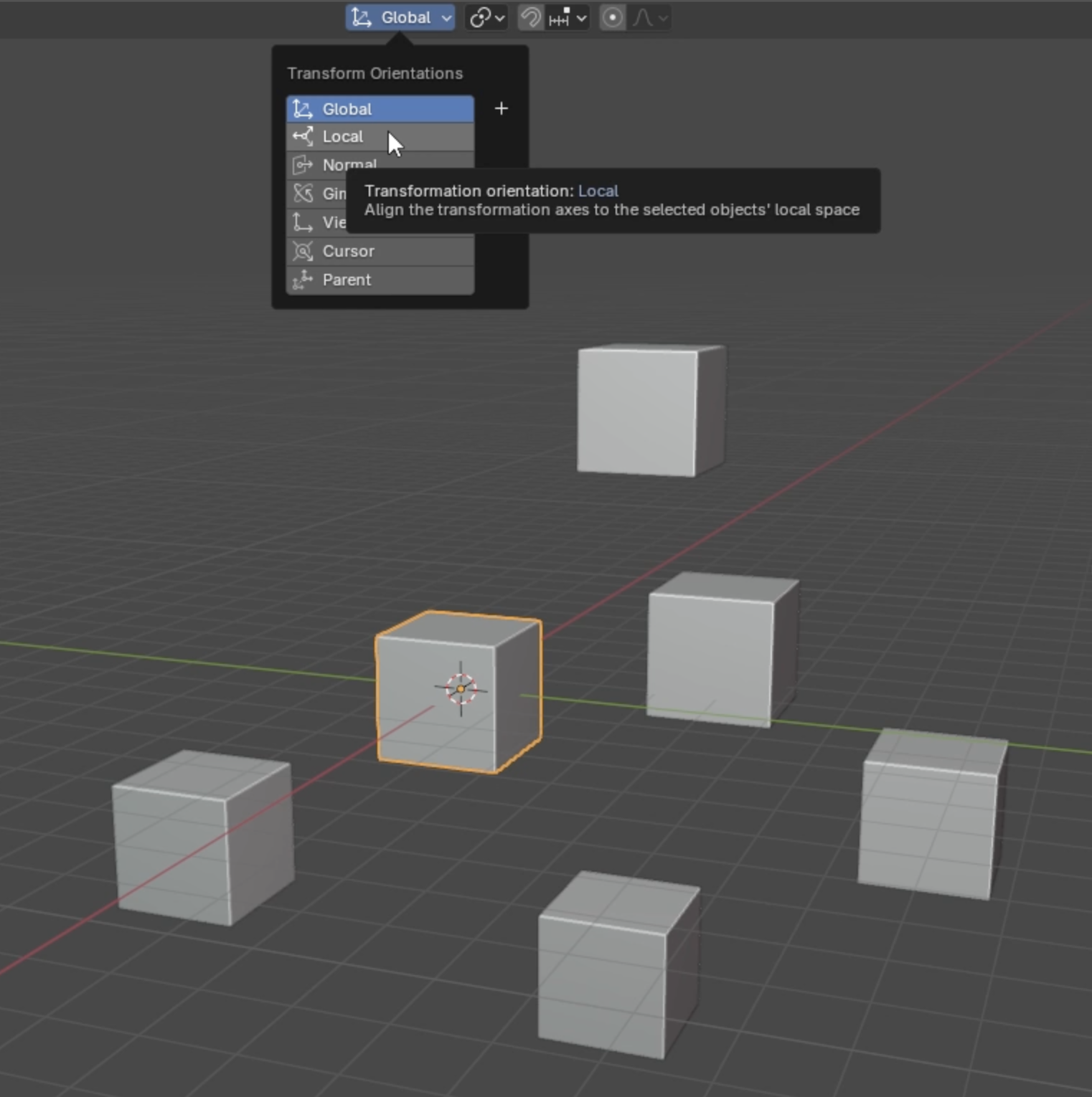
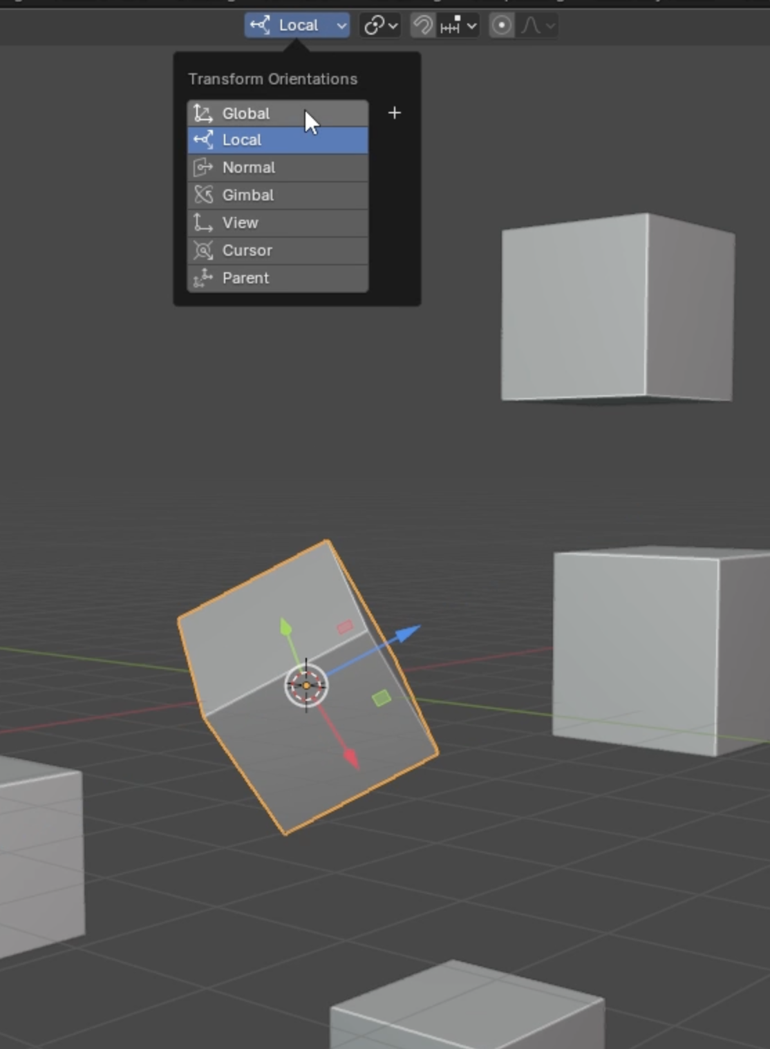
변환 옵션


- 글로벌/로컬 설정: 개체를 이동할 때 글로벌 설정은 3D 뷰의 축에 따라 이동합니다. 하지만 개체를 회전시킨 후 로컬 설정을 사용하면 개체의 자체 축에 따라 이동합니다.
- 피벗 포인트 (Pivot Point): 기본적으로 중간 지점이지만, 3D 커서를 피벗 포인트로 설정하면 커서를 중심으로 회전합니다. 이는 다른 글에서 더 자세히 다룰 것입니다.
- 스냅 (Snapping): 개체를 다른 개체에 스냅하는 데 사용됩니다.
- 비례 편집 (Proportional Editing): 강력한 도구이며, 이에 대한 전체 글가 있습니다.
3D 뷰 변경 옵션
3D 뷰를 변경할 수 있는 몇 가지 옵션이 있습니다:

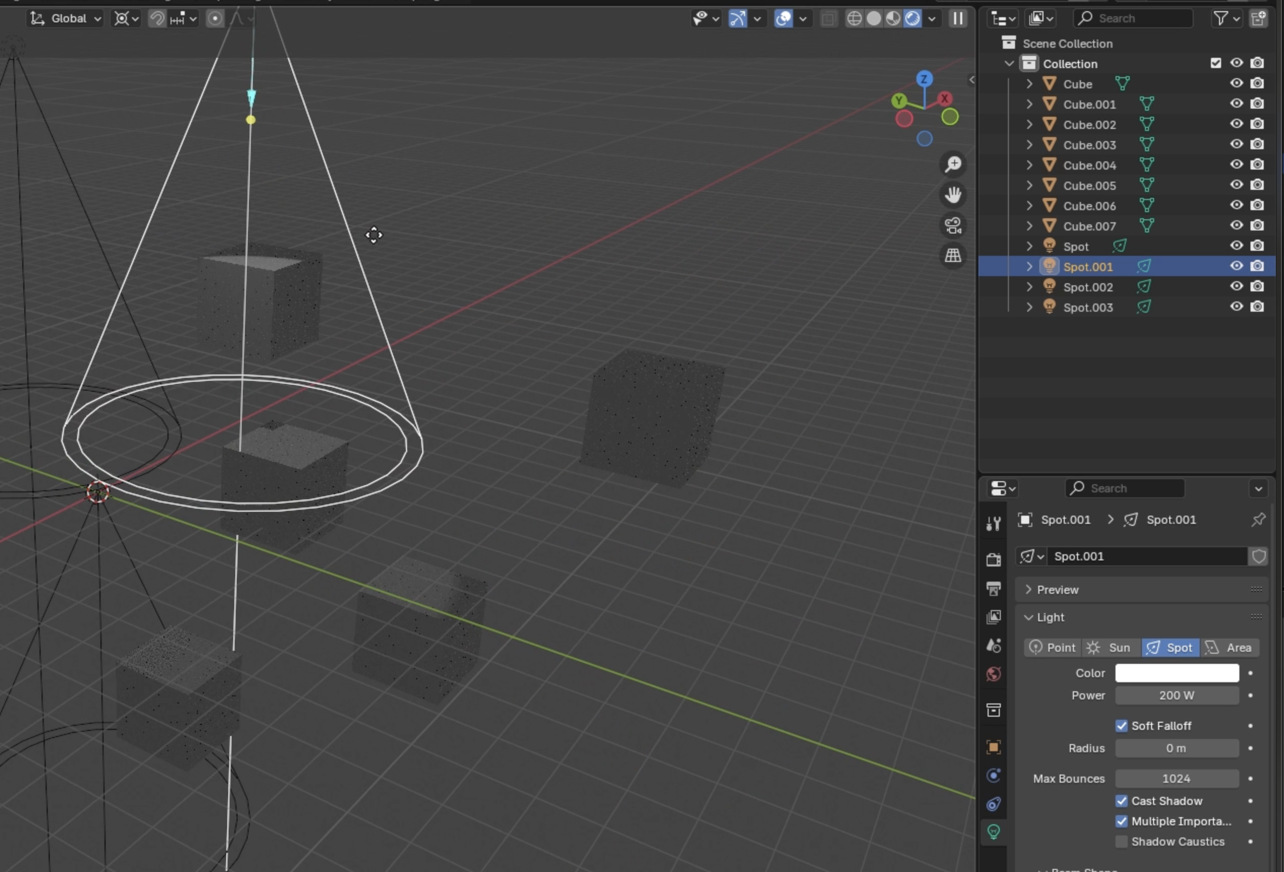
- 선택 가능성 및 가시성 (Selectability and Visibility): 3D 뷰에서 개체를 선택하거나 표시할 수 있는 기능을 제어합니다. 예를 들어, 램프를 추가한 후 3D 뷰에서 램프를 숨기거나 선택 불가능하게 만들 수 있습니다.


- 오버레이 (Overlay): 선택된 개체에 표시되는 외부 오버레이와 같은 모든 오버레이를 표시하거나 숨길 수 있습니다. 이 옵션을 제거하면 최종 렌더링 뷰에 표시될 형상만 볼 수 있습니다. 바닥, Y축, X축 (빨간색 및 녹색), Z축 (파란색)과 같은 다양한 요소를 오버레이하거나 오버레이하지 않을 수 있습니다. 와이어프레임을 표시하여 큐브의 모든 면을 직접 볼 수도 있습니다.
- X-레이 (X-ray): 개체 내부를 볼 수 있게 해주지만, 자주 사용되지는 않습니다.

- 뷰포트 쉐이딩 (Viewport Shading): Z 단축키를 사용하여 접근할 수 있는 네 가지 주요 뷰 모드가 있습니다. 스파이 메뉴(Spy Menu)가 나타나며, 다음 모드로 쉽게 전환할 수 있습니다.
- 와이어프레임 뷰 (Wireframe View): 와이어프레임만 표시하고 모든 것이 투명합니다.
- 솔리드 뷰 (Solid View): 기본 뷰입니다.
- 재질 프리뷰 (Material Preview): 개체의 쉐이딩을 미리 볼 수 있으며, 앰비언스를 변경하기 위한 조명 옵션이 있습니다. 렌더 뷰가 아니라 빠르게 작업하고 쉐이더 및 개체의 볼륨을 미리 보는 데 사용됩니다.
- 렌더링 뷰 (Rendered View): 실제 렌더 뷰이며, 조명의 옵션을 고려하여 장면을 직접 볼 수 있습니다


- 뷰포트 쉐이딩 옵션:
- 그림자 (Shadow): 그림자를 추가할 수 있습니다.
- 랜덤 (Random): 각 개체에 다른 색상을 부여하여 개체가 겹칠 때 구별하는 데 유용합니다.
- 텍스처 재질/단일 색상 (Texture Material/Single Color): 재질이나 단일 색상을 사용할 수 있습니다.
- X-레이 (X-ray): 상단과 동일한 옵션입니다.
- 캐비티 (Cavity): 기본적으로 활성화되어 있으며, 모서리 및 값(ridge and values)을 늘릴 수 있습니다.
- 피사계 심도 (Depth of Field): 3D 뷰에서 피사계 심도를 사용할 수 있지만 권장하지 않습니다.
- 외곽선 (Outline): 기본적으로 활성화하는 것이 좋습니다.
- 플랫 (Flat): 평평한 표면만 보여주며, 캐비티 모드를 사용하는 것이 좋습니다.


3D 뷰는 많은 요소를 구성할 수 있게 해줍니다. **기즈모(gizmos)**와 3D 뷰를 탐색하는 도구에 대해서는 다음 비디오에서 다룰 것입니다. Z 단축키와 같은 단축키를 사용하여 이러한 기즈모를 활성화하거나 비활성화하는 방법도 배울 것입니다.
반응형
'Blender' 카테고리의 다른 글
| Blender 다양한 메쉬 프리미티브 소개 (0) | 2025.07.05 |
|---|---|
| Blender 3D 뷰 탐색 (0) | 2025.07.05 |
| Blender 씬 정리 팁과 요령 (0) | 2025.07.03 |
| Blender의 환경설정 (0) | 2025.07.03 |
| Blender 블렌더 4.4 인터페이스 둘러보기 (0) | 2025.07.03 |