블렌더의 다양한 프리미티브와 특히 메쉬 프리미티브에 대해 알아보겠습니다. 다양한 객체들을 살펴보겠습니다. 블렌더에서 객체를 추가하려면 단축키 Shift + A를 사용하거나 상단의 추가(Add) 메뉴를 사용할 수 있습니다. 보시다시피 블렌더에는 추가할 수 있는 다양한 종류의 객체들이 있습니다.

모델링에 주로 사용할 첫 번째 도메인은 메쉬입니다. 메쉬에는 블렌더에서 사용할 수 있는 몇 가지 객체들이 있습니다. 이 객체들을 프리미티브라고 부르며, 모델링 프로젝트를 시작할 때 사용합니다. 예를 들어, 머그잔을 모델링한다면 실린더에서 시작할 것이고, 풍선 같은 것을 모델링한다면 구체에서 시작할 것입니다. 큐브로는 가구 등을 만들 수도 있습니다. 어떤 프리미티브로 시작할지는 프로젝트에 따라 달라집니다.
플레인 추가하기

먼저 목록에서 첫 번째인 플레인을 추가해 봅시다. 플레인을 추가하면 작은 메뉴가 나타납니다. 이 메뉴에는 방금 추가한 객체와 관련된 다양한 옵션이 있습니다. 다른 작업을 수행하면 이 메뉴는 사라지므로 주의해야 합니다. 예를 들어, G를 눌러 객체를 이동하면 이 메뉴는 마지막 작업과 관련된 메뉴로 바뀝니다. 즉, 이 메뉴의 옵션은 한 번 선택하면 돌이킬 수 없는 파괴적인 작업과 같습니다.
여기서 기본 크기를 선택할 수 있습니다. UV를 생성할지 여부를 선택할 수도 있지만, UV는 나중에 2D 뷰에서 객체를 조작하는 방법에 대해 다룰 것입니다. 또한, 뷰에 정렬할지, 3D 커서에 정렬할지, 월드에 정렬할지 선택할 수 있습니다. 그리고 객체의 위치와 회전을 변경할 수 있지만, 이 작업은 나중에도 할 수 있습니다. 이 객체는 단순히 시작할 수 있는 표면이며 특별한 것은 없습니다. G와 X를 사용하여 객체를 X축으로 이동할 수 있습니다.
큐브, 서클, 구체 추가하기


다음은 큐브입니다. 큐브는 기본적으로 2미터 크기입니다. 블렌더에서는 모든 단위가 미터로 되어 있으며, 이에 대해서는 나중에 다시 이야기할 것입니다. 큐브도 플레인과 동일한 종류의 옵션을 가지고 있습니다.
그다음은 좀 더 많은 옵션을 가진 서클입니다. 서클은 **엔곤(N-gon)**으로 표면을 채울 수 있습니다. 엔곤은 하나의 면으로만 구성됩니다. 와이어프레임에서는 아무런 변화가 없지만, 트라이앵글을 선택하면 꼭지점의 수에 따라 삼각형이 만들어지는 것을 볼 수 있습니다. 기본값은 32입니다. 일반적으로 쿼드 (4개의 꼭지점을 가진 면)로 모델링하는 것이 좋기 때문에 서클의 꼭지점 수는 짝수로 선택하는 것이 좋습니다. 특정 경우를 제외하고는 항상 짝수를 사용하는 것이 좋습니다. 여기에서 꼭지점 수를 변경할 수 있습니다. 예를 들어 8을 넣으면 팔각형이 됩니다. 반지름을 늘리면 결과를 볼 수 있습니다. 꼭지점 수를 늘릴수록 완벽한 원에 가까워집니다. 기본값인 32가 좋지만, 저는 24나 16도 자주 사용합니다. 이는 모델링 세션에서 다시 다룰 것입니다. 서클은 자주 사용하게 될 또 다른 객체입니다.


다음은 **UV 스피어(UV Sphere)**입니다. UV 스피어는 세그먼트 수와 링 수를 조절할 수 있는 옵션을 가집니다. 구형 형태의 객체를 만들 때 매우 유용하게 사용될 수 있습니다.
또 다른 구체는 **아이코스피어(Icosphere)**입니다. 아이코스피어는 삼각형으로만 이루어져 있으며, 세분화(subdivision)옵션을 통해 세분화 수준을 늘리면 더 많은 삼각형으로 더 완벽한 모양을 만들 수 있습니다.
씬 통계 확인하기

씬의 꼭지점 수를 확인하려면 오른쪽 클릭으로 **씬 통계(Scene statistics)**를 활성화할 수 있습니다. 씬 통계 외에도 씬 지속 시간, 씬 시스템 메모리, 비디오 메모리 사용량도 확인할 수 있습니다. 저는 씬 지속 시간은 공간을 많이 차지하지 않으므로 사용하지 않습니다. 씬 통계는 모델링 중에 도움이 되는 몇 가지 정보를 제공합니다. 예를 들어, 씬의 꼭지점 수, 면 수, 삼각형 수, 현재 선택된 객체 수 (현재 씬에 있는 5개의 객체 중 1개가 선택됨), 메모리 사용량, 비디오 메모리 사용량 등을 볼 수 있습니다. 이 정보는 항상 확인하는 것이 좋습니다.
실린더, 콘, 토러스 추가하기


이제 다음 객체로 넘어가겠습니다. 다음은 실린더입니다. 실린더는 서클과 거의 동일한 옵션을 가지고 있지만, 반지름과 깊이를 조절할 수 있습니다. 면을 채울 때 아무것도 안 채우거나, 삼각형으로 채우거나, 기본값인 엔곤으로 채울 수 있습니다. 이 객체 역시 매우 유용합니다.
다음은 콘입니다. 콘은 실린더와 거의 동일하지만, 밑면의 반지름과 상단의 반지름이라는 두 가지 반지름을 가지고 있습니다. 램프 모양이나 파이프가 갑자기 좁아지는 형태 등을 만들 때 유용합니다.
그리고 **토러스(Torus)**가 있습니다. 토러스는 도넛 모양과 흡사하며, 메이저 세그먼트 (그 방향의 꼭지점 수)와 링의 수를 늘릴 수 있습니다. 메이저 및 마이너 치수 모드로 플레이할 수 있습니다. 메이저 반지름과 마이너 반지름을 조절할 수 있습니다. 다른 작업을 수행하면 이 옵션으로 다시 돌아올 수 없으므로, 객체를 추가할 때 이 옵션을 주의 깊게 확인해야 합니다. 익스테리어 및 인테리어 반지름을 사용하는 옵션도 있습니다. 모든 객체에 UV 생성 옵션이 있으며, 모든 객체에 월드 옵션도 동일하게 적용됩니다.
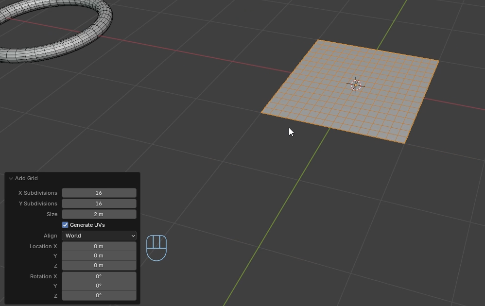
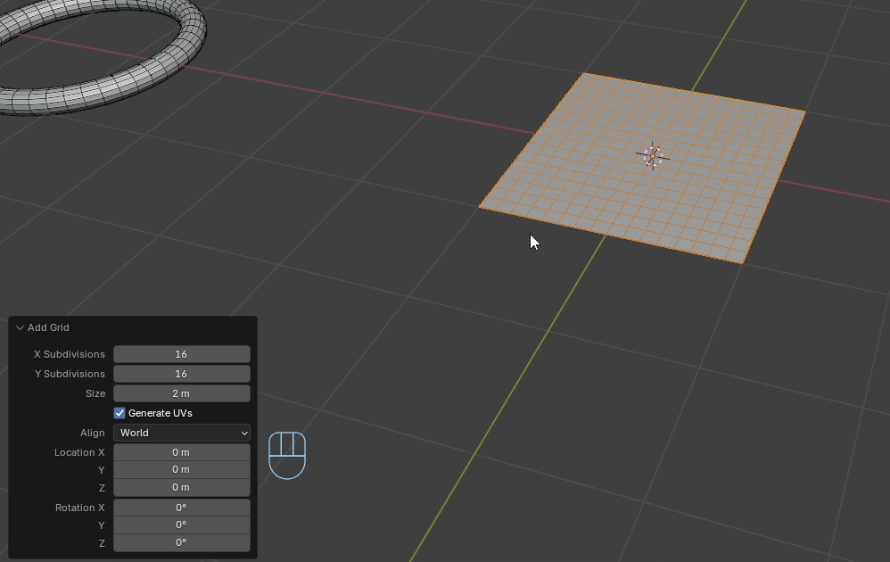
그리드, 수잔 추가하기


이제 다음으로 넘어가겠습니다. 다음은 기본적으로 플레인과 매우 비슷하게 보이지만 실제로는 분할된 플레인인 그리드입니다. 와이어프레임 모드로 들어가면 분할을 볼 수 있습니다. 또는 솔리드 뷰 위에 와이어프레임을 추가할 수도 있습니다. 여기에서 세분화 수를 조절할 수 있습니다. 예를 들어 20개 정도로 추가할 수 있습니다. 그리드는 풍경 등을 모델링할 때 시작점으로 사용하기 매우 좋습니다. 나중에 꼭지점을 위아래로 움직여서 풍경 모양을 만들 수 있습니다. 때로는 250개 정도로 많이 추가하기도 하지만, 꼭지점 수가 많이 늘어나므로 주의해야 합니다. 씬의 꼭지점 수를 가능한 한 낮게 유지하여 특히 애니메이션에서 좋은 성능을 유지하는 것이 좋습니다.
이제 다음 객체로 넘어가겠습니다. 저처럼 직접 객체를 추가하고 조금씩 움직여 보는 것을 추천합니다. 장비를 조금이라도 아는 것이 중요합니다. 다음은 이미 보여드렸던 **수잔(Susan)**입니다. 수잔은 블렌더의 마스코트 같은 것으로, 이 객체로 실험할 수 있습니다. 모든 블렌더 사용자는 수잔을 알고 있습니다. 셰이더나 다른 모든 것을 실험할 수 있습니다. 구체나 다른 것보다 흥미로운 모양으로, 예를 들어 생성 > 세분화(Subdivision) 모디파이어를 추가하고 늘리면 세분화가 생깁니다. 와이어프레임을 제거하고 **쉐이드 스무스(Shade Smooth)**를 적용하면 공보다 더 흥미로운 모양이 되므로 셰이더나 반사, 조명 등을 더 잘 볼 수 있습니다. 예를 들어 그림자를 추가하고 늘리면 구체나 다른 것보다 훨씬 더 흥미로운 객체를 얻을 수 있으며, 빛과 셰이더가 어떻게 반응하고 상호작용하는지 더 잘 볼 수 있습니다. 수잔을 가지고 노는 것은 매우 중요합니다. 이 불쌍한 원숭이를 많이 사용하게 될 것입니다. 이번 교육 과정에서 수잔은 힘들겠지만, 조심스럽게 사용하겠습니다.
마무리
이것으로 메쉬 옵션, 즉 메쉬 프리미티브에 대한 설명을 마치겠습니다. 커브도 추가할 수 있습니다. 다양한 종류의 객체들이 있습니다. 커브, 표면, 메타볼 등, 일부 객체는 이 교육 과정에서 사용하지 않을 것이지만 직접 실험해 볼 수 있습니다. 그리고 조명, 카메라, 스피커, 힘 필드 등 애니메이션에 더 특화된 객체들도 있습니다. 이 교육 과정에서 많은 특정 객체들을 다룰 것이지만, 주로 모델링에서는 메쉬와 커브, 때로는 텍스트를 사용할 것입니다. 이 정도면 충분할 것입니다.
이제 메쉬 프리미티브에 대한 설명을 마치겠습니다. 다음으로는 객체를 이동, 회전, 크기 조절하는 등 조작하는 방법을 단축키와 함께 배울 것입니다. 그 후에 첫 번째 모델링을 시작할 수 있습니다.
'Blender' 카테고리의 다른 글
| Blender 기초 모델링 : 테이블, 의자, 전등 (0) | 2025.07.05 |
|---|---|
| Blender 오브젝트 기본조작 및 팁 (0) | 2025.07.05 |
| Blender 3D 뷰 탐색 (0) | 2025.07.05 |
| Blender 3D 뷰 심층 분석 (0) | 2025.07.03 |
| Blender 씬 정리 팁과 요령 (0) | 2025.07.03 |