이번 글에서는 Edit Mode 도구, 모델링 도구에 대해 계속 배워보겠습니다.
먼저 Tab 키를 눌러 Edit Mode로 들어가 봅시다.
오브젝트를 선택하고 Tab 키를 눌러 Edit Mode로 들어갑니다.
지금까지 몇 가지 도구를 배웠고, 이제 Knife Tool까지 왔습니다.
Knife Tool은 정말 유용한 도구입니다.
오브젝트를 자르고, 새로운 꼭짓점(Vertex), 에지(Edge) 등을 만들어줍니다.
원하는 위치에 새로운 꼭짓점이나 에지를 만들 수 있습니다.
실생활의 칼과 아주 유사한 도구입니다.

한번 사용해봅시다.
이 아이콘, Knife Tool을 선택하고, 아무 곳이나 왼쪽 클릭한 다음 마우스를 드래그하면 새로운 에지와 꼭짓점이 생깁니다.
기본적으로 꼭짓점과 에지에 **스냅(Snap)**되도록 되어 있습니다.
예를 들어 이쪽으로 가면 이 에지에 스냅되는 것이 보일 겁니다.
또는 이 꼭짓점에도 스냅됩니다.
왼쪽 클릭을 누르면, 진행됩니다.
하지만 새로운 **지오메트리(Geometry)**를 만들어야 합니다.
작업을 마치고 싶다면 Enter 키를 누릅니다.
그러면 새로운 지오메트리, 새로운 면(Face) 혹은 **폴리곤(Polygon)**이 생성됩니다.
Knife Tool에는 다양한 옵션이 있고, 커팅을 시작하면 화면 하단에서 어떤 옵션들이 있는지 확인할 수 있어서 좋습니다.
예를 들어, 왼쪽 클릭을 누르고 드래그할 때 화면 하단에 다양한 **단축키(Shortcut)**와 설명이 나타납니다.
- Enter: 확정
- Escape: 취소
- Ctrl+Z: 실행 취소
- Left Click: 커트 시작
예를 들어, Ctrl 키를 누르면 스냅을 끌 수 있습니다.
또한 A 키를 누르면 절단 방향이 특정 각도로 제한됩니다.
C 키를 누르면 오브젝트를 **관통(Cut Through)**하여 자를 수 있습니다.
기본적으로는 한쪽 면만 잘립니다.
하지만 C를 누르면 반대쪽까지 잘립니다.
이것이 Knife Tool이며 매우 유용하고 자주 사용되는 도구 중 하나입니다.
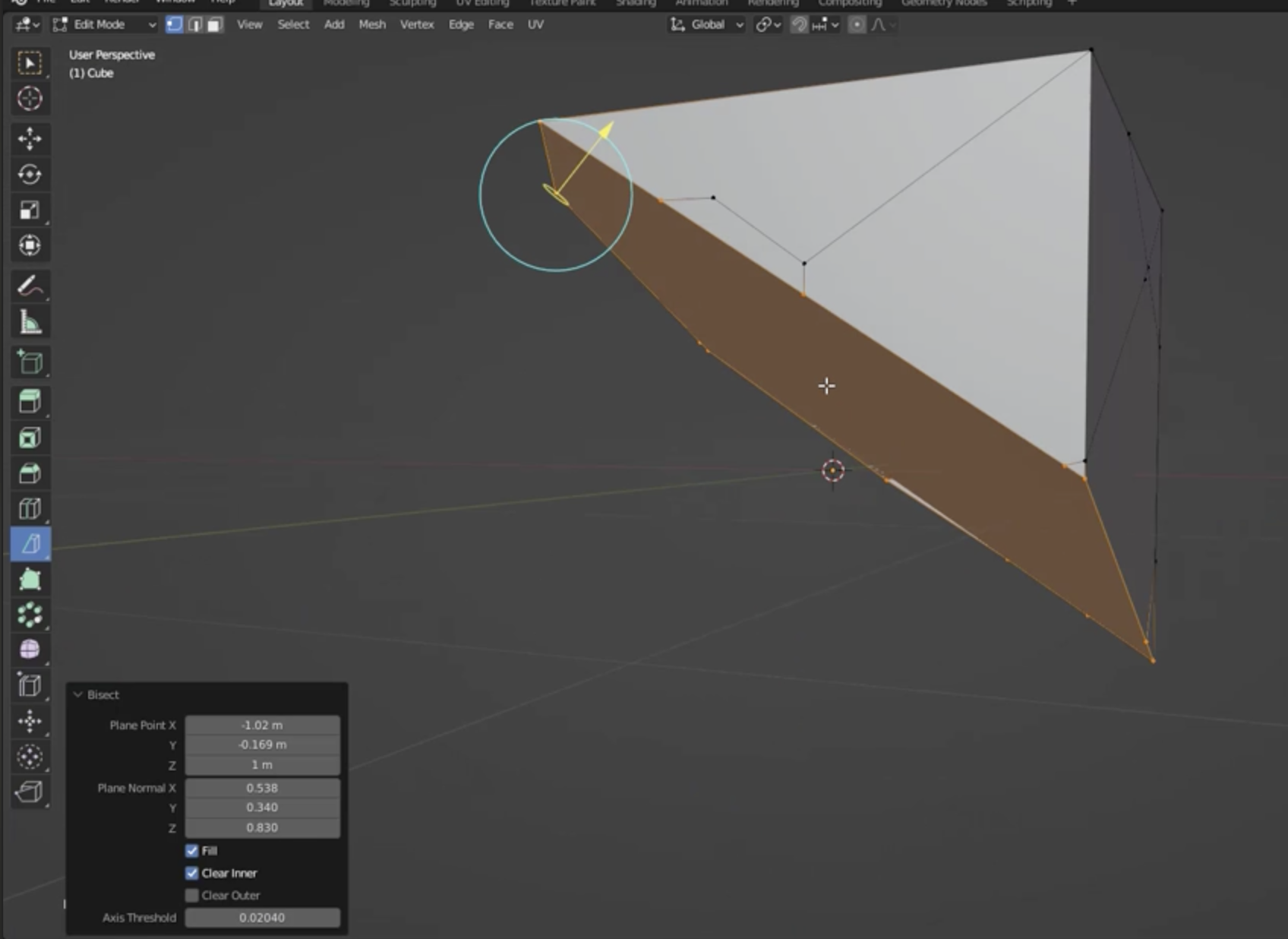
다음은 Bisect Tool입니다.
Knife와 유사하지만 자동으로 오브젝트를 자르며, 선택된 부분에서만 작동합니다.
아무 것도 선택하지 않으면, **“선택된 에지와 면이 필요하다”**는 경고가 나옵니다.
모두 선택하려면 A 키를 누릅니다.
클릭 후 드래그하여 오브젝트를 자릅니다.
Bisect Tool은 이렇게 작동합니다.


자르고 나면 자른 위치나 **평면의 회전(Rotation)**을 조절할 수 있습니다.
또한, 자른 내부를 채우기(Fill) 또는 **한쪽 면 제거(Remove)**도 가능합니다.
Access Threshold라는 옵션도 있지만 거의 사용되지 않습니다.
결과가 좋지 않기 때문입니다.
새로운 오브젝트를 만들 때는 반드시 Edit Mode에서 나와 Object Mode에서 Shift+A를 눌러야 합니다.
기존 오브젝트는 X를 눌러 **삭제(Delete)**합니다.
다음 도구는 Poly Build Tool입니다.
이 도구는 **폴리곤(Polygon)**을 만드는 데 사용됩니다.
주로 리토폴로지(Retopology) 작업에 사용됩니다.

Ctrl + 클릭으로 새로운 꼭짓점을 만들 수 있고,
**F 키(Fill)**로 면을 만들 수 있습니다.
꼭짓점 위에서 드래그하면 이동(Move),
에지 위에서 드래그하면 **Extrude(확장)**가 됩니다.
Shift를 누르면 삭제(Delete) 기능이 작동합니다.
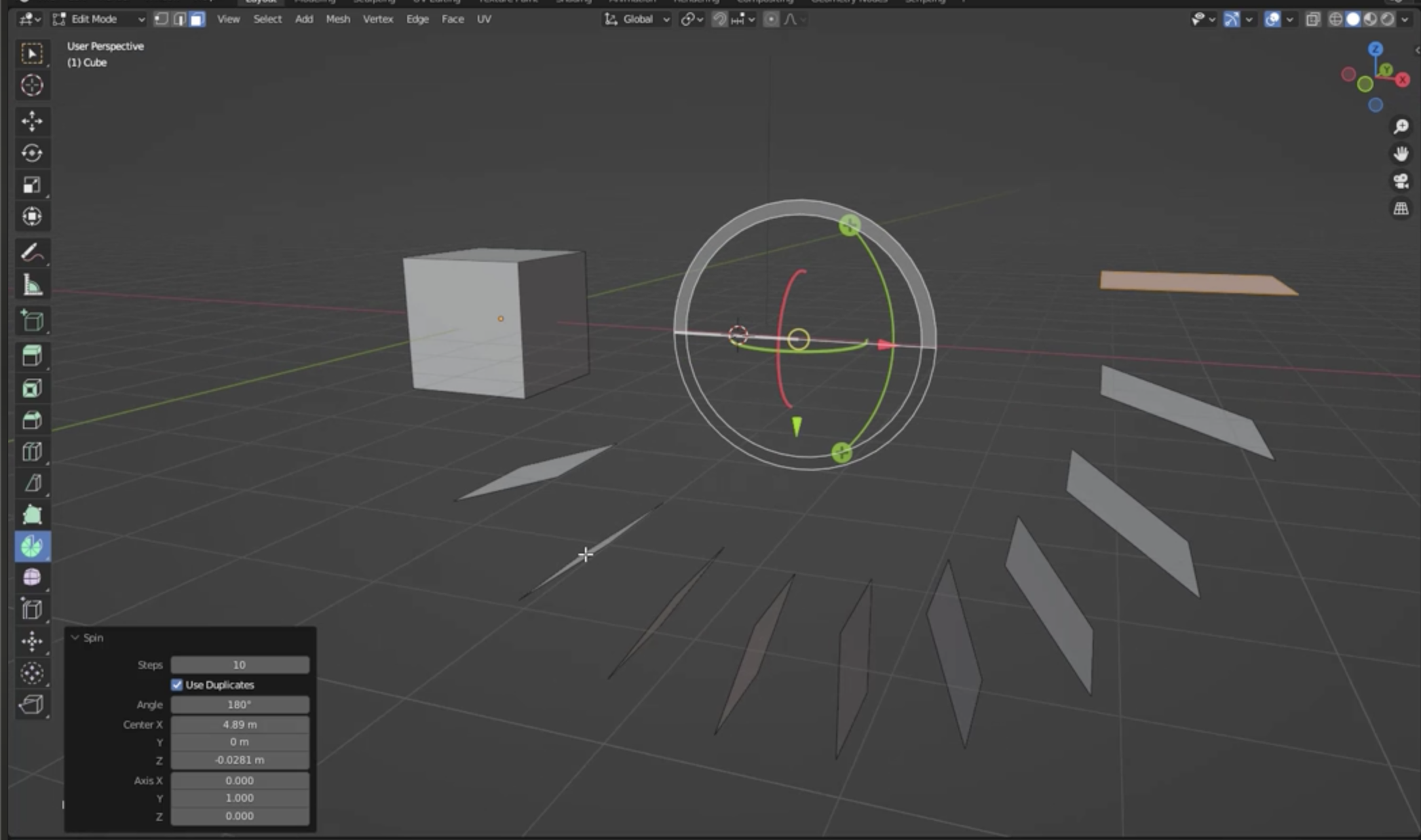
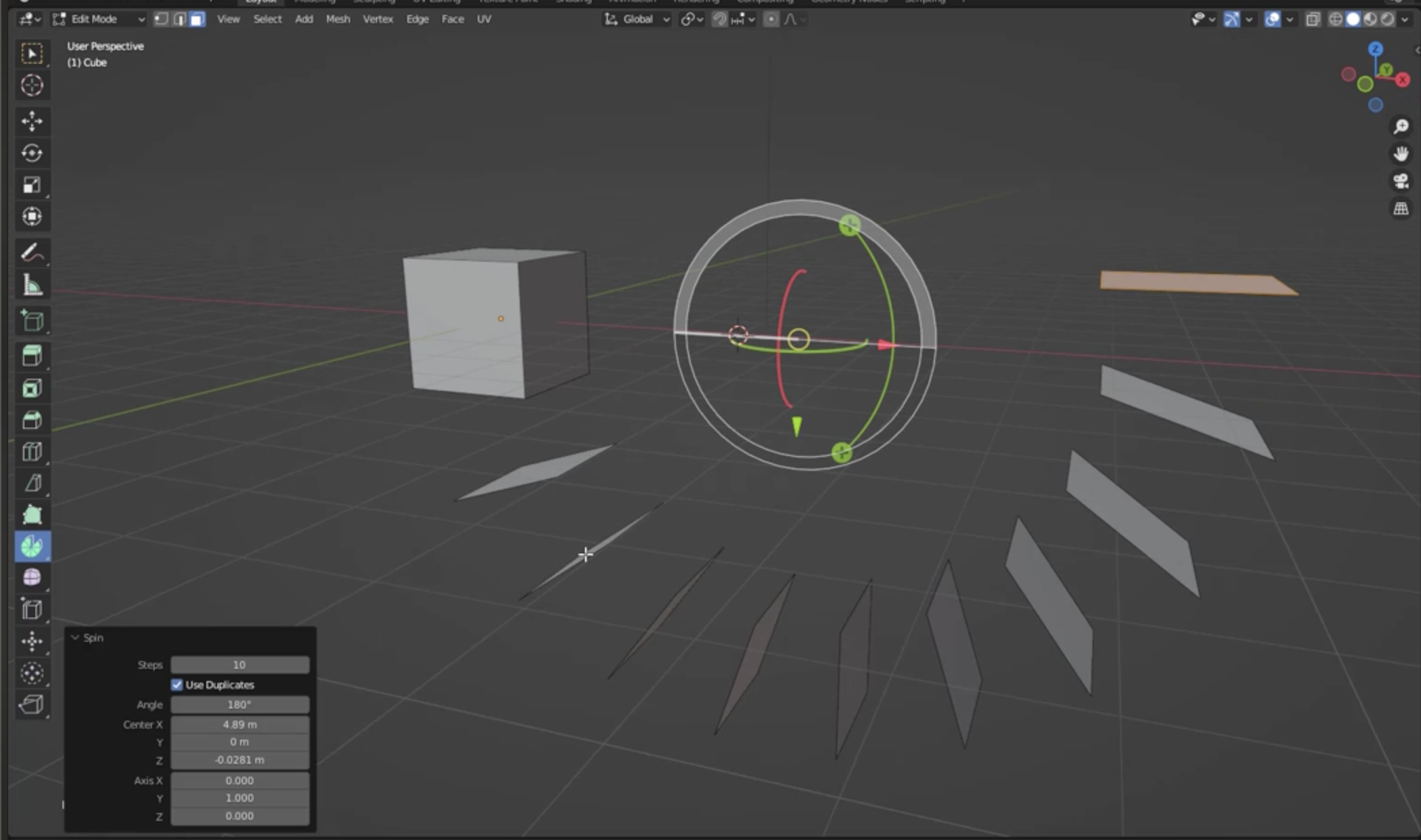
다음은 Spin Tool입니다.
이 도구는 선택한 지오메트리를 **3D 커서(CURSOR)**를 중심으로 회전시키면서 **Extrude(확장)**합니다.


예를 들어, Edit Mode로 들어가서 어떤 면을 선택하고 Spin Tool을 사용하면,
그 면이 3D 커서를 중심으로 회전하며 확장됩니다.
이 도구는 마우스를 끌어 방향을 조절할 수 있고,
회전 후에는 다양한 **옵션(axes, angle, steps 등)**을 수정할 수 있습니다.
예를 들어 우산 손잡이, 곡선 파이프 같은 것을 만들 때 유용합니다.
Spin Duplicates는 같은 기능의 반복인데, 이미 Spin Tool 안에서 설정할 수 있어서 따로 쓸 필요는 없습니다.

다음 도구는 Smooth Tool입니다.
이 도구는 거칠고 울퉁불퉁한 **지오메트리(Geometry)**를 부드럽게 만듭니다.

예를 들어 **Plane(평면)**을 나누고 위아래로 움직여 거칠게 만든 뒤,
모든 꼭짓점을 선택하고 Smooth Tool을 사용하면,
자동으로 표면을 부드럽게 정리해 줍니다.
하지만 이 도구는 **파괴적(Destructive)**이기 때문에,
한 번 적용하면 원래 상태로 돌아갈 수 없습니다.
그래서 일반적으로는 Smooth Modifier를 사용하는 것이 더 낫습니다.
Randomize 도구는 꼭짓점의 위치를 **무작위(Random)**로 이동시킵니다.
실제로는 거의 사용하지 않으며, 도구 목록에는 있지만 쓸 일이 드뭅니다.
다음은 매우 자주 쓰이는 도구인 Edge Slide / Vertex Slide입니다.
우리는 보통 아이콘을 누르지 않고 **단축키 GG (Double G)**를 사용합니다.
- Alt + 클릭으로 전체 에지를 선택하고
- G를 두 번(GG) 누르면, 그 에지를 따라 슬라이드(Slide) 됩니다.
- 꼭짓점도 GG로 슬라이드 할 수 있습니다.
이때 C 키를 누르면 기본 슬라이드 범위를 넘어 제한 없이 이동할 수 있습니다.
이 기능은 매우 유용하며, 자주 사용됩니다.
다음은 Push and Pull Tool입니다.
개인적으로 유용하게 사용한 적은 없지만,
도구 목록에 있으며, 화면 하단에 **도움말(툴팁)**이 표시됩니다.
그다음은 Shear Tool입니다.
이 도구는 오브젝트의 한쪽 끝을 밀어서 비스듬하게 기울이는 효과를 줍니다.

예를 들어 큐브의 윗면을 오른쪽으로 기울이고 싶을 때,
**회전(R)**으로는 모양이 찌그러지지만,
Shear Tool을 사용하면 원하는 각도로 깨끗하게 밀 수 있습니다.
다음은 To Sphere Tool입니다.
이 도구는 선택된 꼭짓점들을 이용해 원형 또는 구형(Sphere) 형태로 만들어 줍니다.


예를 들어,
- 평면을 Subdivide(세분화) 한 후
- 꼭짓점들을 선택하고
- To Sphere Tool을 사용하면
- 자동으로 원이나 구 형태로 정렬됩니다.
이는 원형의 창, 튜브, 원통 구조물 등을 만들 때 유용합니다.
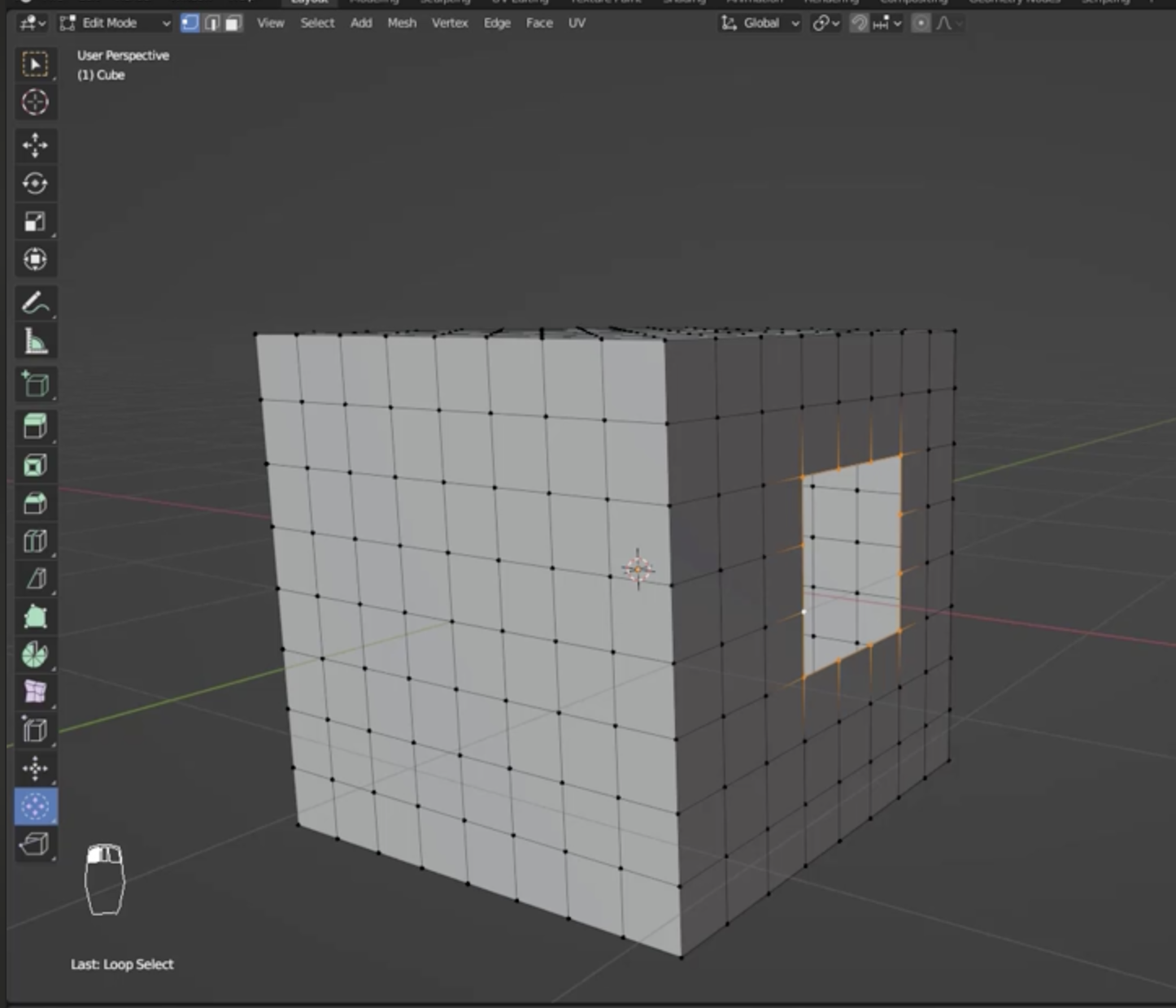
마지막으로 Rip Tool입니다.
이 도구는 단축키 V로 사용되며, 선택된 부분을 **찢어(Rip)**서 분리시킵니다.
예를 들어 면을 나누거나 구멍을 만들고 싶을 때 사용합니다.

Edge Loop 전체를 선택한 후,
V → X (삭제) 하면 두 개의 분리된 형태로 나눌 수 있습니다.
이외에도 Face / Vertex / Edge 메뉴에 수많은 도구들이 존재하지만,
방금까지 설명한 것들이 가장 필수적인 핵심 도구들입니다.
Blender에서는 여러 방식으로 **지오메트리 요소(꼭짓점, 에지, 면)**를 선택할 수 있습니다.
기본적으로 Blender에서:
- 왼쪽 클릭(Left Click) : 하나의 요소 선택
- Shift + 클릭 : 여러 요소를 추가로 선택
- Alt + 클릭 : 에지 루프(Edge Loop) 전체 선택
- Ctrl + 클릭 : 클릭한 지점까지 자동으로 경로(Path) 선택
- B : 박스 선택(Box Select) 도구 활성화
- C : 원형 선택(Circle Select) 도구 활성화, 마우스로 드래그하여 선택
- L : 마우스 아래 있는 연결된 요소(Linked) 전체 선택
- A : 전체 선택 (All)
- Alt + A 또는 A 두 번 빠르게 누르기 : 전체 선택 해제 (Deselect All)
선택 모드는 꼭짓점(Vertex), 에지(Edge), 면(Face) 세 가지가 있으며,
키보드의 1, 2, 3번 키를 눌러 모드를 전환할 수 있습니다.
선택한 지오메트리를 **삭제(Delete)**할 때는:
- 키보드의 X 또는 Delete 키를 누릅니다.
- 메뉴가 뜨며, 다음 중 원하는 삭제 옵션을 선택할 수 있습니다:
- Vertices – 꼭짓점과 연결된 모든 에지와 면 삭제
- Edges – 에지만 삭제 (연결된 면도 사라짐)
- Faces – 면만 삭제 (꼭짓점과 에지는 남음)
- Edge Loops – 에지 루프 전체 삭제
- Only Faces – 면만 삭제하고 에지와 꼭짓점 유지
- Dissolve – 선택한 요소만 삭제하고 나머지 지오메트리는 부드럽게 이어짐
특히 Dissolve는 모델링 시 자주 사용되는 도구로,
복잡한 형태를 단순화하거나 정리할 때 매우 유용합니다.
Blender에서는 선택 및 삭제 기능이 매우 유연하고 강력하기 때문에,
작업 속도를 높이고 복잡한 모델링을 깔끔하게 유지하는 데 핵심적인 역할을 합니다.
이것으로 Edit Mode의 필수 도구들,
즉 모델링 툴, 선택 및 삭제 도구에 대한 기본 강의가 마무리됩니다.
'Blender' 카테고리의 다른 글
| Blender Overview of Add and Mesh menus (0) | 2025.05.28 |
|---|---|
| Blender Selecting mesh elements (0) | 2025.05.28 |
| Blender Edit mode tools - Extrude. Bevel. Inset faces. Loopcut (0) | 2025.05.28 |
| Blender Proportional editing (0) | 2025.05.28 |
| Blender Snapping options (0) | 2025.05.27 |