자, 이제 본격적으로 모델링을 시작해보겠습니다.
모델링을 하려면 먼저 **Edit Mode(에디트 모드)**로 들어가야 합니다.
상단의 드롭다운 메뉴에서 “Edit Mode”를 선택하면 됩니다.
하지만 더 빠른 방법은 Tab 키를 누르는 것입니다.
- Tab → Edit Mode 진입
- 다시 Tab → Object Mode로 나가기
3D 모델의 구성요소

모델링을 시작하기 전에 알아야 할 중요한 개념은,
모든 모델은 세 가지 기본 요소로 구성된다는 것입니다:
- Vertex(정점) – 점 하나하나
- Edge(에지) – 정점과 정점 사이의 선
- Face(면) – 3개 이상의 정점으로 이루어진 면
모든 3D 모델은 이 세 가지로 이루어져 있습니다.
현재 장면(Scene)에서 얼마나 많은 정점/에지/면이 있는지 확인하려면
우측 하단 정보를 보면 됩니다.
요소 선택하기
기본적으로 에디트 모드에 들어가면 정점 선택 모드입니다.
정점을 클릭해서 G로 이동시킬 수 있지만,
하나의 정점은 회전이나 스케일은 할 수 없습니다.
하지만 두 개 이상의 정점을 선택하면
R로 회전, S로 스케일도 가능합니다.
- 상단의 세 개의 아이콘을 통해 정점/에지/면 모드를 선택할 수 있고,
- 단축키도 있습니다:
- 1번 키 → 정점 모드
- 2번 키 → 에지 모드
- 3번 키 → 면 모드
Shift를 누르고 클릭하면 두 가지 이상을 동시 선택할 수도 있습니다.
(예: 정점과 면 동시에)
- Shift + 클릭 → 다중 요소 선택
- 좌클릭 → 선택
- A → 전체 선택
주요 도구들
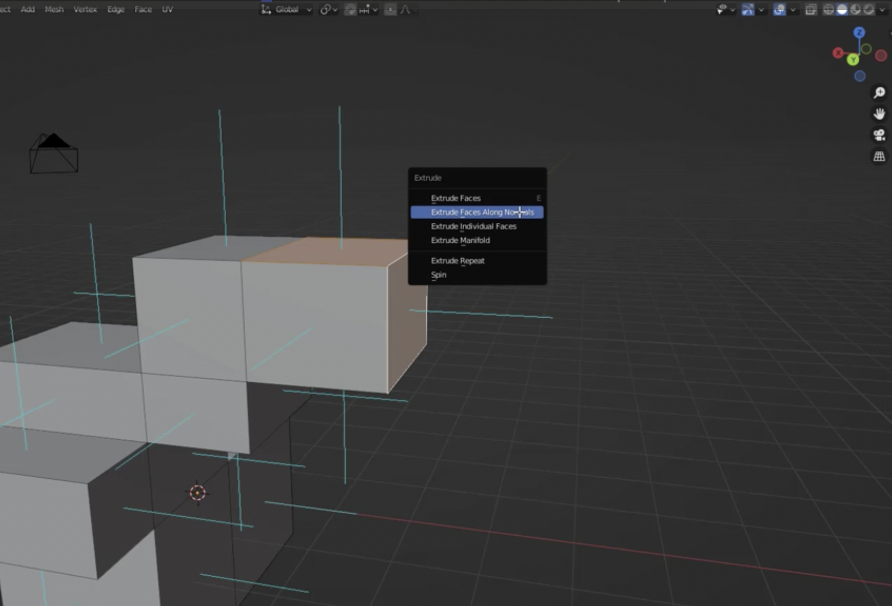
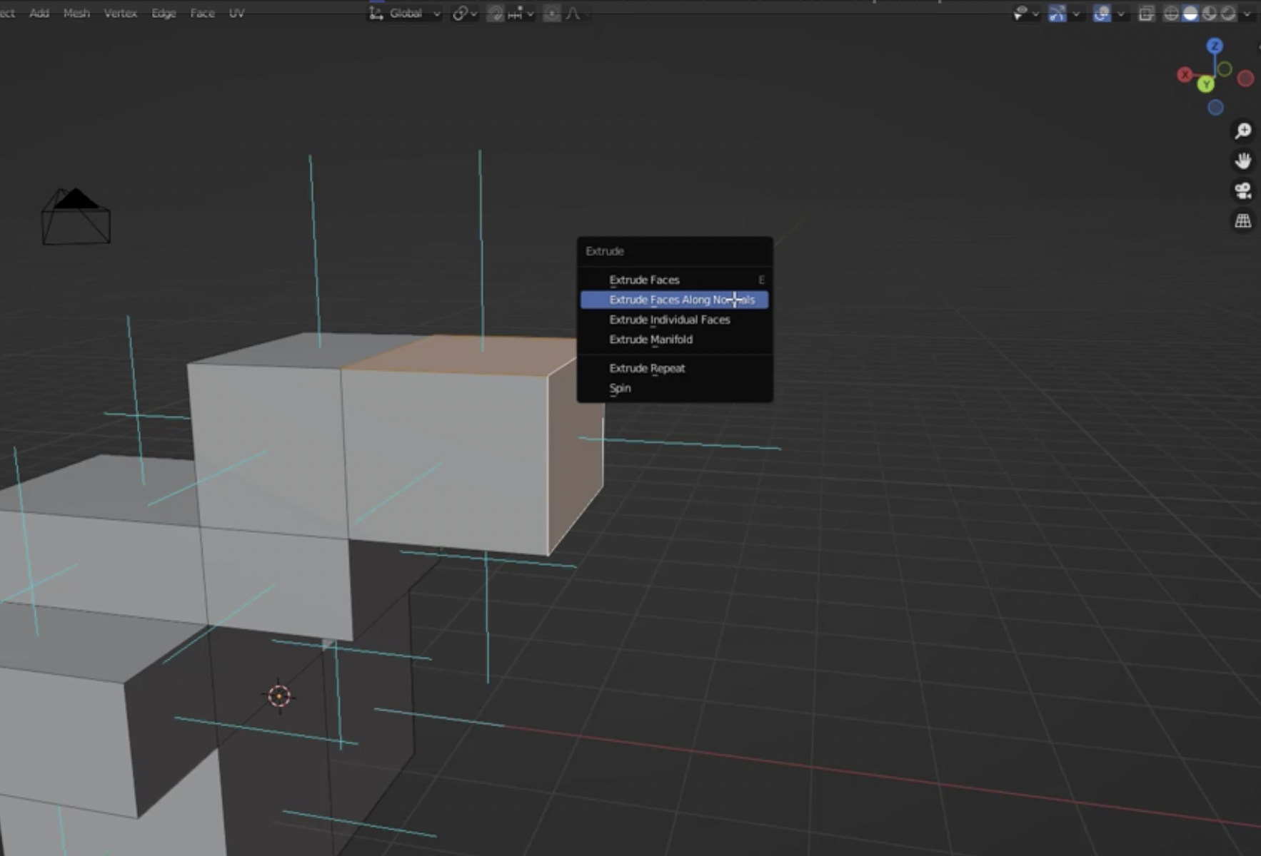
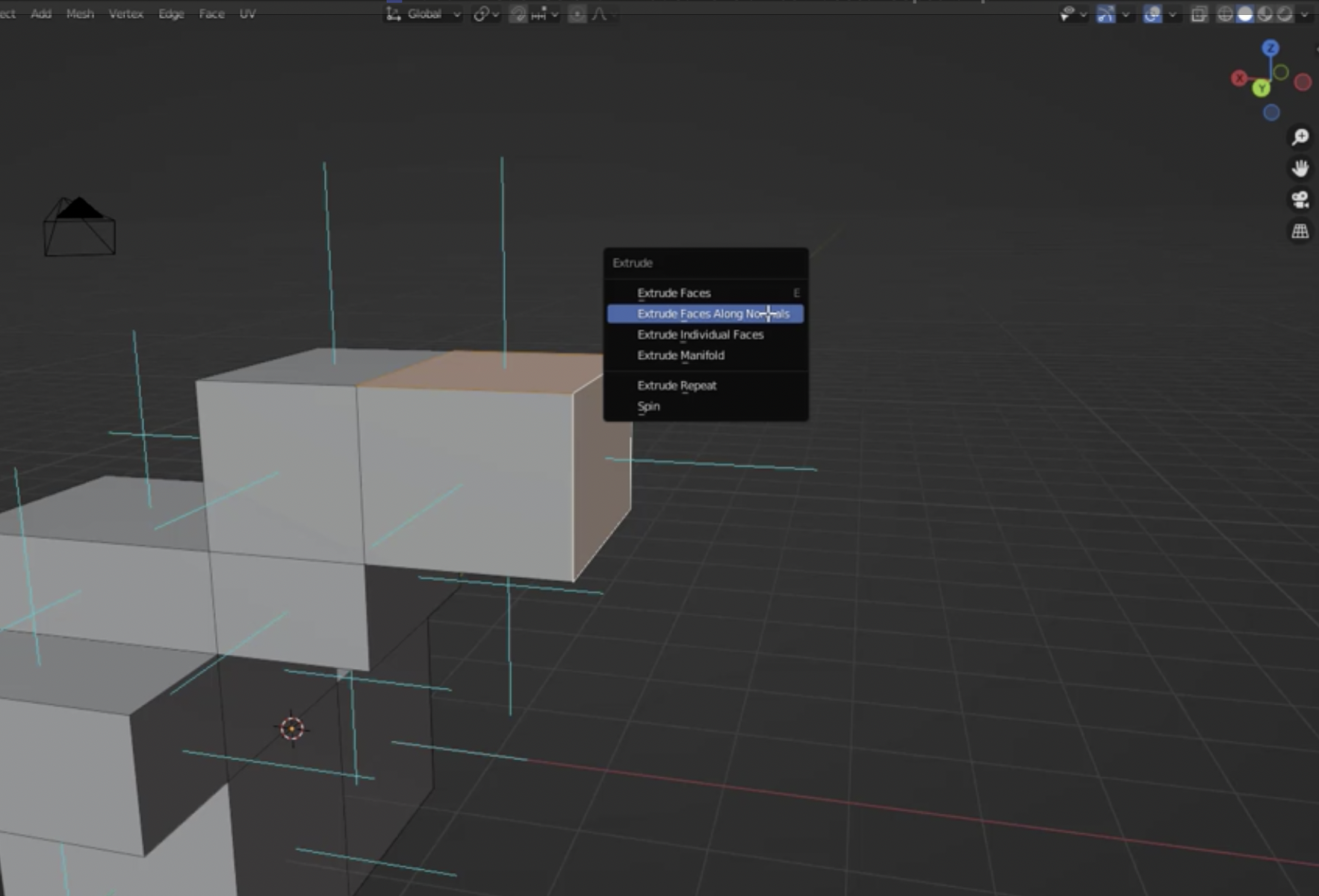
Extrude (돌출) – E
가장 중요한 도구 중 하나입니다.
면을 바깥쪽으로 뽑아내는 작업입니다.

- 면을 선택하고 **E**를 누른 뒤 마우스를 드래그하면 돌출됩니다.
- 메뉴에서 Alt + E를 누르면 다양한 방식의 돌출도 사용 가능합니다:
- Along Normals (노멀 방향 돌출)
- Individual Faces (각 면별 개별 돌출)
- Manifold (안쪽 돌출 시 오류 방지)
노멀(Normal)은 각 면이 어디를 바라보는지를 나타내는 방향입니다.
보기 → Viewport Overlay → Face Normals 를 켜면 볼 수 있습니다.
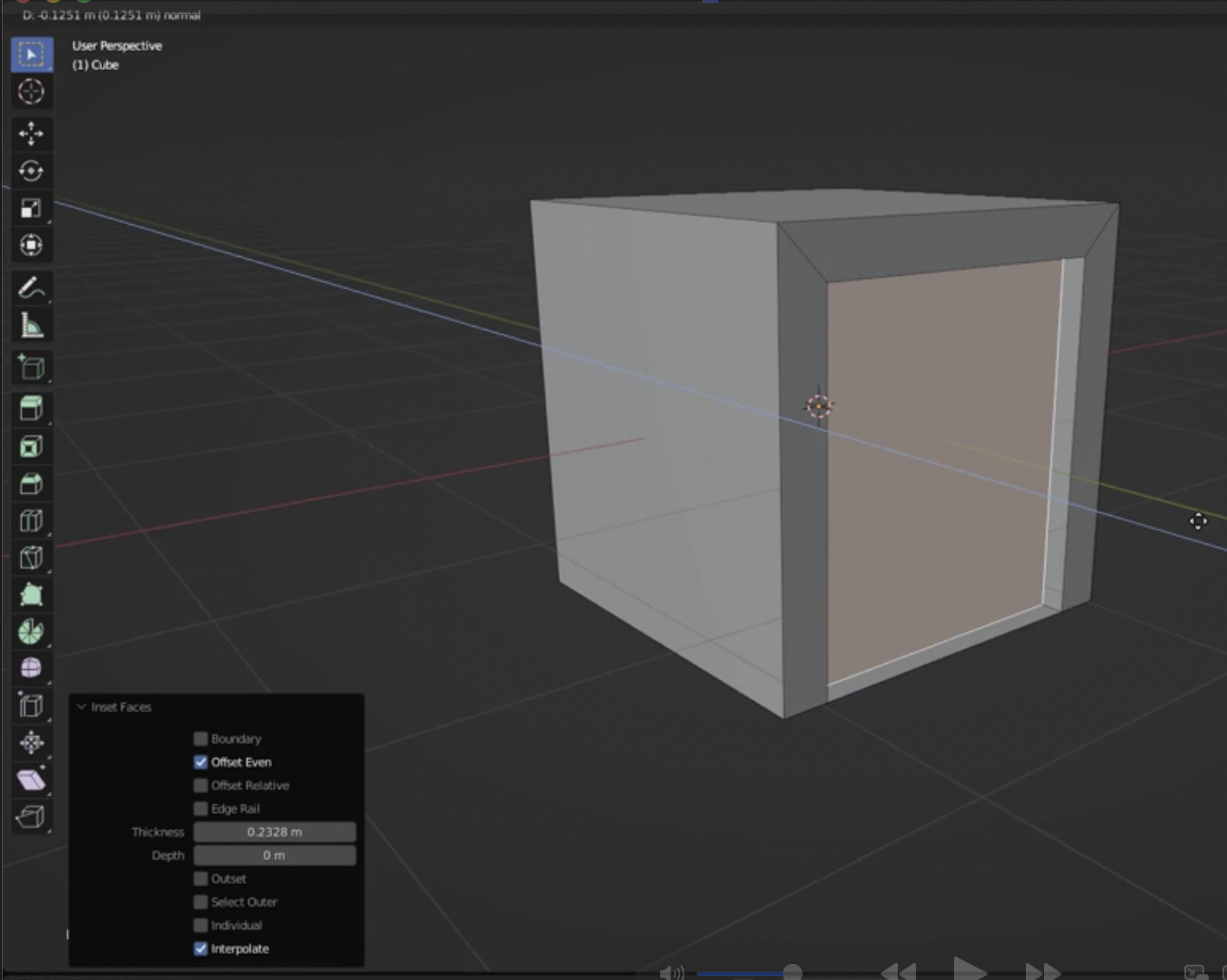
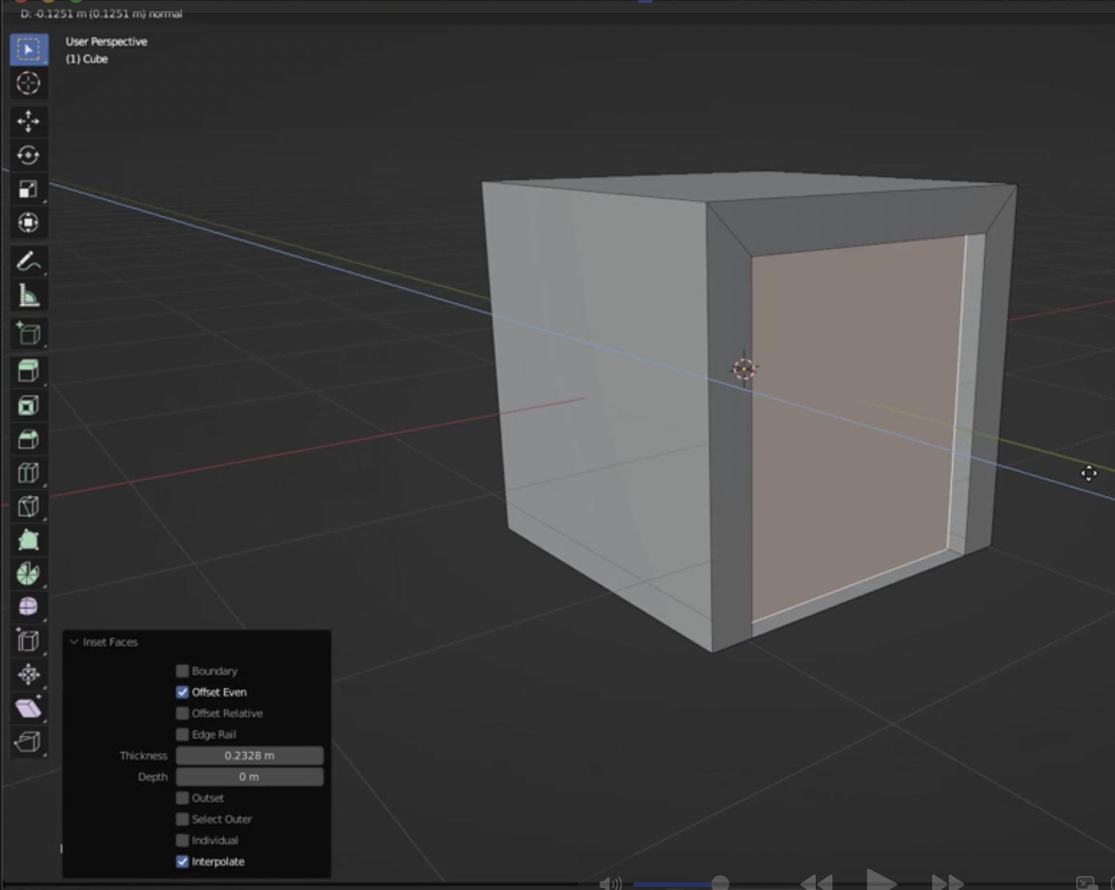
Inset Faces (면 안으로 삽입) – I
면을 안으로 삽입해서 테두리를 생성할 수 있습니다.
예: 창문, 문 테두리 등 만들 때 유용
- I 누르기 → 안쪽으로 면 생성
- Inset Individual → 각 면을 따로 삽입
- Boundary, Offset Even 등의 옵션도 조절 가능
예: 창문 만들기

- 면 여러 개 선택
- I → 삽입
- Select Outer → 바깥 테두리만 선택
- E → 바깥 프레임 돌출

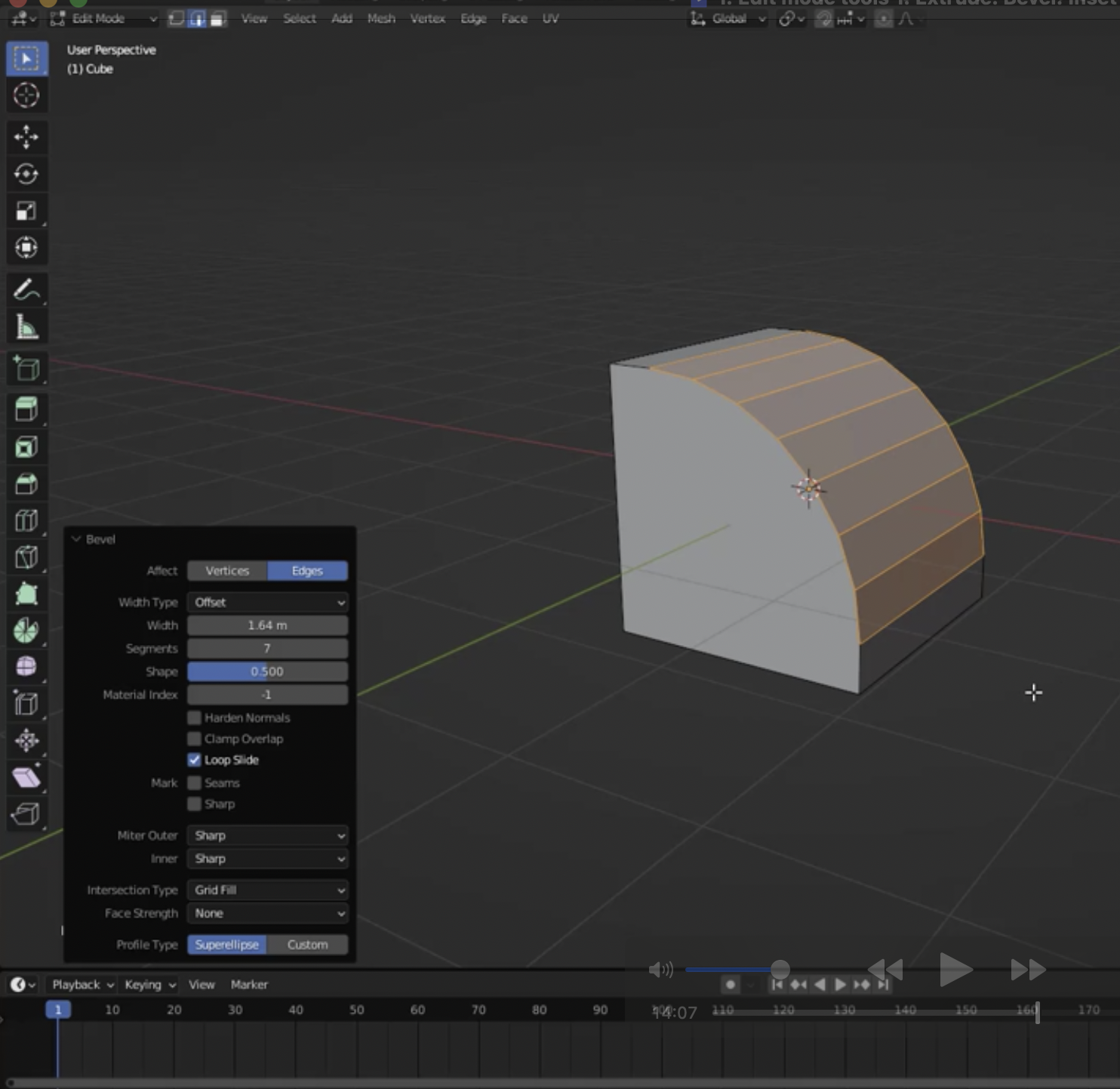
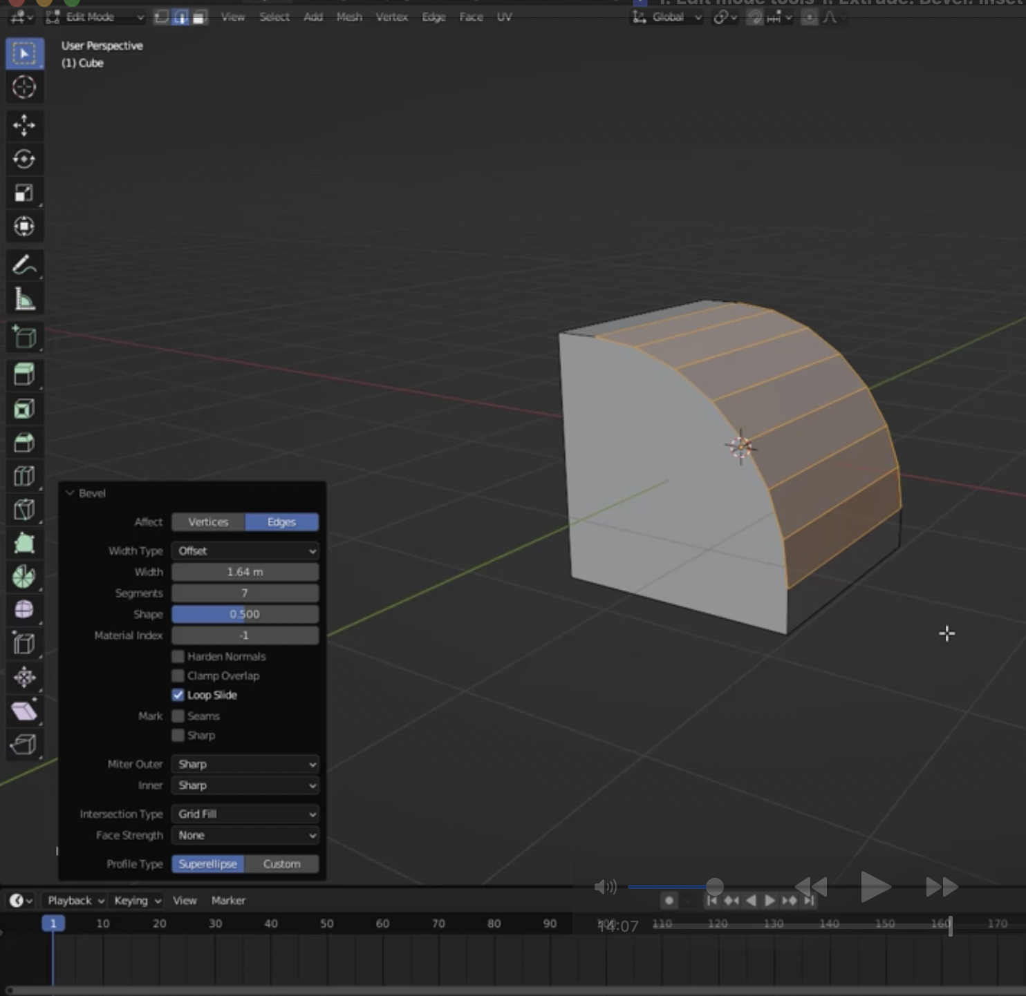
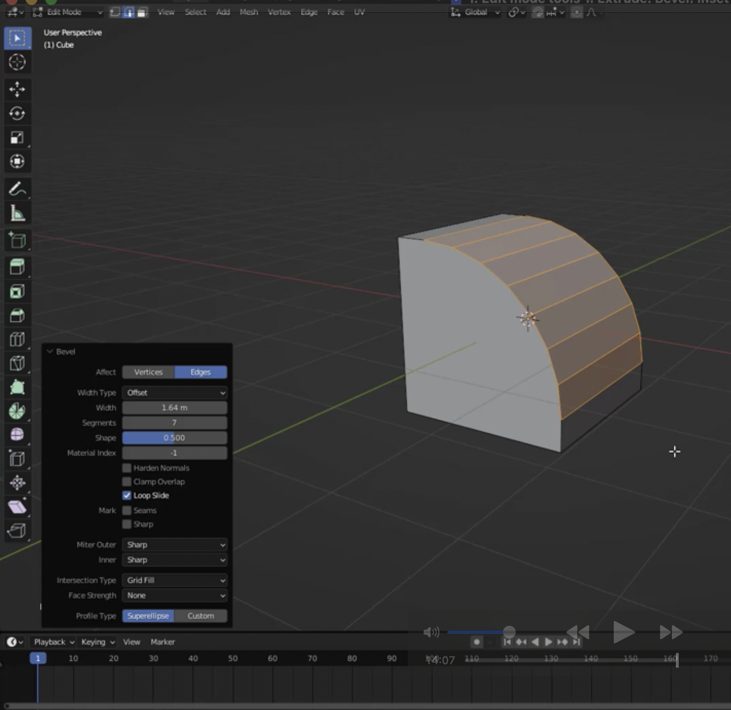
Bevel (베벨) – Ctrl + B
에지를 부드럽게 깎거나 모서리를 여러 개로 나눌 때 사용합니다.

- Ctrl + B → 마우스 휠로 세그먼트 개수 조절
- Ctrl + Shift + B → 정점 베벨
베벨 직후에는 우측 아래 “Adjust Last Operation” 메뉴에서
세그먼트 수, 형태, 형태 커브 등을 조절할 수 있습니다.
단, 클릭을 한 번이라도 하면 이 옵션은 사라지니 바로 조정해야 합니다.
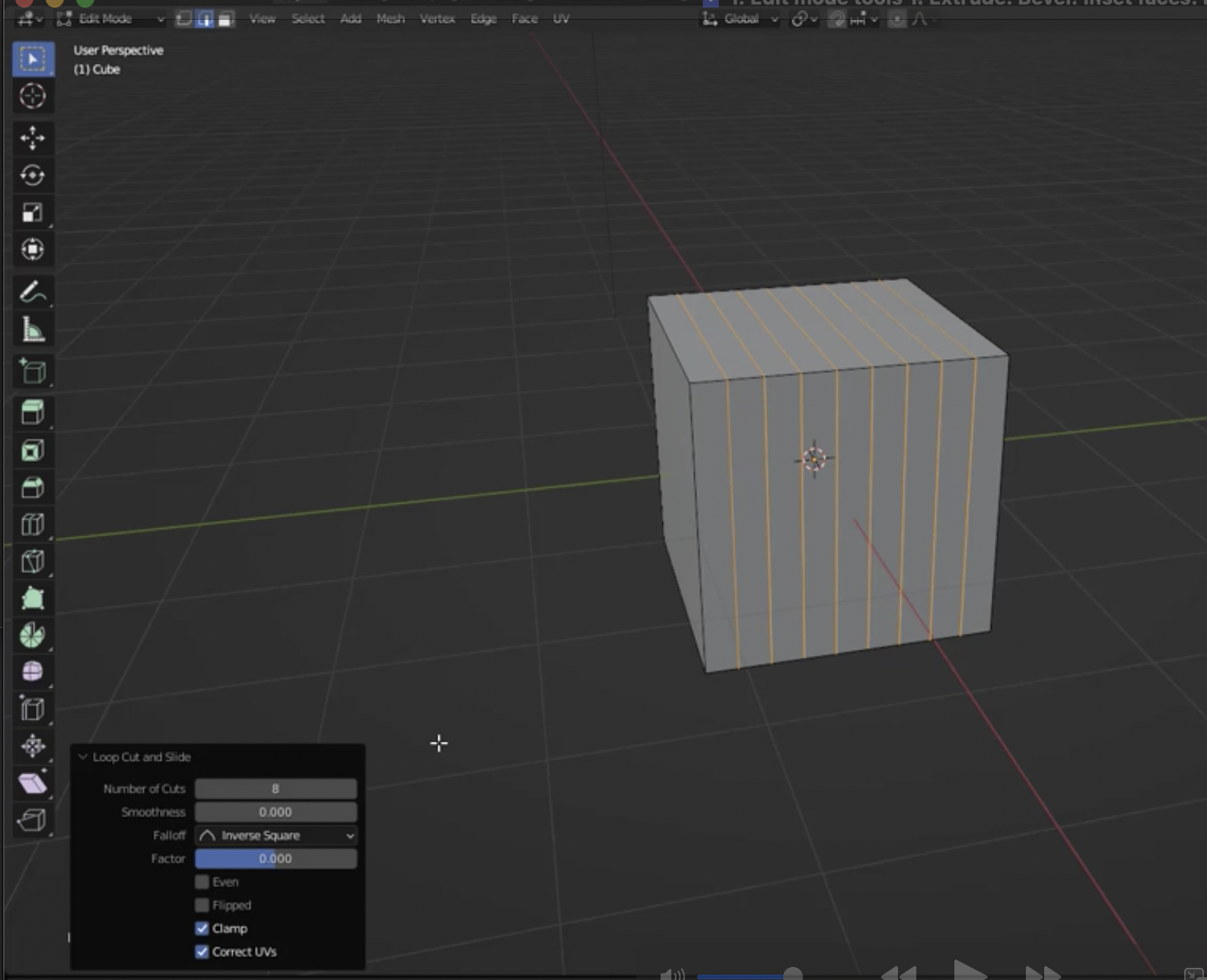
Loop Cut (루프 컷) – Ctrl + R
중간에 선(에지 루프)을 추가하는 도구입니다.

- Ctrl + R → 마우스를 에지 위에 올리면 보라색 선 등장
- 좌클릭 → 추가할 루프 위치 결정
- 좌클릭 한 번 더 → 완성
- 마우스 휠을 돌리면 여러 개의 루프도 한 번에 추가 가능
기타 팁
- Shift + C → 3D 커서를 월드 중앙으로 초기화
- (새 오브젝트가 커서 위치에 생기므로 종종 필요함)
이렇게 해서 Blender에서 가장 기본적인 모델링 도구들인
Extrude, Inset, Bevel, Loop Cut 등을 익혔습니다.
이 도구들은 대부분 단축키로 작업하며,
UI 버튼은 거의 사용하지 않습니다.
다음 단계에서는 **선택(Selection)**과 **변형(Transform)**에 대해 더 자세히 배우게 됩니다.
그럼 계속해서 다음 레슨으로 넘어가 봅시다!
'Blender' 카테고리의 다른 글
| Blender Selecting mesh elements (0) | 2025.05.28 |
|---|---|
| Blender Edit mode tools 2 (0) | 2025.05.28 |
| Blender Proportional editing (0) | 2025.05.28 |
| Blender Snapping options (0) | 2025.05.27 |
| Blender Transform Pivot point (0) | 2025.05.27 |
