이번 글에서는 지오메트리 선택의 다양한 방법을 배워보겠습니다.
자, 시작해봅시다. 큐브를 선택하고 탭(Tab) 키를 눌러 Edit 모드로 들어갑니다.
좀 더 효과적인 작업을 위해 더 많은 지오메트리가 필요합니다.
우클릭 후 Subdivide를 클릭해서 면을 나눕니다.
Blender에는 다양한 선택 방법이 있으며, 이 모든 기능은 별도의 선택 메뉴에서도 찾을 수 있습니다.
그 전에 먼저 우리가 사용할 단축키들부터 알아보겠습니다.
우선 여러분은 이미 알고 계시겠지만,
꼭짓점(Vertex), 에지(Edge), 면(Face) 선택 모드는 키보드의 숫자 1, 2, 3번 키로 바꿀 수 있습니다.
(숫자 키패드가 아니라 키보드 상단의 숫자 키입니다.)
이제 몇 가지 단축키를 배워볼까요.
- Alt + 좌클릭 : 어떤 모드(꼭짓점, 에지, 면)이든, 에지를 클릭하면 루프 전체를 선택합니다.
- Shift : 여러 요소를 추가 선택할 수 있습니다.
- Ctrl : 요소를 선택 해제할 수 있습니다.
- 예: Ctrl을 누른 채 꼭짓점을 클릭하면 선택이 해제됩니다.
Ctrl에는 또 다른 기능이 있습니다.
루프의 시작점과 끝점을 Ctrl과 함께 클릭하면 중간 요소까지 모두 선택할 수 있습니다.
또한 Ctrl + Shift를 함께 누르면
선택한 면과 대각선 방향의 면까지 포함해서 정사각형 형태로 전체 선택할 수 있습니다.
다음은 선택 메뉴의 기능들입니다.

A : 전체 선택 (All)
전체가 선택되어 있다면 A를 두 번 눌러 전체 선택 해제가 가능합니다.
또는 Alt + A로도 전체 선택 해제가 됩니다.
Ctrl + I : 현재 선택된 부분을 제외하고 나머지 모두 선택 (반전 선택)
C : Circle Select (원형 선택)
마우스 휠로 원 크기 조절, 클릭으로 선택 가능
휠 클릭 + 드래그로 선택 해제
Escape 또는 오른쪽 클릭으로 도구 종료
Random Select (무작위 선택)
무작위로 꼭짓점, 면, 에지를 선택하여 자연스러운 결과나 분산 표현 가능
Checker Deselect (체커 선택 해제)
선택된 요소 중 하나씩 건너뛰며 선택 해제
얼굴의 수를 조정해 형태에 변화를 줄 수 있어 유용

Select Sharp Edges (날카로운 에지 선택)
연결된 두 면의 각도가 임계값보다 클 때만 선택됨
예: 85도 이상이면 선택됨
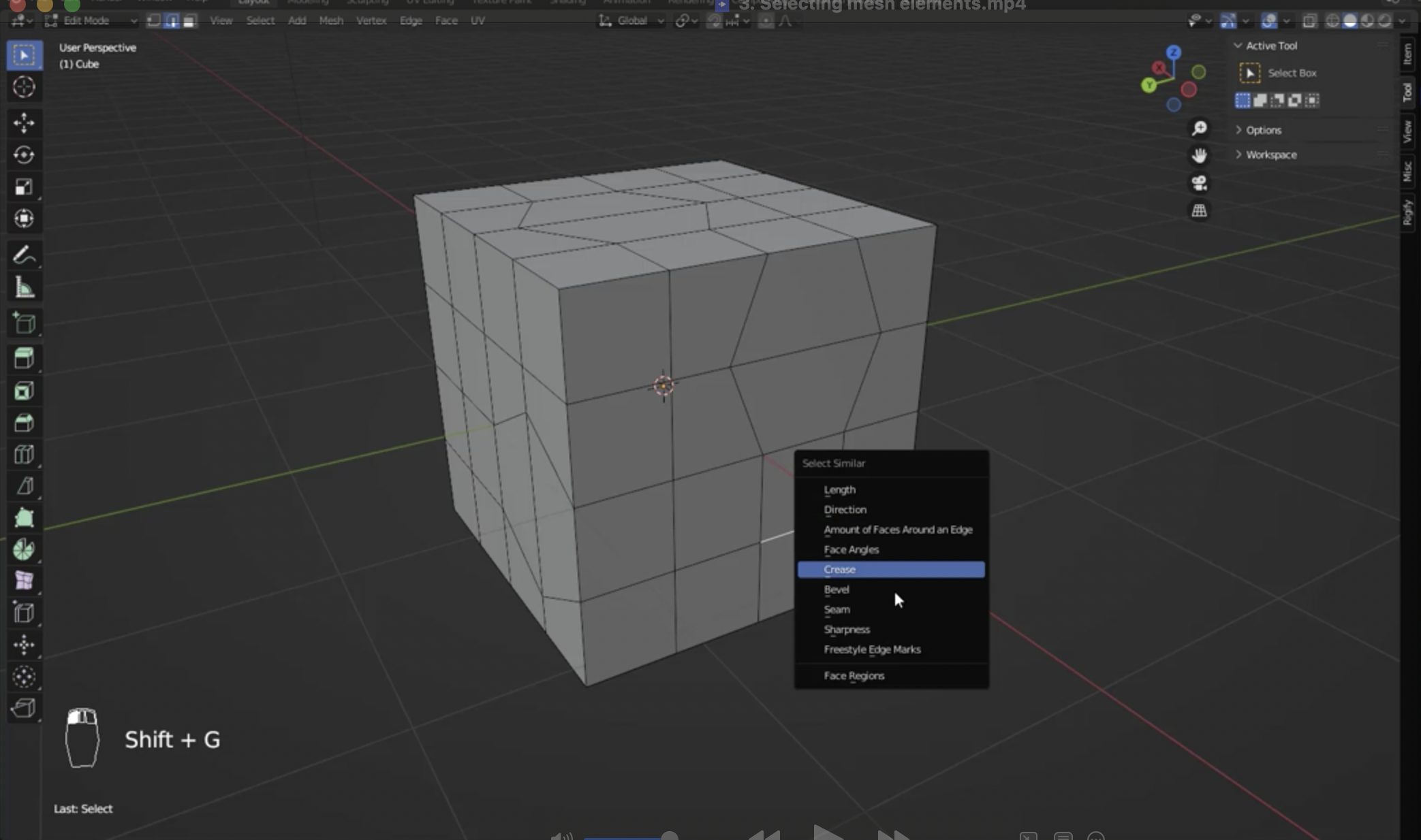
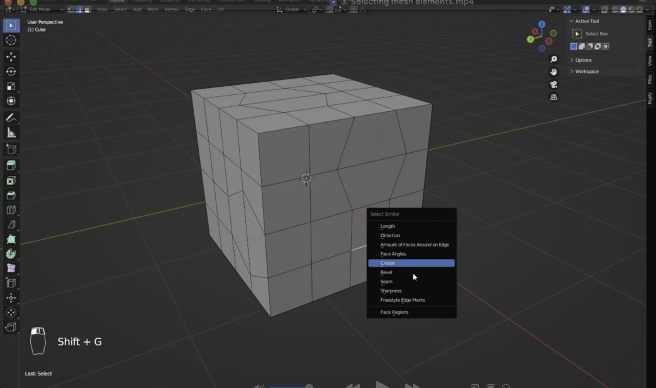
Select Similar (유사 요소 선택)
Shift + G
선택된 요소와 길이, 방향, 면의 수, 재질 등이 비슷한 요소들을 자동으로 선택
선택 모드에 따라 메뉴가 달라짐 (꼭짓점 / 에지 / 면 모드)

Ctrl + + / Ctrl + - : 선택된 영역을 확장하거나 축소
예: 구멍 안쪽을 선택할 때 매우 유용
Select Edge Loops / Edge Rings
루프(Loop): Alt + 클릭
링(Ring): 선택된 에지를 기준으로 수직 방향의 연속된 에지들 선택
Select Linked (L)
커서 아래 연결된 모든 메시 전체 선택
커서가 선택하려는 메시 위에 있어야 하며
Ctrl + L은 현재 선택된 요소를 기준으로 연결된 전체 메시 선택

주의: 이미 다른 메시가 선택된 상태에서 L을 누르면 의도치 않은 메시까지 함께 편집될 수 있습니다.
따라서 작업 전 빈 공간 클릭으로 전체 선택 해제 후 사용하는 것을 추천합니다.
'Blender' 카테고리의 다른 글
| Blender Deleting mesh elements (0) | 2025.05.28 |
|---|---|
| Blender Overview of Add and Mesh menus (0) | 2025.05.28 |
| Blender Edit mode tools 2 (0) | 2025.05.28 |
| Blender Edit mode tools - Extrude. Bevel. Inset faces. Loopcut (0) | 2025.05.28 |
| Blender Proportional editing (0) | 2025.05.28 |