이제 블렌더를 더 흥미롭게 만들기 위해 툴과 툴 설정에 대해 알아보겠습니다.
툴이란 무엇일까요? 툴을 다른 말로 하면 도구입니다.
예를 들어, 여러분이 목수라고 생각해보세요. 체인톱이나 망치를 가지고 있겠죠?
이 도구들을 이용해서 나무라는 원재료로 멋진 장식품 같은 걸 만들 수 있습니다.
블렌더에서도 마찬가지입니다.
우리는 이 박스, 즉 큐브를 나무처럼 다루고, 여기에 다양한 툴을 사용해서 멋진 자동차나 생물, 드래곤처럼 상상할 수 있는 거의 모든 것을 만들 수 있습니다.
그리고 도구에는 항상 설정이 따릅니다.
예를 들어, 체인톱의 날을 갈거나 망치의 머리를 바꾸듯, 블렌더의 툴도 각각 옵션이나 파라미터가 있어서 필요에 따라 설정을 바꿀 수 있습니다.
이제 시작해볼게요.
툴 중에서 가장 첫 번째는 선택(Select) 툴입니다.
아이콘을 보면 모서리에 작은 화살표가 있는데, 마우스를 클릭한 채로 잠시 누르고 있으면 추가 옵션들이 나타납니다.
기본적으로는 **박스 선택(Box Select)**이 설정되어 있습니다.
각 툴의 세부 설정은 어디서 보냐면, **툴 설정 패널(Tool Settings)**이라는 곳이 있습니다.
상단 메뉴 아래에 있으며, 선택한 툴에 따라 여기에 관련된 설정들이 표시됩니다.
툴에 따라 옵션이 많기도 하고 적기도 합니다.

툴 설정은 또 다른 곳에서도 확인할 수 있는데요.
우측의 **사이드바(N 키)**를 열고 Tool 탭으로 가면 같은 옵션들을 볼 수 있습니다.
여기에는 방향(Orientation), 드래그 방식 등 추가 설정들도 보입니다.
즉, 툴 설정은 여러 위치에서 접근할 수 있으며, 모두 동일한 정보를 보여줍니다.
이제 각 툴이 어떤 역할을 하는지 알아볼게요.

Select Tool은 말 그대로 선택하는 기능입니다.
기본은 박스 선택이며, 드래그해서 오브젝트를 선택할 수 있습니다.
Tweak Tool은 오브젝트를 클릭하고 드래그해서 직접 움직일 수 있는 툴입니다.
Alt + G를 누르면 위치를 원래대로 되돌릴 수 있습니다.
Circle Select는 원형으로 선택하는 툴입니다.
반지름(Radius)을 조절하면 선택 범위를 조절할 수 있습니다.
Lasso Select는 포토샵처럼 자유롭게 선을 그려서 선택하는 방식입니다.
이 중에서 가장 많이 쓰는 건 Box Select입니다.

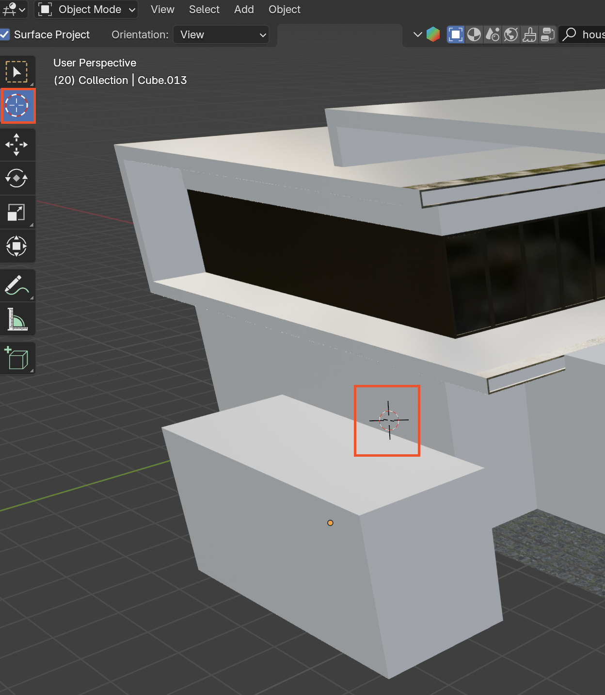
다음은 **3D 커서(3D Cursor)**입니다.
이건 블렌더 초보자들이 자주 헷갈려하는 요소인데요.
3D 커서는 화면에 항상 보이는 동그란 커서로, 오브젝트가 생성되거나 정렬되는 기준점입니다.
오브젝트를 삭제해도 이 커서는 사라지지 않고 남아있습니다.
3D 커서 툴을 선택한 상태에서 화면을 클릭하면, 커서가 해당 위치로 이동합니다.
사이드바(N 키)를 열고 View 탭 > 3D Cursor로 가면 커서의 위치를 수치로 직접 입력해서 조절할 수도 있습니다.
모든 값을 0으로 바꾸면 커서는 월드의 중심, 즉 (0, 0, 0) 위치로 되돌아갑니다.
또는 Shift + 마우스 오른쪽 클릭으로도 3D 커서를 원하는 위치로 옮길 수 있습니다.
단, 커서 툴을 선택한 상태에서는 오브젝트를 선택할 수 없으니 주의하세요.
많은 초보자들이 커서 툴이 선택된 상태에서 “왜 오브젝트가 선택되지 않지?” 하고 당황하곤 합니다.
커서를 월드 중앙으로 되돌리려면 Shift + C 키를 누르면 됩니다.
다시 큐브를 추가해볼게요.
Shift + A > Mesh > Cube로 추가하면 됩니다.
이 큐브는 블렌더에서 가장 기본이 되는 오브젝트이며, ‘Mesh Object’라고 부릅니다.
다음은 변형(Transform) 툴들입니다.
- 이동(Move)
- 회전(Rotate)
- 스케일(Scale)
이동 툴을 선택하면 오브젝트를 X, Y, Z 세 방향으로 움직일 수 있습니다.
빨간색은 X축, 초록색은 Y축, 파란색은 Z축입니다.
이 색은 항상 고정되어 있어 혼동되지 않습니다.
툴을 사용하지 않고도 단축키 G를 누르면 오브젝트를 마우스로 이동시킬 수 있습니다.
정확하게 한 방향으로만 움직이고 싶다면 G + X, G + Y, G + Z처럼 축을 지정해줄 수 있습니다.
더 정밀하게 움직이고 싶다면 Shift를 누른 채 움직이면 미세하게 이동되고,
Ctrl을 누르면 그리드에 맞춰 딱딱 끊기듯 이동합니다.
기본 그리드는 1미터 단위입니다.
Alt + G는 오브젝트의 이동값을 초기화하고, 원래 위치로 되돌려줍니다.
(‘G’가 이동이니까, ‘Alt + G’는 이동 초기화라고 기억하면 쉽습니다.)
회전(Rotate) 툴은 단축키 R입니다.
R + X, R + Y, R + Z로 특정 축을 기준으로 회전할 수 있고,
Ctrl을 누르면 5도 단위로 회전이 스냅됩니다.
Alt + R은 회전값을 초기화합니다.
**스케일(Scale)**은 단축키 S입니다.
S + X, S + Y, S + Z로 원하는 축만 크기 조절을 할 수 있고,
Shift를 누르면 미세하게, Ctrl을 누르면 스냅되며 변경됩니다.
Alt + S는 스케일 초기화입니다.
보다 정밀하게 수치로 조정하고 싶다면,
사이드바(N 키) > Item 탭에서 위치, 회전, 스케일을 직접 숫자로 입력할 수 있습니다.
모든 값을 드래그로 동시에 조절할 수도 있고,
숫자 입력창 위에 마우스를 올리고 백스페이스를 누르면 해당 값을 0으로 초기화할 수 있습니다.
같은 정보는 오른쪽의 Object Properties(오브젝트 속성) 패널에서도 확인할 수 있습니다.

다음 툴은 Annotate(주석) 툴입니다.
툴바에서 선택하고, 화면에 자유롭게 선을 그릴 수 있습니다.
(툴 아이콘을 꾹 누르면 자유 그리기, 선 그리기, 다각형 등으로 바꿀 수 있습니다.)
선의 색상, 두께, 투명도 등은 툴 설정 패널이나 사이드바 > Tool 탭에서 조절할 수 있습니다.
지우개 툴도 있으며, 그린 선을 삭제할 수 있습니다.
이 주석 툴은 기본적으로 뷰(Viewport)를 기준으로 선을 그리는데,
옵션에서 ‘Surface(표면)’ 모드로 바꾸면 오브젝트 위에 직접 선을 그릴 수도 있습니다.
뷰 기준으로 그리면 회전해도 항상 같은 위치에 보이고,
표면 기준이면 오브젝트에 붙어서 움직입니다.

그 다음은 측정(Measure) 툴입니다.
두 점 사이의 거리나 각도를 재는 데 사용합니다.
Ctrl 키를 누르면 꼭짓점에 스냅되며, 정밀하게 측정할 수 있습니다.
선의 중간을 드래그하면 각도를 확인할 수도 있습니다.
측정선을 삭제할 땐 선의 끝으로 커서를 가져가 아이콘이 바뀔 때 Delete 키를 누르면 됩니다.
마지막 툴은 Add Primitive Object 툴인데,
새로운 기본 오브젝트(큐브, 원, 구 등)를 추가할 때 사용하는 툴입니다.
툴 설정에서 세부 값을 조절할 수 있지만, 보통은 Shift + A로 더 자주 추가하게 됩니다.
“이게 다인가요?“라고 궁금할 수 있지만,
블렌더에는 툴이 훨씬 더 많습니다.
이 화면에 보이는 툴은 지금 우리가 있는 **Object Mode(오브젝트 모드)**에서 사용할 수 있는 도구들입니다.
카메라처럼 편집할 수 없는 오브젝트를 선택하면 다른 모드로 전환할 수 없지만,
메시 오브젝트를 선택하면 Edit Mode, Sculpt Mode 등 다양한 모드로 바꿀 수 있으며,
그에 따라 사용할 수 있는 도구도 달라집니다.
예를 들어 Sculpt Mode로 전환하면 조각 툴들이 추가로 나타납니다.
이 모든 툴은 앞으로 하나씩 소개해드릴 예정이며,
정말 다양한 기능을 통해 멋진 결과물을 만들 수 있습니다.
블렌더는 필요한 것보다 더 많은 툴을 제공하고 있으니 걱정하지 않으셔도 됩니다.
우리는 그것들을 멋지게 활용하는 법을 배워나가면 됩니다.
'Blender' 카테고리의 다른 글
| Blender Asset Browser (0) | 2025.05.20 |
|---|---|
| Blender Work modes - Workshops (0) | 2025.05.20 |
| Blender Walk and Fly navigation. Recording the Camera while walking or flying (0) | 2025.05.17 |
| Blender Navigation in the 3D viewport (0) | 2025.05.16 |
| Blender Customizing and saving startup file (0) | 2025.05.16 |