반응형
다음으로 살펴봐야 할 것은 **작업 모드(Work Modes)**입니다.
작업 모드는 현실에서 말하자면 다양한 **작업장(Workshop)**과 같습니다.
예를 들어, 목수의 작업장에서는 나무로 무언가를 만들어냅니다.
나무나 진흙 같은 원재료(raw material)를 가져와서 새로운 것을 만드는 것이죠.
이런 일은 다양한 작업장에서 일어납니다.
예를 들어 어떤 제품을 만들고 싶다면, 원재료를 **모델러의 작업장(모델링 작업장)**으로 가져갑니다.
거기서 그것을 깎고(extrude), 다듬고(model), 가공하여 형태를 만들어냅니다.
그다음은 **페인터의 작업장(페인팅 작업장)**으로 이동하여 색칠하거나 다른 요소를 추가합니다.
그리고 또 다른 작업장으로 옮겨, 계속 무언가를 더하거나 수정하며 제품을 완성해 갑니다.
이처럼 현실에서 다양한 작업장을 옮겨 다니며 제품을 완성하듯,
Blender 안에서도 다양한 작업 모드를 전환해가며 작업을 진행합니다.
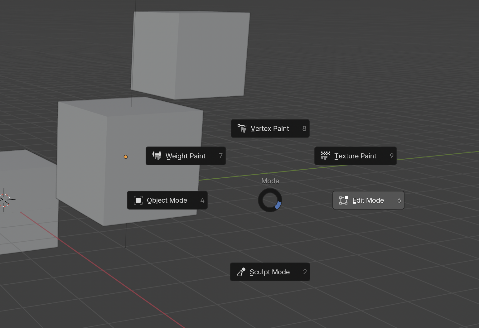
Blender의 작업 모드는 어디에 있나요?

Blender의 3D 뷰포트 안, 왼쪽 위 드롭다운 메뉴에서 확인할 수 있습니다.
현재는 Object Mode에 있을 것이고, 클릭해보면 다양한 작업 모드가 나옵니다.
Blender의 주요 작업 모드들

- Object Mode (오브젝트 모드)
- Blender에서 가장 기본적인 모드입니다.
- 오브젝트를 선택하거나 이동/회전/스케일 조절 등의 기본적인 작업을 합니다.
- Edit Mode (에디트 모드 / 편집 모드)
- 모델링을 하는 작업장이라고 생각하면 됩니다.
- 여기서 면, 선, 점을 조절하거나, 익스트루드(extrude)해서 문이나 구조물을 만들 수 있습니다.
- 주로 3D 모델의 구조를 다듬고 변형합니다.
- Sculpt Mode (스컬프트 모드 / 조각 모드)
- 점토를 빚듯이 자유롭게 형태를 조각할 수 있는 모드입니다.
- 예를 들어 뿔이나 근육 같은 조형적인 요소를 추가할 수 있습니다.
- 많은 조각 도구(instruments)가 제공됩니다.
- Vertex Paint Mode (버텍스 페인트 모드)
- 버텍스(정점)에 색상을 칠하는 모드입니다.
- 머티리얼이나 버텍스 그룹을 만드는 데 사용되며, 텍스처를 보조하는 역할도 합니다.
- Weight Paint Mode (웨이트 페인트 모드)
- 역시 버텍스 그룹을 만들기 위한 모드입니다.
- 예를 들어 캐릭터의 머리에만 머리카락을 자라게 하고 싶을 때,
- 얼굴에는 생기지 않도록 웨이트 값을 칠할 수 있습니다.
- Texture Paint Mode (텍스처 페인트 모드)
- 3D 모델에 직접 텍스처를 그리는 모드입니다.
- 창의력을 발휘해 직접 모델에 그림을 그릴 수 있어 매우 유용합니다.
- Particle Edit Mode (파티클 편집 모드)
- 특정 오브젝트에 **파티클 시스템(예: 머리카락)**을 추가하면 사용 가능한 모드입니다.
- 파티클을 다듬고 스타일링할 수 있습니다.
중요한 점
- 작업 모드는 선택한 오브젝트에 따라 달라집니다.해당 모드들이 보이지 않습니다.
- 메시(mesh) 오브젝트를 선택해야 편집 모드나 스컬프트 모드 등이 나타납니다.
- 예를 들어, 카메라를 선택하면 모델링이나 조각 같은 작업은 필요 없기 때문에
정리하자면, Blender는 다양한 편집기(editor)뿐 아니라,
**완성된 결과물을 만들기 위한 여러 작업장(work mode)**을 제공합니다.
이것을 적절히 바꿔가며 작업하는 것이 Blender에서의 창작 흐름입니다.
반응형
'Blender' 카테고리의 다른 글
| Blender Scene optimization. Do these and Blender will never crash again (0) | 2025.05.20 |
|---|---|
| Blender Asset Browser (0) | 2025.05.20 |
| Blender Tools. Transform Tools and Shortcuts (0) | 2025.05.17 |
| Blender Walk and Fly navigation. Recording the Camera while walking or flying (0) | 2025.05.17 |
| Blender Navigation in the 3D viewport (0) | 2025.05.16 |