반응형
이번 글에서는 언리얼 엔진의 **뷰포트(viewport)**에 익숙해지고, 뷰포트를 탐색하며 사용 가능한 도구와 제어 방법을 배우겠습니다.
기본 이동
가장 기본적인 이동부터 시작해 봅시다.

- 마우스 오른쪽 버튼을 누른 상태에서 W, S, A, D 키를 사용해 씬(scene)을 이동할 수 있습니다.
- W: 앞으로
- S: 뒤로
- A: 왼쪽으로
- D: 오른쪽으로
- 모든 이동은 마우스 오른쪽 버튼을 누른 상태에서 가능합니다.
- E를 누르면 위로, Q를 누르면 아래로 이동합니다.
- E: 위로
- Q: 아래로
- 마우스 오른쪽 버튼을 누른 상태에서 마우스를 움직이면 마치 머리를 돌리는 것처럼 시야를 회전시킬 수 있습니다.
- 마우스 왼쪽 버튼을 누른 상태에서는 X, Y 축으로만 평면 이동이 가능합니다.
- 마우스 왼쪽 버튼과 오른쪽 버튼을 동시에 누른 상태에서는 3차원 공간에서 자유롭게 이동할 수 있습니다.
이러한 이동 제어를 자주 연습해서 익숙해지는 것이 좋습니다. 나중에 프로젝트를 작업할 때 시간을 크게 절약할 수 있습니다.
객체에 초점 맞추기
- 씬에서 특정 객체를 선택하고 키보드의 F를 누르면, 카메라가 자동으로 그 객체에 **초점(focus)**을 맞추고 가까이 이동합니다. 이 기능은 매우 유용하니 꼭 기억해 두세요.
카메라 속도 제어

- 뷰포트 우측 상단에 있는 **카메라 속도(Camera Speed)**를 조절하여 이동 속도를 변경할 수 있습니다.
- 기본값은 4이며, 1로 낮추면 느려지고, 8로 올리면 훨씬 빨라집니다. 보통 3이나 4에 놓고 사용하면 적절합니다.
- **카메라 속도 스칼라(Camera Speed Scalar)**는 속도에 곱해지는 배수입니다.
- 예를 들어, 값을 2로 설정하면 카메라 속도가 2배 빨라집니다. 이 값은 카메라 속도의 승수 역할을 합니다.
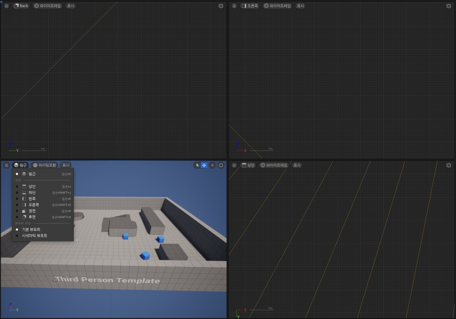
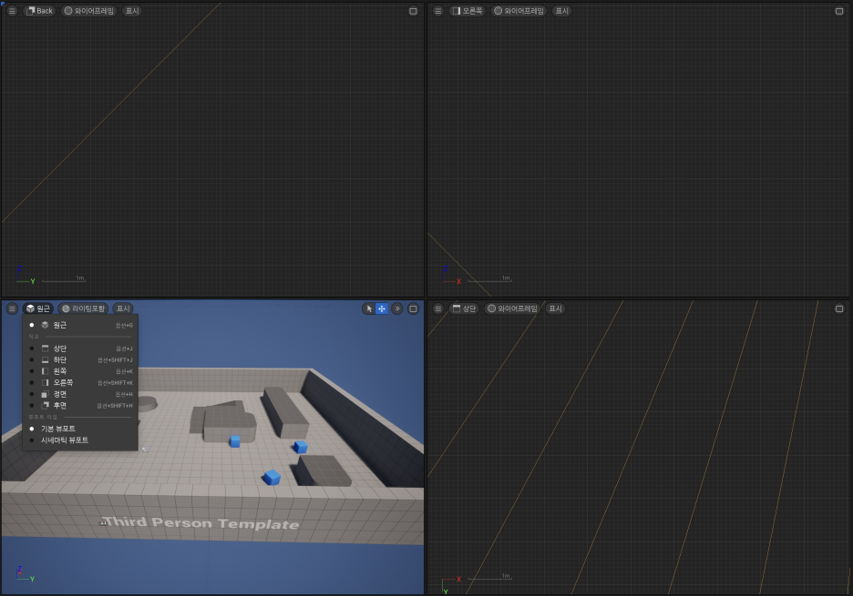
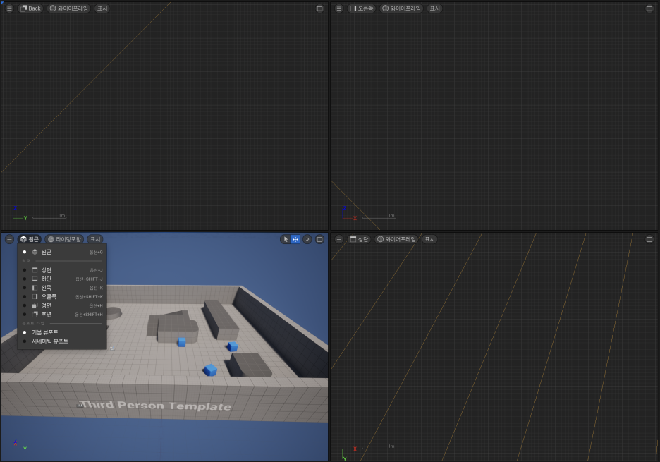
다중 뷰포트(Multiple Viewports)

- 다른 3D 프로그램처럼 여러 개의 뷰포트를 사용하여 다양한 시점에서 씬을 볼 수 있습니다.
- 예를 들어, 측면 보기, 상단 보기 등을 추가하여 여러 각도를 동시에 보면서 작업하면 매우 편리합니다.
- 각 뷰포트의 **시점(view)**은 퍼스펙티브(Perspective) 메뉴에서 탑(Top), 바텀(Bottom), 레프트(Left), 라이트(Right), 프론트(Front), 백(Back) 등으로 쉽게 변경할 수 있습니다.
- **시네마틱(Cinematic)**을 선택하면 위아래에 검은색 바가 생겨 영화 같은 느낌을 줍니다. 보통은 **디폴트(Default)**로 설정해 둡니다.
- **카메라 액터(Camera Actor)**를 씬에 추가했다면, 퍼스펙티브 메뉴에서 해당 카메라의 시점을 선택하여 볼 수 있습니다.
뷰 모드(View Mode)

- 뷰 모드는 뷰포트에서 씬이 어떻게 보여질지를 결정하는 매우 중요한 설정입니다.
- Lit(조명 적용): 가장 일반적인 모드로, 재질(materials), 텍스처(textures), 조명(lights), 반사(reflections) 등 모든 것을 볼 수 있습니다.
- Unlit(조명 미적용): 씬에 조명이 없더라도 재질과 텍스처를 볼 수 있습니다. 라이팅 작업을 시작하기 전이나 재질을 확인할 때 유용합니다.
- Wireframe(와이어프레임): 모든 객체를 와이어(wire) 형태로만 보여줍니다.
- Lighting Only(조명만): 조명에만 초점을 맞춰 보여줍니다.
- Reflections(반사): 반사만 볼 수 있는 모드입니다.
- Player Collision(플레이어 충돌): **충돌(collision)**이 활성화된 객체를 특정 색상으로 보여줍니다. 게임 플레이 시 플레이어가 통과할 수 없는 물체를 확인할 때 유용합니다.
- Optimization Viewmodes(최적화 뷰 모드): 라이트맵 밀도(Lightmap Density) 같은 최적화 관련 설정을 시각화하여 보여줍니다.
- Nanite(나나이트) Visualization: 나나이트는 언리얼 엔진 5에 추가된 기능으로, 매우 많은 수의 삼각형을 가진 객체를 효율적으로 렌더링할 수 있게 해줍니다. 이 모드에서는 나나이트가 적용된 객체를 분석할 수 있습니다.
- Lumen(루멘) Visualization: 루멘은 언리얼 엔진 5의 실시간 전역 조명(Global Illumination) 시스템입니다. 루멘이 어떻게 작동하는지 시각적으로 확인할 수 있습니다.
- 키보드의 G를 누르면 **게임 뷰(Game View)**로 전환되어, 뷰포트에서 카메라, 조명, 사운드 등의 아이콘을 숨기거나 보이게 할 수 있습니다. 뷰포트가 깔끔해져 작업 시 방해받지 않습니다.
표시 설정 (Show)

- Show(표시) 메뉴에서는 뷰포트에서 보이거나 숨길 요소를 선택할 수 있습니다.
- Grid(그리드): 그리드를 숨기거나 표시합니다.
- Anti-Aliasing(안티앨리어싱): 켜면 객체의 가장자리가 부드럽게 보입니다.
- Collision(충돌): 충돌 영역을 시각적으로 보여줍니다.
- Static Meshes(정적 메시): 움직이지 않고 상호작용할 수 없는 정적 메시를 숨기거나 표시합니다. 상호작용이 가능한 객체는 **액터(Actor)**라고 부르며, **블루프린트(Blueprint)**를 통해 만듭니다.
FPS (프레임 레이트) 및 뷰 설정

- 뷰포트 왼쪽 상단의 메뉴에서 **Show FPS(FPS 표시)**를 선택하면 초당 프레임 수(FPS, Frames Per Second)를 확인할 수 있습니다.
- Field of View(시야각): 카메라의 시야 범위를 조절할 수 있습니다.
- 줌 인/아웃: 마우스 오른쪽 버튼을 누른 상태에서 C를 누르면 줌 인, Z를 누르면 줌 아웃됩니다.
유용한 기능들

- Bookmarks(북마크): 자주 사용하는 뷰포트 각도를 저장해두고, 해당 번호를 눌러 바로 이동할 수 있습니다.
- Shift + 숫자키로 북마크를 설정하고, 숫자키로 해당 북마크로 이동합니다.
- High-Resolution Screenshot(고해상도 스크린샷): 고품질의 스크린샷을 찍을 수 있습니다.
- Layouts(레이아웃): 여러 뷰포트의 배치를 변경할 수 있습니다. 카메라 뷰를 별도로 보면서 작업할 때 유용합니다.
이번 글에서는 뷰포트의 80~90%를 탐색해 보았습니다. 카메라 제어와 탐색 방법을 꾸준히 연습하여 익숙해지시길 바랍니다.
반응형
'Unreal Engine' 카테고리의 다른 글
| Unreal Engine 레벨(Levels) 다루기 (0) | 2025.09.09 |
|---|---|
| Unreal Engine 오브젝트를 관리하고 움직이는 법 (0) | 2025.09.06 |
| Unreal Engine Interface(인터페이스) (0) | 2025.09.02 |
| Unreal Engine 모션디자인 아웃라이너(Outliner) (0) | 2025.08.28 |
| Unreal Engine 간단한 애니메이션 만들기 (0) | 2025.08.15 |