반응형
블렌더 4.4 버전을 처음 실행했을 때 접하게 되는 기본 인터페이스와 초기 설정하기
🖥️ 블렌더 4.4 초기 설정 및 인터페이스 안내

1. 초기 환경 설정 (Quick Setup)
- 기본 설정 유지: 이전 버전(예: 4.2)의 설정을 가져올 수 있지만, 이번 강의에서는 **기본값(Default)**으로 시작합니다.
- 옵션 선택: 언어, 테마, 키맵(Keymap) 등을 설정할 수 있으며, 설정을 마친 후 'Save New Preferences'를 클릭하여 저장합니다.
- 스플래시 스크린(Splash Screen): 최근 작업 파일 열기, 새 파일 생성, 매뉴얼 접근 등이 가능한 초기 화면이 나타납니다.
2. 레이아웃(Layout) 구조

블렌더는 작업 목적에 따라 최적화된 다양한 레이아웃 탭을 제공합니다.
- 주요 탭: 모델링, 스컬핑, UV 에디팅, 텍스처 페인트, 셰이딩, 애니메이션, 렌더링, 컴포지팅, 지오메트리 노드 등.
- 기본 레이아웃(Main Layout): 가장 많이 사용하는 기본 화면으로, 모델링과 간단한 애니메이션 작업을 동시에 할 수 있도록 구성되어 있습니다.
3. 3D 뷰포트와 기본 오브젝트
새 파일을 열면 항상 세 가지 기본 오브젝트가 포함되어 있습니다.
- 카메라 (Camera)
- 큐브 (Cube)
- 조명 (Light)
- 이 오브젝트들은 화면상의 3D 뷰에서 직접 선택하거나, 우측 상단의 아웃라이너(Collections) 창에서 선택할 수 있습니다.
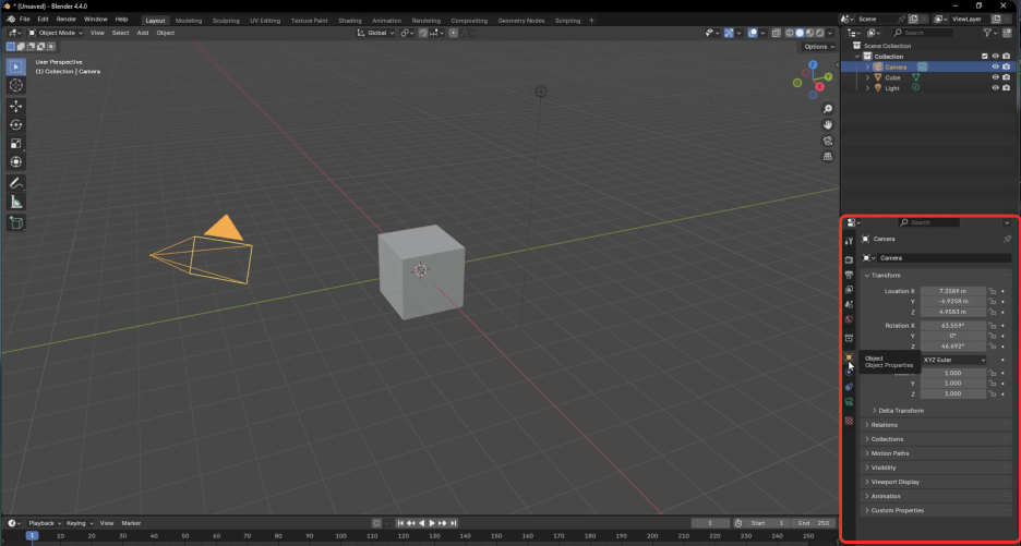
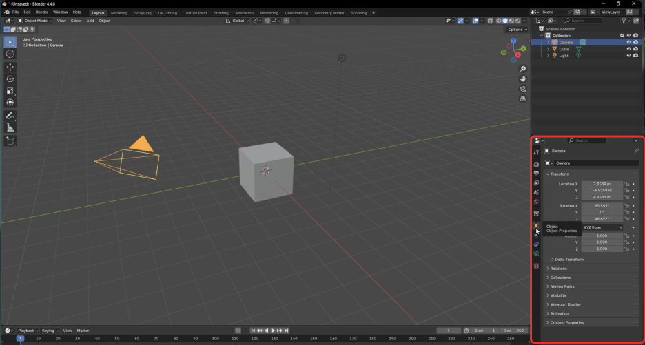
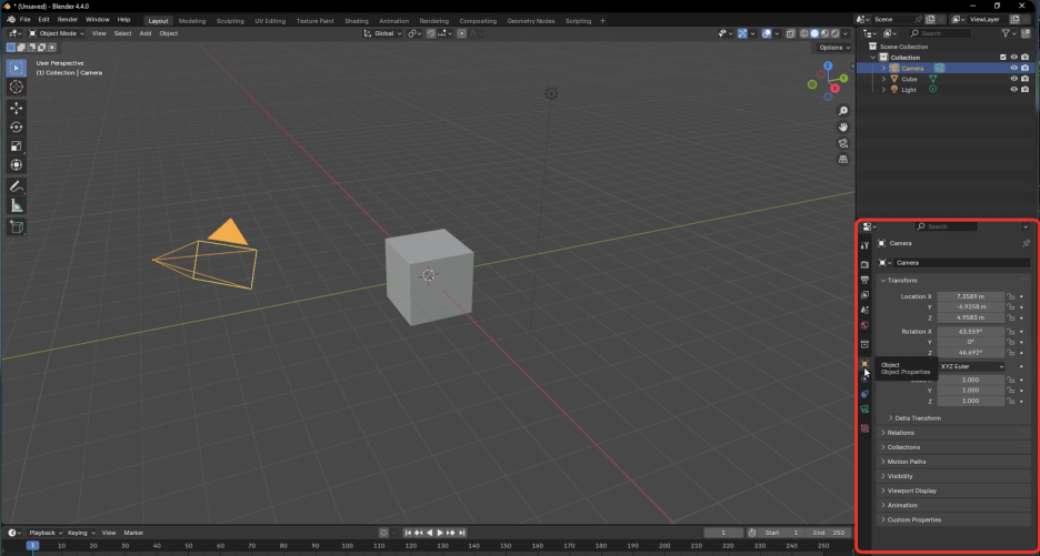
4. 속성(Properties) 패널

선택한 오브젝트의 종류에 따라 우측 하단의 속성창 메뉴가 유동적으로 변합니다.
- 공통 설정: 렌더 엔진, 출력(Output) 설정, 씬(Scene) 옵션 등.
- 오브젝트별 특성:
- 메시(큐브 등): 모델링 데이터 관련 옵션 표시.
- 조명: 빛의 강도(Power), 색상 등을 조절하는 메뉴 표시.
- 카메라: 카메라 전용 렌더링 옵션 표시.
요약하자면: 블렌더를 처음 켰을 때 당황하지 않도록 기본 구성 요소(카메라, 큐브, 등)를 파악하고, 각 작업에 맞는 레이아웃 전환법 및 오브젝트별 속성 조절법을 익히는 입문 과정입니다.
반응형
'Blender' 카테고리의 다른 글
| Blender 기초 인터페이스 (0) | 2025.12.23 |
|---|---|
| Blender Shader 인터페이스 (0) | 2025.07.22 |
| Blender 3점 조명 스튜디오 제작해보기 (0) | 2025.07.14 |
| Blender 렌더 엔진이란? (0) | 2025.07.13 |
| Blender 램프를 사용하여 장면을 조명하는 방법 (0) | 2025.07.13 |