편집 모드의 다양한 도구들
1. 돌출(Extrusion)
**돌출(Extrusion)**은 Blender에서 가장 중요한 도구 중 하나입니다. 지오메트리를 복제하고 원본 지오메트리 간의 연결을 유지합니다.

- 정점(Vertex) 돌출: 정점을 돌출하면 **모서리(Edge)**가 생성됩니다.
- 모서리(Edge) 돌출: 모서리를 돌출하면 **면(Face)**이 생성됩니다.
- 면(Surface) 돌출: 면을 돌출하면 **볼륨(Volume)**이 생성됩니다.


기본적으로 면을 돌출할 때는 법선(Normal) 방향으로 돌출됩니다. 법선은 면과 관련된 보이지 않는 축으로, 면의 바깥쪽을 향합니다. 단축키는 E입니다. 원하는 축(예: EX, EY, EZ)을 따라 돌출할 수도 있습니다.



- 돌출 매니폴드(Extrude Manifold): 원치 않는 내부 지오메트리를 자동으로 제거하면서 돌출할 수 있습니
- 다.
- 개별 돌출(Extrude Individuals): 선택된 면들을 개별적으로 돌출하여 흥미로운 모양을 만들 수 있습니다. 개별 원점(Individual Origins) 옵션과 함께 사용하면 개별 면들을 스케일링할 수 있습니다.
- 커서로 돌출(Extrude to Cursor): 커서 위치까지 돌출할 수 있어 특정 지점까지 빠르게 지오메트리를 확장할 수 있습니다.


돌출된 부분을 연결하는 방법:
두 루프(Loop)를 선택하고 모서리(Edge) 메뉴에서 모서리 루프 브리지(Bridge Edge Loops) 기능을 사용하면 두 루프를 연결할 수 있습니다.
2. 면 삽입(Inset Face)

**면 삽입(Inset Face)**은 선택된 면 내부에 경계선 또는 테두리를 생성하는 데 사용됩니다. 단축키는 I입니다. 복잡한 선택 영역에서 균일한 테두리를 만들 때 특히 유용합니다.
- 옵션: 외부로 삽입(Outside), 오프셋 상대(Offset Relative), 두께(Thickness), 깊이(Depth), 개별 삽입(Individual) 등의 옵션을 조절할 수 있습니다.
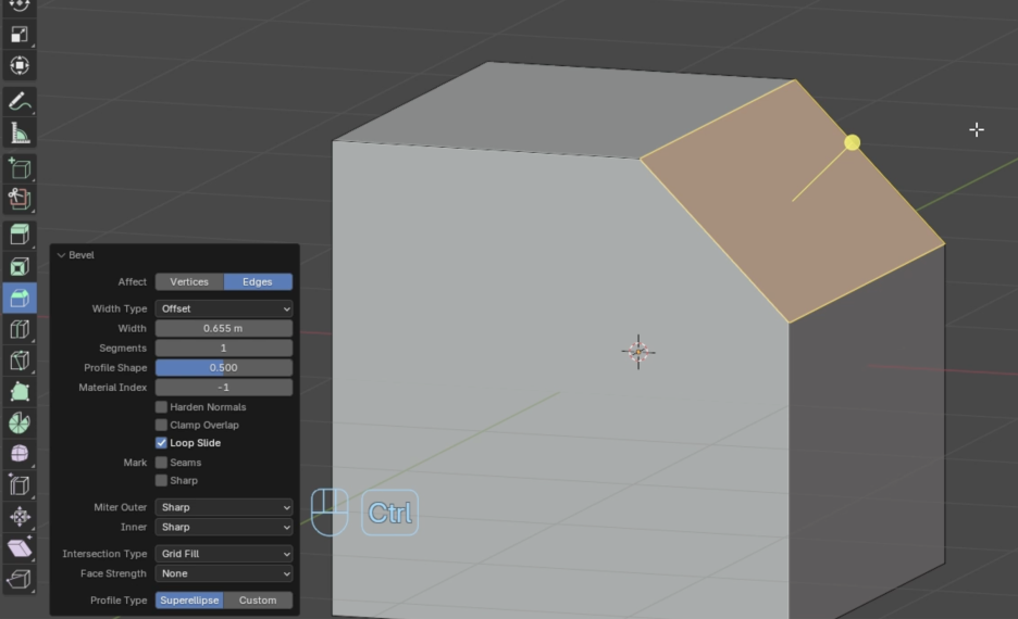
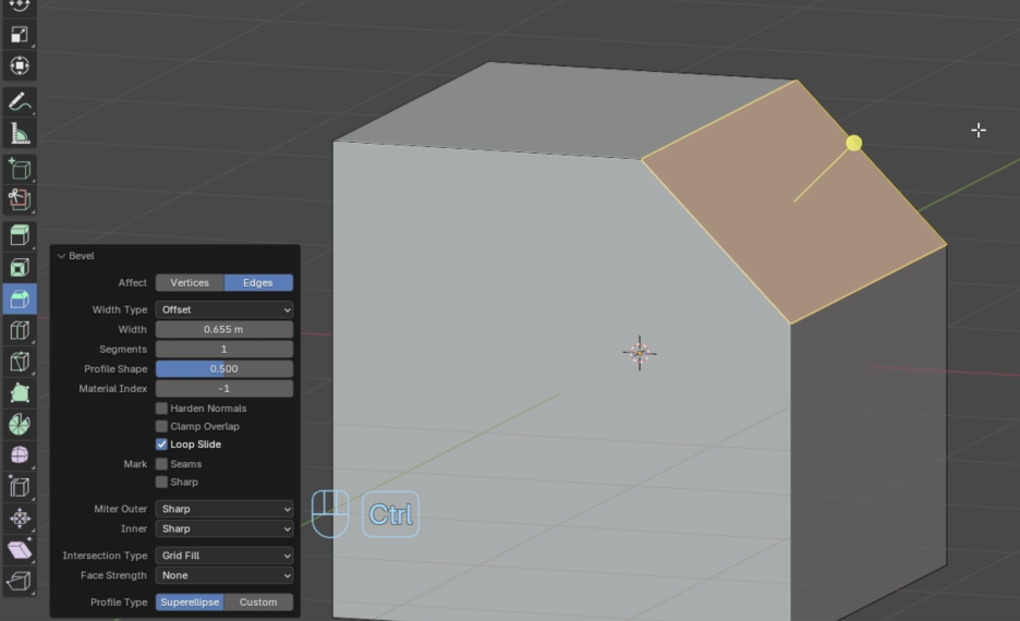
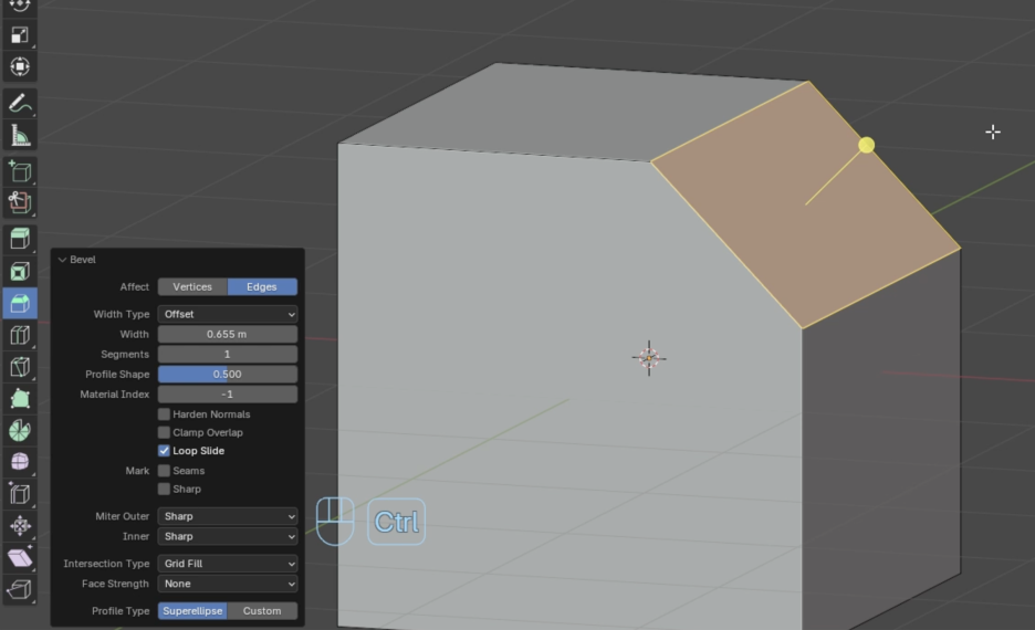
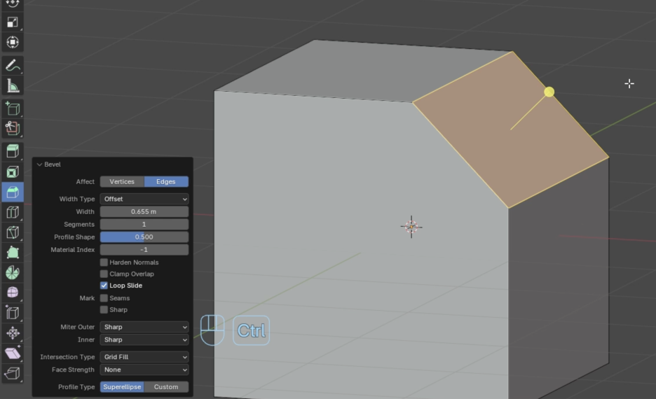
3. 베벨(Bevel)


**베벨(Bevel)**은 모서리나 정점에 **경사면(Cut)**을 생성하는 도구입니다. 단축키는 Ctrl + B입니다.
- 모서리 베벨: 모서리를 선택하고 베벨을 적용하면 모서리가 둥글게 처리됩니다.
- 정점 베벨: 정점을 선택하고 베벨을 적용하면 정점 주위에 경사면이 생깁니다. 주사위 같은 형태를 만들 때 유용합니다.
베벨 옵션: 마우스 휠을 스크롤하여 세그먼트 수를 늘려 더 부드러운 곡선을 만들 수 있습니다. 프로필(Profile), 세그먼트(Segments), 사용자 지정(Custom) 프로필과 같은 옵션을 통해 베벨의 모양을 정밀하게 제어할 수 있습니다.

베벨은 모델의 가장자리에 미세한 반사를 추가하여 현실감을 높이는 데 매우 중요합니다. 대규모 모양을 만들 때는 편집 모드에서 이 도구를 사용하고, 작은 디테일이나 최종 마감에는 **모디파이어(Modifier)**를 사용하는 것이 일반적입니다.
4. 루프 컷(Loop Cut)
**루프 컷(Loop Cut)**은 메시(Mesh)에 새로운 지오메트리(특히 면 루프)를 추가하는 데 사용됩니다. 단축키는 Ctrl + R입니다.
- 사용법: 루프 컷을 적용할 면을 마우스로 가리키면 미리 보기가 나타납니다. 마우스 휠을 스크롤하여 추가할 루프 컷의 수를 조절할 수 있습니다. 첫 번째 클릭으로 루프 컷을 배치하고, 두 번째 클릭으로 위치를 확정하거나, 마우스 이동 후 클릭하여 원하는 위치에 놓을 수 있습니다. 숫자 '0'을 눌러 중앙에 배치할 수도 있습니다.
- 슬라이드(Slide): G 두 번(GG)을 눌러 루프 컷을 모서리를 따라 슬라이드할 수 있습니다.
- 예시: 테이블 다리나 복잡한 형태의 기본 구조를 만들 때 유용합니다.

5. 폴리 빌드(Poly Build), 스핀(Spin) 및 기타 도구

- 오브젝트 생성 도구: 뷰포트에서 직접 큐브, 실린더, 구체와 같은 기본 오브젝트를 쉽게 생성할 수 있는 도구입니다.
6. 박스 카브(Box Carve)


**박스 카브(Box Carve)**는 오브젝트를 쉽게 깎아낼 수 있는 강력한 도구입니다. 편집 모드와 오브젝트 모드 모두에서 사용할 수 있지만, 편집 모드에서 사용하면 더욱 유용합니다.
- 직선 카브: 선택된 뷰포트에서 드래그하여 오브젝트를 잘라낼 수 있습니다.
- 원형 카브: 원형 모양으로 오브젝트를 깎아낼 수 있습니다.
- 폴리라인 카브(Polyline Carve): 원하는 모양을 직접 그려서 오브젝트를 깎아낼 수 있습니다. 매우 복잡한 형태를 빠르게 만들 수 있습니다.
주의사항: 박스 카브는 토폴로지를 복잡하게 만들고 엔곤(N-gons)(4개 이상의 변을 가진 면)을 생성할 수 있으므로, 나중에 토폴로지 정리가 필요할 수 있습니다.



7. 대칭화(Symmetrize)
**대칭화(Symmetrize)**는 메시(Mesh) 메뉴에서 찾을 수 있는 기능으로, 오브젝트의 한쪽 면을 다른 쪽 면으로 대칭 복사합니다. 이를 통해 복잡한 모양을 절반만 모델링한 후 대칭을 적용하여 전체 모양을 완성할 수 있습니다. (예: 양의 X축에서 음의 X축으로)


이 도구들을 통해 모델링 작업을 매우 효율적으로 수행할 수 있으며, 강사는 이러한 도구들을 활용하여 머그컵과 헤드폰 같은 다양한 예제를 모델링할 예정입니다. 이 도구들을 이해하는 것은 폴리곤 모델링의 기본이 됩니다.
'Blender' 카테고리의 다른 글
| Blender 머그컵 만들기 (0) | 2025.07.06 |
|---|---|
| Blender 편집 모드에서 사용할 수 있는 도구들 2 (0) | 2025.07.06 |
| Blender 블렌더의 편집 모드(Edit Mode) 소개 (0) | 2025.07.06 |
| Blender 장면 만들기 방법 (0) | 2025.07.06 |
| Blender 블렌더에서 불리언을 사용하는 방법 (0) | 2025.07.06 |