블렌더를 처음 실행하면 가장 먼저 보이는 화면이 있습니다. 이 화면을 **스플래시 스크린(Splash Screen)**이라고 부릅니다. 여기서는 블렌더를 시작하기 전에 몇 가지 간단한 설정을 할 수 있어요. 예를 들어 언어 설정, 테마 변경 같은 걸 말이죠. 원하는 대로 설정하고 Next 버튼을 누르면 이 설정 창은 사라지지만, 걱정할 필요는 없습니다. 나중에도 Edit > Preferences 메뉴를 통해 언제든지 변경할 수 있어요.

스플래시 스크린에서는 작업을 시작할 수 있는 워크플로우 선택 옵션도 있고, 최근에 작업한 프로젝트들도 확인할 수 있습니다. 아무 곳이나 클릭하면 이 스크린은 닫히고, 다시 보고 싶다면 왼쪽 위의 블렌더 아이콘을 클릭해 Splash Screen을 선택하면 다시 열 수 있어요.

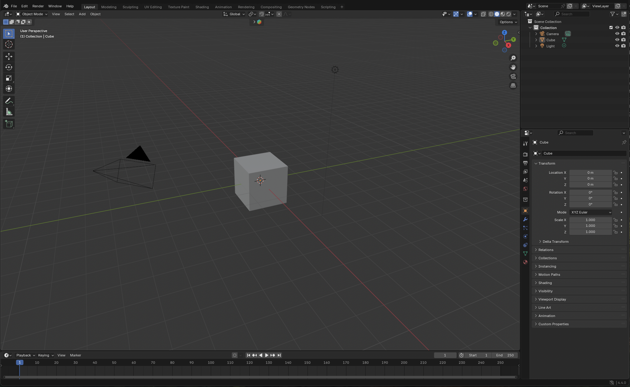
이제 본격적으로 블렌더 인터페이스를 살펴볼게요. 현재 버전은 Blender 4.4입니다. 창을 좀 더 크게 보기 위해 전체 화면으로 전환할 수도 있어요.
먼저 오른쪽 위를 보면 블렌더의 프로그램 메뉴가 있어요. 윈도우, 도움말 같은 메뉴들이 있고, 대부분의 프로그램(예: 포토샵)과 비슷하지만 Render는 블렌더에만 있는 특별한 메뉴입니다. 이건 나중에 씬을 렌더링할 때 사용돼요.
그 옆에는 워크스페이스 메뉴가 있습니다. 이건 어도비 프리미어나 포토샵에서도 볼 수 있죠. 워크스페이스는 특정 작업에 맞게 UI를 자동으로 바꿔줘요. 예를 들어, 조각 작업(스컬프팅)을 하고 싶다면 Sculpting 워크스페이스로 바꾸면 관련 브러시와 설정들이 자동으로 적용돼요. Shading으로 가면 재질(Material)을 다루기 위한 설정들이 보이죠.
이런 워크스페이스는 삭제하거나 새로 만들 수도 있어요. 작업에 맞게 커스터마이징하면 됩니다. 다시 기본 Layout 워크스페이스로 돌아올게요.
화면에서 가장 큰 영역은 **3D 뷰포트(3D Viewport)**입니다. 이곳이 블렌더에서 가장 중요한 작업 공간이죠. 마우스 휠 클릭(중간 버튼)으로 뷰를 회전할 수 있는데, 나중에 자세히 배울 거예요. 이 3D 뷰포트 외에도 다양한 영역들이 있는데, 각 영역은 어두운 선으로 나뉘어져 있어요. 이 각각의 영역을 **에디터(Editor)**라고 부릅니다.
화면 오른쪽 상단에는 **씬 옵션(Scene options)**이나 뷰 레이어(View Layer) 설정이 있는데, 자주 바꾸지는 않지만 필요할 때 사용해요.

블렌더 인터페이스의 또 하나의 특징은 숨겨진 메뉴들입니다. 보통 왼쪽이나 오른쪽에 숨겨져 있어요. 마우스 커서를 옆으로 가져가면 화살표 모양이 나타나고, 드래그해서 메뉴를 열거나 크기를 조절할 수 있어요. 더 드래그하면 메뉴를 완전히 닫을 수 있고, 작은 화살표 아이콘을 클릭해서 다시 열 수 있어요.
이런 메뉴들은 모든 영역에 있는 것은 아니고, 특정 에디터에만 있어요. 예를 들어, 왼쪽에 툴바가 있고, 오른쪽에 속성 메뉴가 있는 것처럼요. 필요 없을 땐 닫아두면 되고, 나중에 언제든 다시 열 수 있어요.
각 영역은 자유롭게 크기를 조절할 수 있습니다. 다른 프로그램처럼 드래그해서 조절하면 돼요.
블렌더에서 중요한 건, 각 영역이 무엇인지, 어떤 역할을 하는지, 그리고 어떤 이름을 갖고 있는지를 아는 거예요.
블렌더에는 **많은 에디터(editor)**가 있어요. 가장 많이 사용하는 건 3D 뷰포트 에디터죠. 이 외에도 Outliner, Properties, Timeline 등 다양한 에디터가 있습니다. 보통은 “에디터”라는 말을 생략하고 **“아웃라이너”, “타임라인”**처럼 부르기도 해요.
각 영역의 왼쪽 위에는 작은 아이콘이 있는데, 클릭하면 다른 에디터로 바꿀 수 있어요. 예를 들어, Outliner 아이콘을 클릭하면 Properties 에디터로 바꿀 수 있어요. 에디터마다 아이콘이 다르고, 이름도 같이 표시되니까 혼동하지 않아도 돼요.

예를 들어, 현재 Outliner인 부분을 Compositor로 바꾸면 완전히 다른 화면이 나타나고, 해당 작업에 맞는 도구들이 나와요. 다시 3D Viewport로 되돌릴 수도 있죠.
각 워크스페이스에서도 이런 방식으로 각 영역을 자신이 원하는 에디터로 바꿔서 쓸 수 있어요. 블렌더는 이런 식으로 인터페이스를 높은 자유도로 커스터마이징할 수 있게 되어 있습니다. 나만의 작업 환경을 저장해서 쓸 수도 있고요.
'Blender' 카테고리의 다른 글
| Blender Properties Editor (0) | 2025.05.14 |
|---|---|
| Blender Overview of Editors (0) | 2025.05.14 |
| Blender 기초 모델링 숲속의 건물 7 (0) | 2025.05.13 |
| Blender 기초 모델링 숲속의 건물 6 (0) | 2025.05.13 |
| Blender 기초 모델링 숲속의 집 5 (0) | 2025.05.13 |