**노멀(normals)**에 대해 이야기해 봅시다. 노멀은 폴리곤의 앞면 또는 면이 바라보는 방향입니다. 이것이 바로 면의 노멀입니다. 실제로 면에는 앞면(전면)과 뒷면(후면)이 있습니다. 폴리곤이나 모델을 눈으로만 봐서는 어느 쪽이 앞면인지 뒷면인지 알 수 없습니다.

이를 표시하는 방법은 여러 가지가 있습니다. 먼저 Edit Mode로 들어가서 Viewport Overlays로 가면 Normals 섹션이 있습니다. 여기서 Face Normals를 켜면 파란 선이 면의 노멀 방향을 나타냅니다. 이 선이 노멀 방향을 알려줍니다. 이제 이 면의 어느 쪽이 앞면인지 확인할 수 있습니다.

또 다른 방법은 Object Mode에서 Viewport Overlays의 Face Orientation을 켜는 것입니다. 이 기능을 켜면 파란색은 노멀 방향(앞면), 빨간색은 뒷면을 나타냅니다.

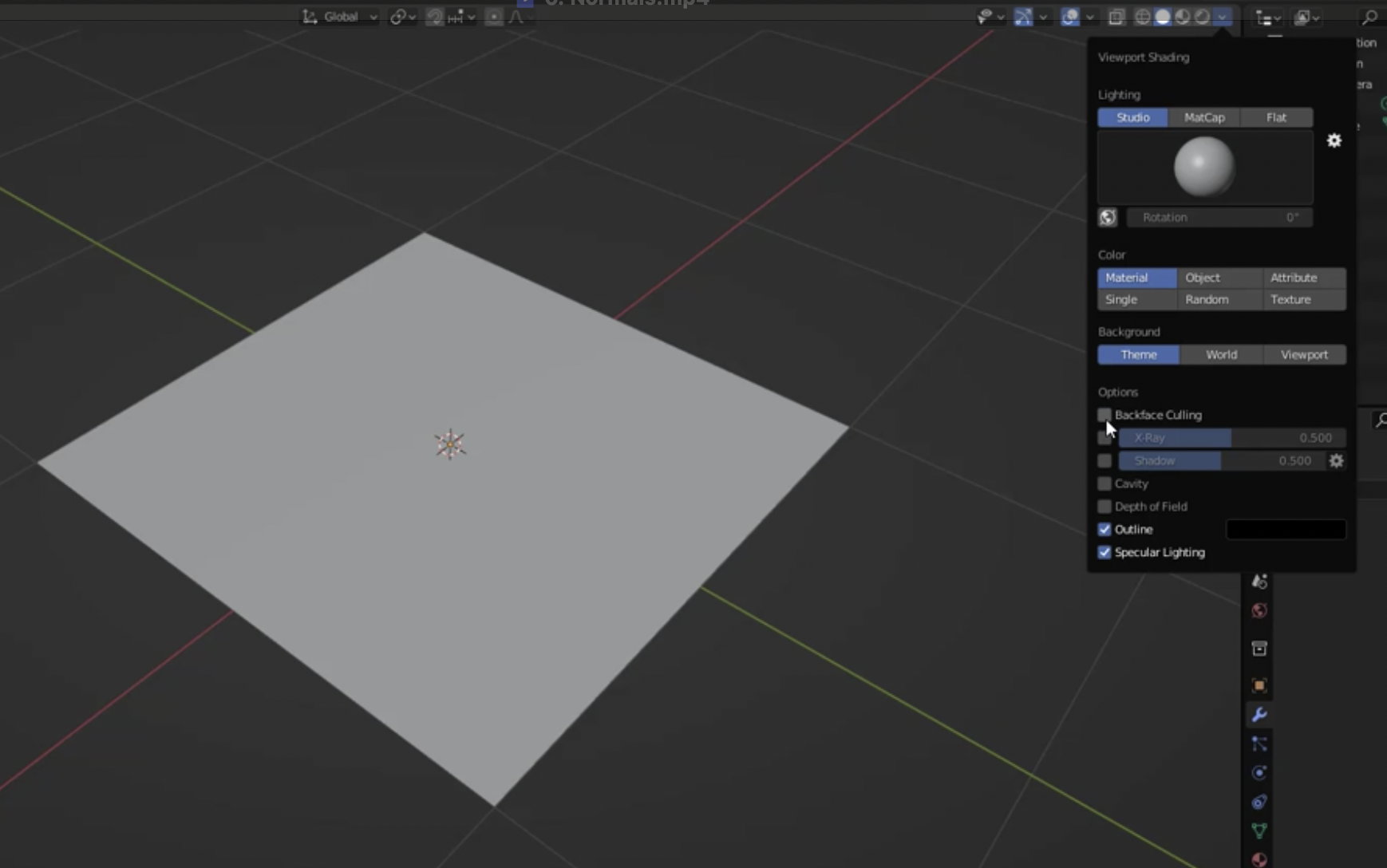
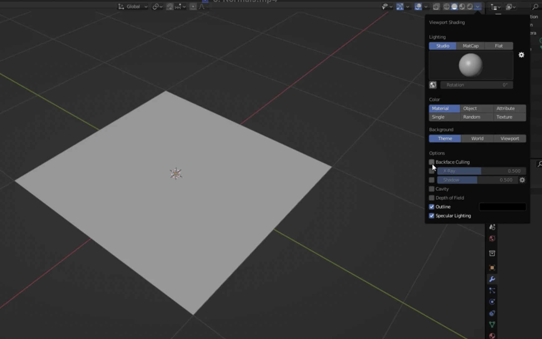
또 하나의 방법은 Shading 옵션에서 Backface Culling을 켜는 것입니다. 이 경우 뒷면은 보이지 않게 되어, 어느 쪽이 앞면인지 쉽게 파악할 수 있습니다.
이처럼 노멀 방향을 확인하는 대표적인 세 가지 방법이 있습니다.
그렇다면 왜 노멀을 알아야 할까요?
모델이 어떻게 보이는지는 면의 노멀 방향에 크게 의존합니다. 연결된 면들의 노멀은 모두 같은 방향을 바라봐야 합니다. Edit Mode에서 큐브를 서브디바이드하고 Face Normals를 켜 보면 모든 면이 같은 방향을 바라보는 것을 볼 수 있습니다.

하지만 모델링 중 실수로 어떤 면의 노멀이 뒤집히는 Flip Normals 문제가 발생할 수 있습니다. 이 경우 Mesh > Normals > Flip 또는 단축키 Alt + N > Flip을 이용하면 됩니다.

이 문제는 Flat Shading일 때는 눈에 잘 보이지 않지만, Smooth Shading에서는 문제가 뚜렷하게 보입니다. 노멀이 잘못된 면은 음영 표현이 이상하게 나옵니다.
문제가 있는 면을 직접 선택해서 Alt + N > Flip으로 뒤집을 수 있지만, 모델이 크거나 복잡할 경우 모든 면을 선택한 후 Shift + N을 눌러 Blender가 자동으로 노멀을 다시 계산하게 할 수 있습니다. 이것이 Recalculate Normals입니다.

노멀은 셰이딩, 재질, 파티클 시스템 등에도 영향을 줍니다. 예를 들어 캐릭터 얼굴에 머리카락을 생성하려고 할 때, 노멀이 잘못되어 있으면 머리카락이 얼굴 안쪽으로 자라는 일이 발생합니다. 이때도 Edit Mode에서 A → Shift + N으로 노멀을 바로잡으면 해결됩니다.
요약하자면:
- Shift + N으로 자동 노멀 재계산 가능
- Alt + N > Flip으로 수동으로 뒤집기 가능
- 노멀 방향 확인 방법: Face Normals, Face Orientation, Backface Culling
- Smooth Shading에서 노멀 오류는 쉽게 보임
노멀은 Blender에서 매우 중요한 개념이며, 문제 발생 시 이를 감지하고 수정하는 능력이 중요합니다.
'Blender' 카테고리의 다른 글
| Blender Vertex tools (0) | 2025.05.28 |
|---|---|
| Blender Mesh clean up (0) | 2025.05.28 |
| Blender Deleting mesh elements (0) | 2025.05.28 |
| Blender Overview of Add and Mesh menus (0) | 2025.05.28 |
| Blender Selecting mesh elements (0) | 2025.05.28 |