이번 글에서는 블렌더에서 불리언을 사용하는 방법을 살펴보겠습니다.
여기서 가장 먼저 할 일은 블렌더에서 불리언을 만드는 데 사용할 수 있는 몇 가지 기본 도구가 있지만, 먼저 이를 위한 올바른 애드온을 활성화하는 것입니다. 이는 우리에게 정말 큰 도움이 될 것입니다. 따라서 확장 프로그램으로 이동하여 'bool'을 검색하면 'Bool Tool'이 나타날 것입니다. 그냥 설치하면 Bool Tool 애드온을 사용할 수 있습니다.


Bool Tool이 무엇을 제공하는지 궁금하시다면, 편집 섹션에 Boolean이라는 새 탭이 있습니다. 이 애드온은 불리언 작업을 수행하는 데 도움이 됩니다. 불리언 작업이란 두 지오메트리, 즉 두 개체 사이에서 수행되는 작업이며, 특히 볼륨에서 잘 작동합니다. 때로는 표면에서도 작동하지만, 볼륨과 함께 사용하는 것이 더 좋습니다.


Add-ons로 검색해서 없으면 구글에서 Blender Bool Tool을 검색해서 설치해주시면 됩니다.
불리언을 사용하는 방법은 간단합니다. 이 두 개체를 제거하고 큐브를 유지한 다음, Shift+A를 눌러 UV 구를 추가하고 G를 눌러 모서리에 배치합니다.
이제 자동 불리언과 브러시 불리언이 있는데, 두 가지는 다르지만 동일한 종류의 결과를 만듭니다. 어떻게 작동하는지 보여드리겠습니다.

첫 번째 개체를 선택하고 두 번째 개체를 선택한 다음 **차이(Difference)**를 만들면, 예를 들어 큐브에 구 모양의 구멍이 생깁니다. 이해하기 매우 쉽습니다.
**합집합(Union)**을 만들면 하나의 개체만 만들어집니다. 이는 Ctrl+J로 합치는 것과는 다릅니다. Shift+X를 눌러 보여드리겠습니다. 두 개의 동일한 개체가 있고, 이 두 개를 Ctrl+J로 합치고, 이 두 개를 합집합으로 만듭니다. Ctrl+J로 합친 개체는 여전히 내부에 다른 개체의 지오메트리가 있습니다. 실제로는 하나의 지오메트리가 아니라 내부에 교차점이 있는 두 개의 지오메트리입니다. 하지만 불리언 합집합은 하나의 표면만 만듭니다. 내부에 아무것도 없는 것을 볼 수 있습니다.

따라서 차이점을 이해하는 것이 매우 중요합니다. 여기서 만든 합집합으로는 다시 분리할 수 없습니다. 필요하다면 이 두 개를 분리할 수 있습니다. 그래서 이해하는 것이 중요합니다.

Ctrl+Z를 눌러 돌아가서 **교차(Intersect)**를 만들 수도 있습니다. 교차는 두 개체 사이의 교차 영역이므로 매우 유용할 수 있습니다.

**슬라이스(Slice)**를 만들 수도 있습니다. 첫 번째 개체를 두 부분으로 자르므로, 이 작업을 수행한 후에는 두 개의 개체가 생기는 유일한 작업입니다.
여기서 자동 불리언은 파괴적(destructive) 작업입니다. 파괴적 작업은 프로젝트를 계속 진행하면 Ctrl+Z를 제외하고는 되돌릴 수 없는 작업입니다.
하지만 브러시 불리언을 사용할 때는 다른 동작이 발생합니다. 비파괴적(non-destructive) 도구를 사용할 수 있으며, 여전히 브러시가 다른 개체 내부에 구멍을 만드는 것을 볼 수 있습니다. 브러시라고 부르는 이유가 여기 있습니다. 실시간으로 구멍을 만들면서 크기를 조절하고, 확대하고, 이동하고, 회전할 수 있습니다.

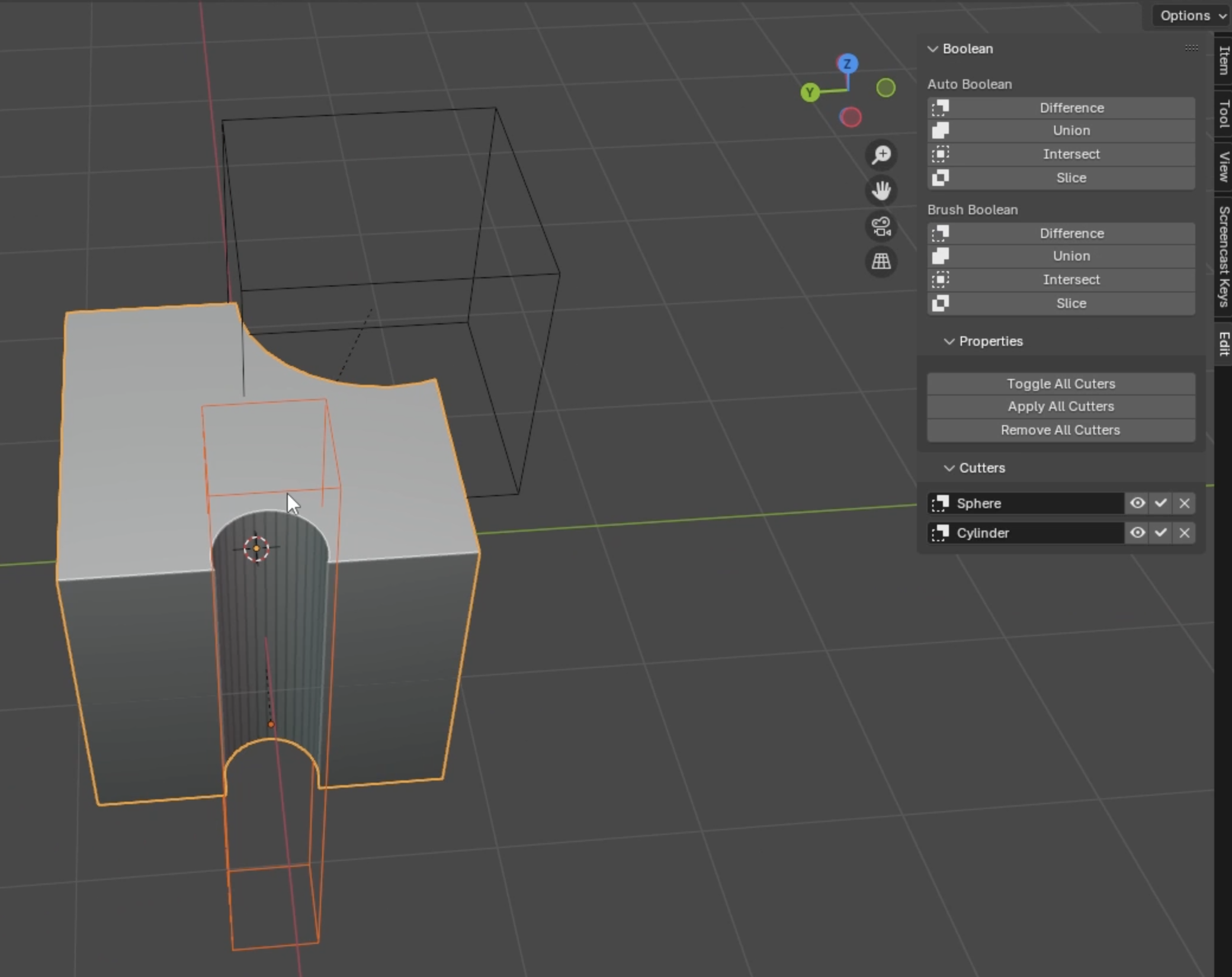
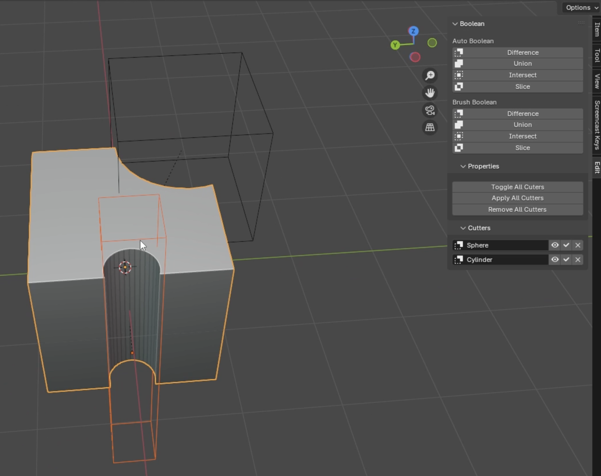
아마도 다른 작업을 추가할 수도 있습니다. 예를 들어, 원통을 추가하고 Shift+Z를 눌러 원하는 위치에 배치합니다. 다른 개체와 차이를 만들려면 두 개체를 선택해야 합니다. 그렇지 않으면 작동하지 않습니다. 이제 이런 종류의 모양을 가집니다.
다시 여러 도구, 여러 개체와 함께 작동할 수 있습니다. 예를 들어 큐브를 추가하고 크기를 줄이고, X축으로 크기를 조절하고, 높이를 조절하여 이런 종류의 모양을 가집니다. Shift+X를 눌러 약간 이동하고, Shift+L을 눌러 작업을 반복하여 이 개체들을 가집니다. 이제 이 모든 개체와 마지막으로 주 큐브를 선택합니다. 차이를 만들면 즉시 작동합니다.

커터를 숨길 수도 있고, 커터를 제거할 수도 있고, 모든 커터를 적용할 수도 있습니다. 개체만 보려면 이것을 사용하면 됩니다. 따라서 새로운 모양을 만들고 모델링을 발전시키는 데 매우 유용할 수 있습니다. 그래서 불리언을 모델링에 사용하는 것이 매우 중요합니다.


하지만 불리언은 많은 삼각형을 생성한다는 점에 유의하십시오. 이제 돌아가서 보면, 여기에 **수정자(modifier)**가 있습니다. 수정자는 비파괴적 도구입니다. 필요하다면 렌더링에서 활성화하고 적용하거나, 모든 커터를 적용할 수 있습니다. 이렇게 하면 모든 수정자가 적용되고, 이제 완성된 새 지오메트리가 있습니다.

네, 불리언은 좋지만, 어떤 면에서는 제한이 있습니다. 나중에 쿼드로 모델링하는 것에 대해 이야기할 것입니다. 여기에서 이 모양에 많은 삼각형이 있다는 것을 볼 수 있습니다. 삼각형을 보여드리면, 이 모양에 사방에 많은 삼각형이 있을 것입니다. 그래서 때로는 유용하지만, 나중에 편집 모드 챕터에서 매우 중요하다고 보여드릴 쿼드로 모델링을 하려면 가끔 제한이 있을 수 있습니다. 예를 들어, 이 개체들로는 수정자인 세분화 표면을 추가할 수 없습니다. 매우 이상한 모양을 만들 것이고, 관리하기가 불가능합니다.

따라서 이 종류의 수정자를 사용하려면 이 모양으로는 사용할 수 없습니다. 왜냐하면 너무 많은 삼각형과 너무 이상한 토폴로지가 있기 때문입니다. 일종의 제한이지만, 이 제한을 제외하고는 원하는 모든 모양을 만들 수 있으며, 특히 3D 프린팅의 경우 모양을 추가하거나 제거하는 데 매우 강력합니다.
네, 아주 좋은 도구입니다. 몇 가지 모델링을 보여드리겠습니다. 첫 번째는 매우 간단한 머그잔입니다. 이 컬렉션을 'mug'라고 부르고, 이것들을 제거하고 원통을 추가하겠습니다. 머그잔 모양이 완벽합니다.
원통이 있고, 이 값들을 그대로 유지합니다. 여기 전면 뷰로 이동하여, Z를 눌러 컵을 조금 더 크게 만들겠습니다. 우리는 커피를 많이 마시기 때문입니다. 와이어프레임 모드에서 개체를 복제하고 마우스 오른쪽 버튼으로 제자리에 유지한 다음, 크기를 줄이고 Z를 눌러 높이를 조절합니다. 이렇게 약간 배치합니다.
실제로 제가 하고 싶은 것은 이 안에 구멍을 만드는 것입니다. 이렇게 하면 모양의 내부가 생깁니다. 하지만 여기에 다른 모양을 추가하고 싶습니다. 바로 손잡이입니다. 따라서 도넛을 추가하겠습니다. 이 도넛은 옵션을 대략 그대로 유지하고, 전면 뷰로 이동하여 X축으로 90도 회전시킨 다음, G와 S를 눌러 어딘가에 배치합니다.
여기서 차이로 작업을 했다고 가정해 봅시다. 이제 이것이 생깁니다. 이것을 추가하면 작동하지 않습니다. 이 경우 어떻게 해야 할까요? 여기 있는 큐브를 사용하여 그것만 자르겠습니다. 아마도 여기보다는 내부 어딘가에서 자르겠습니다. 그리고 차이를 만들면 이 모양이 생기고, 이것을 합집합으로 추가하면 머그잔이 생깁니다.

이 머그잔을 바닥에 놓으면 움직이기가 더 쉬울 것입니다. 그리고 Ctrl+A를 눌러 위치를 적용합니다. 이제 오리진 포인트가 거기에 있습니다. 이제 움직이면 아래 개체와 완벽하게 정렬될 것입니다. 항상 이것을 사용하고 싶다면 말이죠.
이제 머그잔 또는 컵이 있습니다. 원하는 대로 이 값들을 가지고 놀면 다른 모양을 가질 수 있습니다. 첫 번째였습니다.
다음으로 USB 드라이브를 만들 수도 있습니다. 새 컬렉션을 만들고 'usb key'라고 부르겠습니다. 개체를 멀리 떨어뜨려 놓고 작업하거나, 이미지와 함께 작업할 수도 있습니다. 나중에 참조 이미지를 추가하는 방법을 보여드리겠습니다. 머그잔을 숨기고 USB 드라이브로 이동하여 큐브를 추가하겠습니다. Shift+X를 눌러 이런 모양을 가집니다. 그리고 Shift+Z를 눌러 이것이 키의 시작 부분이 되도록 하겠습니다.
Shift+D를 눌러 X축으로 복사하고, Y축으로 크기를 조절하고, Z축으로 크기를 조절합니다. 이 정도면 괜찮을 것 같습니다. 그리고 이미 결합이 아닌 합집합을 만들겠습니다. 다릅니다. 그리고 여기에 다른 큐브를 추가하고 크기를 줄여서 거기에 배치하겠습니다. 플러그를 좀 더 잘 만들겠습니다.
전면 뷰와 측면 뷰로 이동하여 Z를 누르겠습니다. 그리고 이것을 안으로 넣겠습니다. SX도 마찬가지입니다. Z를 눌러 조금 위로 올리겠습니다.
이제 차이를 만들 수 있습니다. 그리고 이 키에는 두 개의 작은 사각형이 있습니다. 제가 할 일은 큐브를 다시 추가하고 Shift+Y를 눌러 매우 얇게 만들겠습니다. 그래서 이런 식으로 배치할 수 있습니다. 그리고 다시 크기를 조절합니다. GX를 눌러 거기에 배치합니다. 이제 SX를 만들겠습니다. 제가 기억하는 한 완전히 사각형이기 때문입니다. 주변에 키는 없지만, 그런 식이라는 것을 압니다. 측면 뷰에서 와이어프레임으로 무엇을 하는지 볼 수 있습니다. 그리고 제가 할 일은 하나는 위에, 다른 하나는 Shift+D, Y를 눌러 다른 하나는 어딘가에 배치하겠습니다. 완벽합니다.
이제 이 두 개체는 여기에서 차이로 직접 구멍을 만들 것입니다. 좋습니다.
아마도 여기에서 둥근 모양을 갖고 싶을 것입니다. 이런 종류의 둥근 모양과 내부에 구멍이 있어서, 이 키를 잡고 싶다면 어딘가에 넣을 수 있습니다.
이번에는 원통으로 가겠습니다. 원통의 크기를 줄이겠습니다. 직접 거기에 배치하겠습니다. GX만 이 정도면 됩니다. 전면 뷰에서 크기를 조절하면 SZ를 만들 수 있습니다. 그리고 기본 모양이 생기고, 다시 Z를 눌러 이런 모양을 가집니다. 좋습니다.
이것을 먼저 복제하겠습니다. 왜냐하면 복제본을 사용할 것이기 때문입니다. 하지만 먼저 조인이 아닌 합집합을 만들겠습니다. 그리고 여기 복제본으로 크기를 줄이고 Z축으로 크기를 조절합니다. 이제 차이로 구멍을 만들 수 있습니다. 이제 USB 드라이브가 완벽합니다. 'usb key'라고 부르겠습니다.

이제 개체가 있습니다. 개체가 바닥에 잘 붙어 있기를 원한다면, 개체를 바닥에 놓고 Ctrl+A 바로 가기를 사용하여 위치를 적용해야 합니다. 이제 위치가 잘 설정되었습니다.
다음은 아마도 좀 더 복잡할 것입니다. 책상을 만들겠습니다. 새 컬렉션을 만들고 'desk'라고 부르겠습니다.
이제 책상 상단부터 시작하겠습니다. 여기 큐브를 사용하여 Z를 눌러 매우 얇게 만들겠습니다. 이 정도면 괜찮을 것 같습니다. SX를 눌러 이런 모양을 만들겠습니다. 이런 종류의 모양이 상단에 좋다고 가정해 봅시다. 이 모양을 다시 사용하여 Shift+D를 누르고 X축으로 90도 회전시킨 다음 SZ를 눌러 어딘가에 배치하여 이런 종류의 모양을 만듭니다. SY도 만들어서 이 축을 좀 더 얇게 만들겠습니다. 그리고 이 모양으로 Shift+D, X, SX를 눌러 더 크게 만들어서 이런 종류의 모양을 만들겠습니다.
이것은 책상의 좋은 시작이 될 것입니다. 여기에 서랍을 추가하고 싶습니다. 이를 위해 그것을 복제하고 일반 축으로 크기를 조절하고 SZ를 눌러 첫 번째를 만들겠습니다. 이 정도 모양이면 SX를 조금 더 크게 만들고 SY를 만들겠습니다.
우리가 하고 싶은 것은 서랍의 구멍을 만드는 것입니다. 따라서 GZ를 눌러 거기에 놓겠습니다. 이제 좋은 모양을 가졌다고 생각합니다. Shift+Z를 누르고 Shift+R을 눌러 반복합니다. 그래서 우리는 여기에 더 많은 공간이 필요하다는 것을 알 수 있습니다. 그래서 이 두 개를 제거하고 Z축으로 크기를 줄이고 조금 위로 올리겠습니다. 다시 Shift+Z를 눌러 거기에 놓고 Shift+R을 누르겠습니다. 이제 좋은 것을 가졌습니다. 완벽합니다.
우리는 하나를 어딘가에 보관하고 싶습니다. 따라서 그것을 복제하고 숨기겠습니다. 왜냐하면 구멍을 만들고 싶기 때문입니다.
이것을 만들기 위해 세 개를 선택하고 마지막으로 그것을 선택하여 차이를 만들겠습니다. 이제 하나를 가졌습니다. 이제 이 세 개와 조인이 아닌 합집합을 만들고 싶습니다. 그리고 이제 그것으로 서랍을 만들겠습니다. 우리가 할 일은 모양을 유지하고 Y축으로 크기를 조절하는 것입니다. 이렇게 하면 올바른 모양이 될 것입니다. 완벽합니다.

이제 원본을 숨기고 이것을 복제하여 Shift+Z를 만들고 GZ를 눌러 이런 모양을 만들겠습니다. 이제 차이를 만들 수 있습니다. 그래서 기본적인 서랍이 있을 것입니다. 하지만 이제 손잡이를 원합니다. 따라서 손잡이를 추가하겠습니다. 아마도 도넛을 사용하겠습니다. 이 도넛을 이 개체의 중앙에 배치하고 싶습니다. 이 개체를 같은 위치에 배치하기 위해, 서랍의 위치를 복사하여 여기에 붙여넣을 수도 있지만, 너무 복잡할 것입니다. 제가 할 일은 Shift+S를 눌러 여기에 커서를 선택 영역으로 이동하고, 다시 Shift+S를 눌러 선택 영역을 커서로 이동하는 것입니다. 이제 그것이 잘 배치되었는지 확신할 수 있습니다.

이제 크기를 줄이고 Y축으로 크기를 조절하여 거기에 배치하여 손잡이를 만들겠습니다. 이렇게 하면 좋을 것입니다. 하지만 약간 튀어나온 부분이 있습니다. 우리는 그것을 원하지 않습니다. 그래서 다시 큐브를 추가하여 필요한 모양을 만들겠습니다. 이제 편집 도구 여기 차이로 이것을 자르고, 이제 이것을 만들고 합집합을 만들 수 있습니다.
이제 개체가 잘 설정되었습니다. 원본과 함께 그것을 선택하고 Shift+E를 두 번, Shift+R을 눌러 반복하면 이제 개체가 있습니다. 저는 책상과 서랍을 분리해서 보관하는 것을 좋아합니다. 그래서 여기에서 'drawer'라고 부르고 Ctrl+C를 누르고 이제 Ctrl+V, Ctrl+V만 하면 됩니다. 그래서 모든 것이 잘 되었습니다.

이제 바닥에 놓겠습니다. GZ만 이런 식으로. 그리고 GX를 조금만. 이제 여러 개체가 있으므로 빈 개체를 추가하겠습니다. 커서가 거기에 있으므로 거기에 나타났습니다. Shift+C를 눌러 커서를 중앙으로 이동하고 Shift+A, 빈 스피어를 중앙에 추가하겠습니다. 이것이 우리 책상이 될 것입니다. 그리고 Ctrl+P로 모든 것을 부모로 만들면, 메인 개체를 움직일 수 있고, 예를 들어 서랍을 열 수 있습니다.
그래서 매우 유용할 수 있습니다. 이 책상은 여기까지입니다. 불리언이 매우 강력하고, 더 복잡하고 흥미로운 모양으로 많이 가지고 놀 수 있다는 것을 알 수 있습니다.
모델링에도 사용할 수 있는 것이 있습니다. 아마도 그릴이나 그런 것을 만들 수도 있습니다. 메쉬 여기 큐브로 가겠습니다. 이것을 'grill' 또는 'grid' 또는 '격자'라고 부르겠습니다. 만들고 싶은 모양에 따라 다르지만, 큐브로 시작하여 SZ를 매우 얇게 만들겠습니다. 이 정도면 괜찮을 것 같습니다.
이제 원통을 너무 크지 않고 정점이 너무 많지 않게 추가하겠습니다. 많이 복제할 것이기 때문입니다. 아마 16개 정도면 충분할 것 같습니다. 작은 구멍을 만드는 데 사용될 것이기 때문입니다.

이제 수정자를 사용할 수 있습니다. 수정자에 대한 전체 비디오를 만들겠지만, 여기서는 이 모양을 축으로 반복하는 것뿐입니다. 그래서 이 개체를 거기에 놓고 크기를 줄이겠습니다. 그리고 직접 격자 위에 놓겠습니다. 그래서 격자로 증가시키겠습니다. 이렇게 하면 격자 위에 직접 유지될 것이라고 확신합니다. 이제 수정자인 **배열(Array)**을 추가하겠습니다. 배열은 지오메트리를 이런 식으로 복제할 것입니다. 일정한 오프셋을 사용하고 1미터로 놓겠습니다. 2미터, 아마 3미터? 네, 이 정도면 좋습니다. 그리고 격자에 유지하고 싶으므로 여기에서 공식을 사용하겠습니다. 잘 작동하려면 스케일을 적용해야 합니다. 아마 2미터마다 유지하고 개수를 늘리겠습니다. 완벽합니다.
이제 다른 배열 수정자를 추가하겠습니다. 정확히 동일하지만, X축이 아닐 것입니다. 첫 번째는 X축이지만, Y축으로 갈 것입니다. 그리고 양수 값이 아니라 음수 값인 -2가 될 것입니다. 이제 이 숫자를 늘릴 수 있다는 것을 알 수 있습니다. 수동으로도 할 수 있지만, 수정자의 힘을 보여주기 위한 것입니다. 그것에 대한 전체 비디오, 실제로는 전체 챕터를 만들 것입니다. 수정자로만 모델링할 것입니다.
이제 첫 번째 개체, 두 번째 개체가 있고, 다시 차이를 만들면 일종의 격자가 생깁니다. 이것은 매우 멋집니다. 이제 편집 모드에서 크기를 늘릴 수도 있습니다. 그러면 모든 작은 구멍의 크기가 늘어날 것입니다. 편집 모드에 대한 전체 챕터가 있을 것입니다. 다른 모양으로도 가지고 놀 수 있습니다.
이제 원통이 있지만, 큐브를 추가하고 다시 격자를 잘 설정하고 개체 모드에서 크기를 조절한 다음, 잘 작동하려면 스케일을 적용하는 것이 매우 중요합니다. 제가 할 수 있는 것은 여기 두 수정자를 선택하고 다른 개체에 복사하는 것입니다.

그래서 이 개체를 그 개체와 함께 선택하고 Ctrl+L을 누르고 수정자 복사를 할 수 있습니다. 반대였습니다. 이것을 그것으로, Ctrl+L, 수정자 복사를 하면, 이제 모든 큐브가 동일한 것을 가지고 있다는 것을 알 수 있습니다.
그래서 다른 격자 모양을 만들 수 있습니다. 예를 들어, 여기 그것을 복제하고 숨길 수 있습니다. 이제 브러시 불리언 또는 자동 불리언만으로 이런 모양을 가집니다. 또는 여기 두 번째 것을 사용할 수도 있습니다. 이것을 그것으로, 차이를 만들면 이제 이런 종류의 모양을 가집니다. 그리고 이런 종류의 모양은 나중에 반복하여 더 큰 격자를 만들 수 있습니다. 매우 유용할 수도 있습니다.

이제 큰 격자가 있습니다. 네, 매우 강력한 도구이며, 사용할 수 있는 불리언 도구입니다. 그것을 실험해 보는 것을 정말 추천합니다. 이러한 작은 연습들을 통해 책상, USB 드라이브, 머그잔, 그리고 이 격자를 어떻게 관리하는지 알아보십시오.
이제 몇 가지 개체가 있으므로 새 장면을 만들고 모든 개체를 함께 배치하고 개체가 다른 개체와 어떻게 상호 작용하는지, 그리고 서로 붙을 수 있는지 없는지 확인하는 첫 번째 장면을 만들 수 있습니다. 그리고 작은 장면을 만들 것입니다. 다음 비디오에서 그것을 볼 것입니다.
'Blender' 카테고리의 다른 글
| Blender 블렌더의 편집 모드(Edit Mode) 소개 (0) | 2025.07.06 |
|---|---|
| Blender 장면 만들기 방법 (0) | 2025.07.06 |
| Blender 기초 모델링 : 테이블, 의자, 전등 (0) | 2025.07.05 |
| Blender 오브젝트 기본조작 및 팁 (0) | 2025.07.05 |
| Blender 다양한 메쉬 프리미티브 소개 (0) | 2025.07.05 |